近期部分地区国补额度告急,引发市场关注。与 2024 年相比,当前“以旧换新”机制有何变化,为何部分地区国补使用较快?“以旧换新”政策效果如何?本文分析,可供参考。
“以旧换新”,今年有何不同?支持力度和补贴范围均提升,额度分配机制调整。
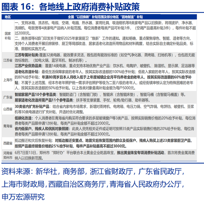
与2024年相比,2025消费品“以旧换新”政策在资金支持力度和补贴范围上均有显著提升。超长期特别国债用于消费品“以旧换新”规模增至3000亿元。补贴范围明显扩大。汽车报废更新将符合条件的国四排放标准燃油乘用车纳入可申请报废更新补贴范围;家电领域新增微波炉、净水器、洗碗机、电饭煲等。并新增手机等数码产品购新补贴。
“以旧换新”资金分配方面,中央对各地补贴比例不变,但额度分配有所调整。2025年“以旧换新”资金分配将向2024年消费品以旧换新工作成效较好的地区适度倾斜。且年度执行中,一些省份会根据各市资金需求变化较大、进度不均衡问题对国补资金作适当调整,对以旧换新资金需求大、支出进度快、使用效果好的地区,调剂增加国补资金额度。
截至5月底“以旧换新”中央财政补贴已下达1620亿元,而部分地区补贴核销进度较快。重庆披露,截至5月21日其“以旧换新”中央补贴兑付进度达82.3%,6月3日其本轮家装厨卫、绿色智能家电补贴均使用完毕。“以旧换新”补贴加快投放下,截至5月31日,全国消费品以旧换新销售额达1.1万亿元,发放补贴约1.75亿份。
“以旧换新”,政策效果如何?“以旧换新”政策受益商品消费4月分化,5月均提速。
社零数据显示,4月“以旧换新”政策受益商品消费分化,汽车、通讯器材等增速有所回调,家电消费延续提速。4月社会消费品零售总额同比增长5.1%,较前值下降0.8个百分点;从结构看,通讯器材、汽车销售增速回落较大,当月同比分别下行8.7、4.8个百分点,但家电销售增速仍保持高位,当月同比较前月上行3.7个百分点至38.8%。
前4月,中西部地区“以旧换新”政策效果更好,汽车、手机等数码产品及县域“以旧换新”财政补贴的拉动效果更强。前4月,部分中西部地区家电、通讯器材销量累计增速明显高于全国水平;辽宁、甘肃家电销量4月累计同比达97%、88%。财政拉动效应看,辽宁汽车“以旧换新”补贴乘数效应近10;江苏县域家电消费补贴乘数效应高出全省0.7。
5月“以旧换新”提速,或部分缘于电商平台大促集体提前、数码产品和汽车降价等。“以旧换新”补贴数量5月明显提速;家电、电动自行车补贴量5月同比分别达41.6%、29.5%。“以旧换新”提速,或部分缘于多个电商平台“618”促销开始时间均较2024年提前至少一周;同时,部分数码产品与汽车5月降价或也一定程度提振消费者“以旧换新”意愿。
地方国补,缘何“暂停”?补贴扩围下多地核销快,但全国补贴仍有1380亿元待下达。
当前,各地均在全国“以旧换新”政策基础上,因地制宜进一步扩围调整。在国家补贴政策基础上,各地结合实际、自主确定调整补贴范围及补贴力度。例如,江苏家电补贴类覆盖32类电器,重点支持本地优势产业,如饮水机、破壁机等。汽车补贴各地力度亦不同;以新能源置换补贴为例,北京、上海补贴标准为1.5万元/辆,为全国较低水平。
地方进一步扩大补贴范围下,部分地区出现补贴额度告急、暂停线上补贴、更改补贴机制等现象。例如,6月初,重庆市宣布因补贴资金使用完毕,暂停发放家装厨卫“焕新”和绿色智能家电补贴资金;广东省佛山市宣布将家电以旧换新、手机平板等购新补贴、个人汽车置换更新补贴资金调整为分三阶段投放;江苏暂停国家补贴线上领取等。
当前消费品“以旧换新”资金仍有约1380亿元待下达,若后续使用完毕不排除补充增量资金可能。全国层面,当前消费品“以旧换新”资金仅下达1620亿元,仍有约1380亿元待下达。且国家发改委5月下旬明确表示将及时跟踪评估各项工作进展,深入研究“两新”领域增量和储备政策,适时按程序报批后推出。而针对近期部分地区补贴额度使用过快,财政部、市场监管总局亦表示进一步完善工作机制,防范国补骗补等。
政策变化超预期,经济变化超预期。
1. 地方国补,缘何“暂停”?
1.1 “以旧换新”,2025年有何不同?
与2024年相比,2025消费品“以旧换新”政策在资金支持力度和补贴范围上均有显著提升。超长期特别国债用于消费品“以旧换新”规模增至3000亿元、超2024年的1500 亿元。补贴范围也明显扩大。汽车报废更新领域,将符合条件的国四排放标准燃油乘用车纳入可申请报废更新补贴范围;家电领域新增微波炉、净水器、洗碗机、电饭煲等。部分家电可补贴次数也大幅增长,空调产品最多可补贴 3 件;并且新增手机等数码产品购新补贴。

“以旧换新”资金分配方面,中央对各地补贴比例不变,但额度分配有所调整。国家发展改革委和财政部表示,2025年“以旧换新”资金分配将综合各地区常住人口数量、地区生产总值、汽车和家电保有量、2024年消费品以旧换新政策及资金执行情况等因素,合理确定对各地区支持资金规模,资金分配向2024年消费品以旧换新工作成效较好的地区适度倾斜。且年度执行中,一些省份会根据各市资金需求变化较大、进度不均衡问题对国补资金作适当调整,对以旧换新资金需求大、支出进度快、使用效果好的地区,调剂增加国补资金额度。


上述激励下,截至5月底“以旧换新”中央财政补贴已下达1620亿元,且部分地区补贴核销进度较快。重庆披露,截至5月21日已兑付“以旧换新”补贴资金24.7亿元,兑付进度82.3%,6月3日其本轮家装厨卫、绿色智能家电补贴均使用完毕。补贴加快投放下,截至5月31日,全国消费品“以旧换新”销售额达1.1万亿元,发放补贴约1.75亿份。其中,12大类家电产品申请7761.8万台;家装厨卫申请5762万件;手机等数码产申请5662.9万件;汽车以旧换新补贴申请412万份。


1.2 “以旧换新”,政策效果如何?
社零数据显示,4月“以旧换新”政策受益商品消费分化,汽车、通讯器材等增速有所回调,家电消费延续提速。4月社会消费品零售总额同比增长5.1%,较前值下降0.8个百分点,主要受限额以上商品零售增速(-2.0pct至6.6%)回落拖累。从结构看,通讯器材、汽车销售增速回落较大,当月同比分别下行8.7、4.8个百分点至19.9%、0.7%,但家电销售增速仍保持高位,当月同比较前月上行3.7个百分点至38.8%。


从前四月“以旧换新”情况来看,中西部地区“以旧换新”政策效果或更好,汽车、手机等数码产品及县域“以旧换新”财政补贴的拉动效果更强。地区层面,前4月辽宁、甘肃、云南、河南等中西部地区家电、通讯器材销量累计增速明显高于全国水平;其中,辽宁、甘肃家电销量4月累计同比达97%、88%,河南、云南通讯器销量4月累计同比达79%、59%。而从财政拉动效应看,辽宁汽车“以旧换新”补贴乘数效应近10;县域家电“以旧换新”财政补贴的拉动效果更好,江苏县域家电消费补贴乘数效应高于全省0.7。




5月“以旧换新”提速,或部分缘于电商平台大促集体提前,数码产品、汽车集中降价等。根据不同时点商务部披露的“以旧换新”覆盖商品数量可知,5月当月5大补贴领域补贴数量均明显增长;家电、电动自行车领域最为明显,5月同比增速分别达41.6%、29.5%。5月乘联会乘用车市场零售亦同比增长13.0%、较4月明显改善。5月“以旧换新”提速或部分缘于多个电商平台“618”促销活动时间提前。2025年天猫、京东、拼多多、抖音等“618”活动开始时间均较2024年提前至少一周。且部分数码产品与汽车5月集中降价或也一定程度提升消费者“以旧换新”意愿。




1.3 地方国补,当前缘何“暂停”?
当前,各地均在全国“以旧换新”政策基础上,因地制宜或依据本地优势产业进一步扩围调整。在国家补贴政策基础上,各地结合实际、自主确定调整补贴范围及补贴力度。例如,江苏家电补贴类覆盖32类电器,既包括有能效标准的,如空气净化器、蒸烤箱等,也包括无能效标准的,如电火锅、蓝牙耳机等;且重点支持本地优势产业,如饮水机、电陶炉、破壁机、除湿机等。汽车补贴方面,各地补贴力度亦有所不同。以新能源置换补贴为例,北京、上海补贴标准为1.5万元/辆,力度为全国较低水平。


地方进一步扩大补贴范围下,部分地区出现补贴额度告急、暂停线上补贴、更改补贴机制等现象。例如,重庆市宣布因补贴资金使用完毕,暂停发放家装厨卫“焕新”27小类产品补贴资金和绿色智能家电补贴资金;江苏省扬州市宣布因本批次申请补贴金额已达限额,不再接受“家装家居换新补贴”相关申请;广东省佛山市宣布将家电以旧换新、手机平板等购新补贴、智能家居焕新、个人汽车置换更新补贴资金调整为分三阶段投放,每阶段内补贴资金总额控制;江苏省宣布暂停国家补贴线上领取。


全国层面看,当前消费品“以旧换新”资金仍有约1380亿元待下达,若后续使用完毕不排除补充增量资金可能。全国层面看,当前消费品“以旧换新”资金仍有约1380亿元待下达,若后续使用完毕不排除补充增量资金可能。全国层面看,当前消费品“以旧换新”资金仅下达1620亿元,仍有约1380亿元待下达。且针对“以旧换新”政策,国家发改委5月下旬明确表示将及时跟踪评估各项工作进展,深入研究“两新”领域增量和储备政策,适时按程序报批后推出。而针对近期部分地区补贴额度使用过快,财政部、市场监管总局亦表示进一步完善工作机制,防范国补骗补等。


经过研究,本文发现:
(1)相比2024年,2025消费品“以旧换新”政策支持力度和补贴范围均提升,额度分配机制调整。2025年“以旧换新”资金分配将向2024年消费品以旧换新工作成效较好的地区适度倾斜。且一些省份会对以旧换新资金需求大、支出进度快、使用效果好的地区,调剂增加国补资金额度。在此背景下,截至5月底“以旧换新”中央财政补贴虽已下达1620亿元,但部分地区补贴核销进度较快。
(2)政策效果来看,“以旧换新”政策受益商品消费4月有所分化,5月均明显提速。社零数据显示,4月“以旧换新”政策受益商品消费分化,汽车、通讯器材等增速有所回调,家电消费延续提速。且前4月,中西部地区“以旧换新”政策效果更好,汽车、数码产品及县域“以旧换新”补贴的拉动效果更强。5月“以旧换新”补贴数量明显提速,或部分缘于电商平台“618”促销时间提前、部分数码产品和汽车降价等。
(3)当前全国补贴仍有1380亿元待下达,不排除补充增量资金可能。各地均在全国“以旧换新”政策基础上进一步扩围,这使得部分地区补贴资金使用较快,出现补贴额度告急、暂停线上补贴等现象。全国“以旧换新”资金仍有约1380亿元待下达,后续使用完毕不排除补充增量资金可能。且针对近期部分地区补贴额度使用过快,财政部、市场监管总局亦表示将进一步完善工作机制,防范国补骗补等。
1)经济变化超预期。海内外形势变化使内需修复偏慢。
2)政策变化超预期。稳增长政策可能会影响内需修复的斜率。
(转自:申万宏源宏观)
4001102288 欢迎批评指正
All Rights Reserved 新浪公司 版权所有
