
中新经纬6月24日电 (付健青 熊思怡)辰致汽车科技集团来了!
长安汽车控股股东更名
24日,长安汽车高开,截至发稿涨超1%。
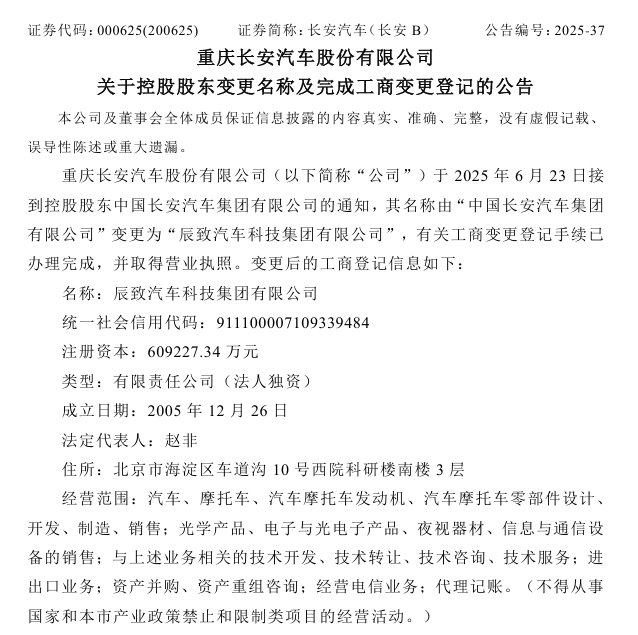
前一日晚,长安汽车公告,接到控股股东中国长安汽车集团有限公司的通知,其名称由“中国长安汽车集团有限公司”变更为“辰致汽车科技集团有限公司”。
变更后的工商登记信息显示,辰致汽车科技集团有限公司成立于2005年,注册资本约60.92亿元,经营范围涵盖汽车、摩托车、汽车摩托车发动机、汽车摩托车零部件设计、开发、制造、销售;光学产品、电子与光电子产品、夜视器材、信息与通信设备的销售等。
来源:公告长安汽车表示,上述工商变更事项不涉及该股东持股数量及持股比例的变动,对公司治理及生产经营活动不构成影响,不会导致公司控股股东及实际控制人发生变化。
此前,长安汽车公告,接到间接控股股东中国兵器装备集团有限公司(以下简称“兵器装备集团”)通知,兵器装备集团收到国务院国资委通知,经国务院批准,对兵器装备集团实施分立。其汽车业务分立为一家独立中央企业,由国务院国资委履行出资人职责;国务院国资委按程序将分立后的兵器装备集团股权作为出资注入中国兵器工业集团有限公司。
“不影响品牌名称”
对于此次更名,不少股民在股吧热议。
有股民认为此次控股股东更名或导致品牌名称变更,还有股民讨论上市公司名称未来是否可能直接变更为中国长安。
来源:东方财富股吧对于控股股东更名是否会影响长安汽车品牌名称变更,“V观财报”以投资者身份致电长安汽车,证券办工作人员表示,“不会,这个只是控股股东的一个变化,跟上市公司没有关系”。
当“V观财报”追问上市公司股票简称未来是否有可能更名为中国长安时,上述工作人员表示,“不会改变”。
官网显示,长安汽车是中国汽车四大集团阵营企业,拥有162年历史底蕴、40年造车积累,全球有14个制造基地、34个工厂。目前,长安汽车构建了长安品牌、深蓝汽车、阿维塔三大品牌。
年报披露,2024年,长安汽车境内销量约214.76万辆,同比小幅下跌;境外销量约53.62万辆,增近五成。
对于2025年,公司此前提到要进一步拓展全球市场,秉承“增存量、抢增量”的原则,将投放多款全新及改款产品,其中全新新能源产品7款,加速向智能低碳出行科技公司转型。(中新经纬APP)
4001102288 欢迎批评指正
All Rights Reserved 新浪公司 版权所有
