最近看到一则消息,说实话,我内心是震动的。
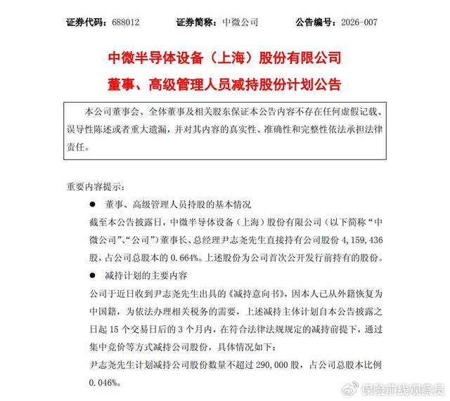
中微公司发了个公告,公司董事长尹志尧(81岁)拟减持所持股份,涉及金额约一亿元。
需特别注意的是,公告解释此次减持主要因其个人国籍状态发生变化(已从外籍恢复为中国籍),为依法办理相关税务事项所需。

你品,你细品。
一个在硅谷打拼了二十年、拿着86项美国专利、被称为“硅谷最有成就的华人之一”的顶级科学家,在81岁高龄,主动放弃美国国籍,恢复中国籍。
这事儿,太不一般了。
我先说说这个人有多牛。
出生于1944年,今年81岁。1962年考入中国科学技术大学,本科毕业后曾在兰州炼油厂及中国科学院工作近十年,后进入北京大学攻读硕士学位,并最终赴美国加州大学洛杉矶分校(UCLA)取得物理化学博士学位。
接下来的履历,简直是半导体行业的“神仙简历”:
英特尔,干过。泛林半导体,干过。应用材料公司,一路做到副总裁、首席技术官。
在应用材料的十三年,他拿下了86项美国专利,200多项国际专利。什么概念?平均每年产出接近7项美国专利。这不是一般的科学家,这是行业顶尖中的顶尖。
但2004年,60岁的尹志尧做了一个让所有人都意外的决定——回国创业。

回溯那段岁月,中国半导体设备行业犹如一片“荒漠”。从光刻机到刻蚀机,所有核心装备都需进口。一旦遭遇外部“卡脖子”,整个产业便陷入被动,几乎没有自主还手的空间。
尹志尧带着一帮人,从零开始,创办了中微公司。
二十年过去了,中微公司现在什么水平?
公司在2025年前三季度呈现强劲增长态势:营收高速攀升至80.63亿元,增幅达46.4%;净利润同比增长32.66%,达到12.11亿元。在此业绩驱动下,公司市值稳步上扬,已站上2100亿元大关。
更重要的是,中微的刻蚀设备已经打入了台积电的5纳米、3纳米产线。要知道,刻蚀设备是芯片制造的核心装备之一,以前这个领域完全被美国、日本垄断。
一个60岁回国创业的老人,用二十年时间,硬生生在“卡脖子”领域撕开了一道口子。
这叫什么?这叫国士无双。
现在我们来聊聊,为什么他要在81岁放弃美国籍?
我翻了一下中微公司的年报,发现了一个有意思的细节:
根据公司年报披露:2022年,尹志尧先生的国籍为美国;2023年年报未披露此项信息;至2024年年报,其国籍已登记为中国。
据此推断,其国籍变更应发生在2023年至2024年之间。
为什么是这个时间点?
我的理解,很简单。

2022年10月,美国对中国半导体行业祭出了史上最严厉的出口管制。不仅限制设备出口,还限制美国公民、绿卡持有者为中国芯片企业工作。
换句话说,美国人的意思是:你要么选美国,要么选中国,不能两头占。
尹志尧的选择是什么?81岁,放弃美国籍,回归中国籍。
这个选择的分量,你得掂量掂量。
他在美国生活了二十多年,有房产、有人脉、有积累。美国国籍意味着什么?意味着全球最好的医疗资源、最完善的社会保障、最自由的出行便利。
但他放弃了。
说实话,我看到这个消息的时候,是有些感慨的。
这些年,我们见过太多“精致的利己主义者”。拿着国内的资源、享受着国内的红利,一转身就把资产转移到海外,把孩子送出国,自己也拿个外国身份。
美其名曰“全球化配置”,实际上就是脚底抹油,随时准备跑路。
但尹志尧呢?
60岁回国创业,放弃硅谷的高薪和舒适生活。81岁放弃美国籍,在中美博弈最激烈的时候,用实际行动表明立场。

有人说,爱国是最朴素的情感。但对于尹志尧这样的人来说,爱国是需要付出代价的。
他本可以在美国安享晚年,拿着专利费躺平。但他选择了一条更难的路。
最后,我想说几句掏心窝子的话。
中国半导体行业这些年的进步,离不开一批像尹志尧这样的人。他们在最困难的时候选择回来,在最需要的时候选择坚守。
有人可能会说,他减持股票套现一个亿,还不是为了钱?
我觉得这种想法太狭隘了。
第一,人家81岁了,减持一点股票改善生活,天经地义。
第二,公告写得很清楚,是为了办理税务需要。恢复中国籍后,税务身份变了,需要依法处理。
第三,他持有的股份,减持的这点比例连0.05%都不到。
真正值得我们关注的,不是他减持了多少钱,而是他为什么要在这个年纪、这个时间点,做出这样的选择。
有句话说得好:疾风知劲草,板荡识诚臣。
在中美博弈的大背景下,在半导体行业风云变幻的当口,一个81岁的老人用实际行动告诉我们:
有些东西,比钱重要。有些选择,比舒适重要。有些身份,比便利重要。
这才是真正的“中国芯”。
4001102288 欢迎批评指正
All Rights Reserved 新浪公司 版权所有
