
最近全球都在热议稳定币的话题,乐观者认为稳定币会显著带来加密货币的繁荣,虽然现在市值只有两三千亿美元,但未来是不可限量的,传统货币支付体系将很快成为过去式。5月23日美国财长贝森特在接受媒体采访时直言不讳:“稳定币在短期内可以增加2万亿美元的国债、短期国库券的需求,作为参照,目前这个数字大约为3000亿美元。”
随之而来的,稳定币化美债,新的“布雷顿森林体系”正在形成,货币战争再一次开启等等说法开始流传,这些说法真的靠谱吗?在这之前,我们先来看看什么是稳定币。
什么是稳定币
在回答这些问题之前,我们需要先搞明白什么是稳定币。
稳定币和比特币等加密货币同为区块链数字货币,因而有三个相同点:虚拟资产、私密性、可去中心化。稳定币和比特币最大的不同点,在于发行时是否锚定特定资产,主要是美元和以美元计价的资产,最终的结果是二者币值稳定性显著不同。而比特币价格由于无锚定物天然有波动。

稳定币的发展可大致划分为四个阶段,2018年以前,2019-2021年,2022-2023年,2024年至今。萌芽阶段(2018年以前):刚刚兴起阶段,稳定币价格上涨幅度有限。最早一批稳定币诞生于2014年,Tether公司发行的USDT正是其中之一。有了稳定币后,比特币的交易模式就变成,有人要买比特币,就要先把手里的美元,跟泰达公司按照1:1的比例,兑换成泰达币,再拿着泰达币去购买比特币。
快速发展阶段(2019-2021年):乘势DeFi生态,稳定币迎来快速扩张。2019年以后DeFi生态涌现,2020年“DeFi Summer”使得Aave等借贷协议以及挖矿火爆,使得作为加密货币世界计价工具和支付工具的稳定币需求增加。
规范调整阶段(2022-2023年):暴雷和监管之下,稳定币迎来调整。2022年5月,全球第三大稳定币TerraUSD,简称UST,就出现暴雷,币值暴跌,跟美元从1:1挂钩,变成脱钩,一周时间就从1美元跌到10美分,暴跌超过90%,用UST交易的Luna币仅用一周时间价格近乎归零。

这是稳定币最大一次暴雷案例。TerraUSD(UST)失锚暴雷,引发市场对稳定币不稳定的担忧,并吸引了监管关注。此后美国和欧洲相应提出《Stablecoin TRUST act》以及《加密资产市场监管法案》(MiCA)。
再度兴起阶段(2024年至今):代货币时代崛起,稳定币迎来大扩张。2023年以后加密货币生态快速发展,2024年初,比特币现货ETF受SEC批准后发行,加密货币行情再起,作为中介货币的稳定币需求随之快速增长。
2025年5月19日和21日,美国和中国香港分别通过稳定币相关立法,明确了稳定币监管框架,这是继比特币ETF之后,对加密货币认可的又一里程碑事件。
为什么稳定币也会出现不稳定的情况?
理论上稳定币是锚定美元资产的代币,不应该出现大幅波动,更不能出现清零的情况。但是再锚定美元资产也无法改变稳定币的本质上仍然是资产,而非法定信用货币。稳定币发行机构并不能这样“凭空”创造货币,它需要客户先拥有法币,以链下的法币换取链上的稳定币,以一种交易媒介购买另一种交易媒介,或者说以一种线下的法定的交易媒介,购买数字交易媒介。

稳定币有何风险?稳定币的主要风险来自发行商的合规风险以及运营管理风险。储备资产透明度不足是重要隐患。流动性管理失误是常见隐患,发行机构须确保有足够的高流动性资产应对用户赎回。
比如之前的韩国Terra公司因调整UST资金池需要,暂时抽出部分UST流动性,导致UST流动性短暂下降,然后有大资金抓住这个时机,大规模把UST兑换成美元,于是让市场上的UST跟美元的兑换比例偏离了1美元,这引发市场恐慌效应,大量UST持有者加入集中挤兑大潮。
然而,UST跟Luna币是关联的。
人们为了买Luna币就得把美元换成UST。当挤兑潮出现时,就会让市场上的Luna币抛压剧增,导致Luna币暴跌,从而加剧Luna币持有者抛售Luna币,进而抛售UST,从而出现死亡螺旋。
熟悉银行的朋友应该可以看出这跟银行的业务有很大的相似性,事实上稳定币发行公司赚钱也靠“低吸揽储”到市场上投资赚钱这一套业务逻辑。
2022年美联储激进加息后,大量稳定币发行公司,把发行稳定币换来的大量美元,拿去买高利率美国短债,每年吃5%左右的利率,从而有了稳定的高息收益,当然这种高息是趴在美国糟糕财政上吸血的。
所以,稳定币发行公司实际上就是在做银行的事情,干钱生钱的买卖,主要赚息差。相比银行,稳定币发行公司的一个优势在于,由于稳定币主要连接的是各种加密币具有一定排他性,可以低息乃至无息揽储,再拿这些钱去买高息美债。
所以我们能看到稳定币最大的两家发行方Tether和Circle持有大量短期美债约1705亿美元,占两家公司储备资产的80%。

此外,更大的问题是稳定币参与主体和对手盘不够多,业务过于集中。所谓稳定币的3.1万亿美元年交易量极具误导性,其中31%源于MEV机器人通过每日数千次循环操作,反复使用同一笔资金所贡献,真正由人类实际参与的交易量远低于表面数据所暗示的规模。
稳定币领域还存在财富过度集中且鲜为人知的现象,目前虽有1.5亿个稳定币钱包,但99%的钱包余额不足1万美元,而仅2万个神秘钱包就掌控着760亿美元,占总供应量的32%,这些钱包既非交易所也非DeFi协议,被报告归为“灰色地带”。
所以稳定币发行公司一直被指责透明度不足,2021年纽约州总检察长调查发现 Tether 曾夸大储备资产并隐瞒亏损,最终要求其停止在纽约业务并罚款。同年美国商品期货交易委员会(CFTC)也因类似原因对 Tether 处以4,100万美元罚款。
稳定币正式登上主流市场平台
虽然稳定币看起来“不稳定”,但其优势也可以被利用,如今正在逐步合法化。
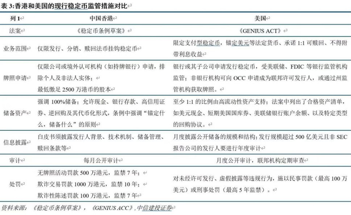
2025年5月19日,美国参议院通过《GENIUS法案》,首次定义“支付稳定币”并建立监管框架。2025年5月21日,香港立法会通过《稳定币条例》,确立稳定币发行人牌照制度,强调稳定储备、兑付义务与合规透明。
虽然都通过了相关法案或者条例,但是背景区别可不小。美国是稳定币最大的市场,目前稳定币持有美债份额在国家排名中也能占到十几位,其规范化不仅能够促进稳定币纳入监管体系,同时也是为了加强美元资产跟加密货币之间的联系。

至于网友们最关心的稳定币会不会充当美债蓄水池,就像美财长贝森特所说的增加2万亿美元美债需求。目前来看可能性不大,因为稳定币不能无限印钞,不是说你想发行多少就能发行多少的,否则谁会信任你的币,会不会哪天就成为废纸。它必须是从民间去揽美元,比如你收了1美元进来,然后才能来发行1个稳定币。
所以稳定币的发行也有一定市场发行成本,也是部分稳定币能够出现亏损的原因之一。国际清算银行的最新报告警示,稳定币挤兑可能直接冲击美国国债利率,35亿美元的美国国债抛售便足以导致收益率上升6至8个基点,进而引发金融稳定风险。

美债现在不是需要更多的买家来买短债,而是长债。这也是特朗普政府一直在想办法推“百年无息债券”的原因。稳定币发行商大量购买美国短债,是奔着高息去买的,这实际上就是趴在美国糟糕财政上吸血,不但不能解决美债危机,反而可能会让美债危机进一步恶化。
所以,大力发展稳定币,让稳定币成为跨境支付的数字货币载体,就成为美元等法币牢牢占据国际支付体系主导地位的机会。这也不难理解美国为何要积极建立加密数字货币战略储备,出台鼓励性质的监管政策,规范稳定币发行。
另外,特朗普之所以大力支持稳定币,是因为特朗普自己也在发行稳定币。特朗普除了发行自己名字的虚拟加密货币,同时还发行了USD 1这个稳定币。USD 1 是由特朗普家族成员控制的 DeFi 平台于2025年3月推出的美元稳定币,同样跟美元是1:1挂钩,同样完全由美国短期国债、美元存款和现金等价物作为储备支持。
香港支持稳定币发展的原因是什么?
在香港看来,稳定币被视为未来数字金融基础设施的重要组成部分,希望通过正确管理稳定币,进一步扩大法币的影响力,巩固其金融中心地位。
香港的《稳定币条例》关键条款包括三处。准入制度:发行人(排除个人或非法人实体)要申请牌照,最低须满足2500万港币的注册股本,无牌照不得发行稳定币。储备管理:储备资产须大于稳定币流通面值,强调“锚定什么,储备什么”。审计与披露:白皮书须披露发行人背景、技术机制、储备管理、赎回条款等,定期进行审计。
这在一定程度上就监管或者避免了之前说到的稳定币的缺陷。
可以说香港的监管思路跟美国的思路大同小异,但在具体指向又有很大不同,香港稳定币是人民币国际化的制度切口,它不仅有可能补充CIPS(人民币跨境支付系统),还有望构建起一条独立于SWIFT(国际资金清算系统)体系的人民币通道。在全球支付网络的技术竞速中,香港正试图为人民币构建数字“出海口”。

有什么优势呢?比如效率跃升——结算成本可降至传统系统的1/10,交易时间从T+1缩短至实时,尤其适合“一带一路”的中小额贸易;比如流动性优化——通过智能合约可自动赎回,提升1.2万亿元离岸人民币资金池利用率;再比如地缘规避能力——稳定币不依赖SWIFT,有望在美元金融网络之外构建新的清算基础设施。
那么稳定币跟我们普通人有什么关系?要不要去搞稳定币投资?
笔者在这里并不建议个人投资者去做,稳定币是一种较为纯粹的支付手段,其价值锚定法币,没有利息,增值属性弱。至于创业者能不能去做稳定币充当支付节点基础设施,笔者认为普通创业者机会不大,这个行业马太效应极强,又有较高专业性。部分国际大厂和金融机构倒是比较适合去做稳定币来推进海外市场业务。
写在最后
稳定币虽然表现出了种种优点,但在眼下就实现指数级增长,取代传统国际支付体系恐怕还有不小的困难。
稳定币的盈利模式本质上是“赚取利差”,即将用户的美元资金投入短期、安全、高流动性的金融工具中获取收益,并赚取其中的利息差价。这一策略在高利率环境下表现出较强的盈利能力,但也暴露出盈利依赖单一、结构性脆弱等风险,如若未来受到政策强力限制,或用户转向其他稳定币或中央银行数字货币,稳定币恐怕也要变成不稳币了。
参考资料:
十问稳定币 来源:华泰睿思
稳定币法案是什么 来源:大白话时事
2400亿稳定币供应去向何方 来源:海豚投研
稳定币能救美元和美债吗 来源:CSC研究
4001102288 欢迎批评指正
All Rights Reserved 新浪公司 版权所有
