金融监管总局
召开2023年三季度
银行业保险业数据信息新闻发布会

①2023年前三季度
保费4.3万亿,增长11%
②监管回应“报行合一”
压实主体责任、总精责任
降低经营成本、提升负债质量
③大部分险企重新签约
银保渠道佣金费率下降约30%
抓紧启动个代、经代“报行合一”
1
2023年前三季度
保费4.3万亿,增长11%
监管回应银保渠道“报行合一”






10月20日下午,金融监管总局召开2023年三季度银行业保险业数据信息新闻发布会。
参加发布会的有张忠宁先生、刘志清先生、冯燕女士、赵越先生、韩冰女士、卢巍先生、刘昇先生。
会上,监管方面介绍了截止2023年三季度末的保险业运营情况数据。
此外,还对业内人士关注的“报行合一”、保险服务“一带一路”、高质量普惠金融体系等问题进行了回答,详见后文。
1.2023前三季度的保险业:保费4.3万亿,增长11%!

先看,2023年前三季度,保险业的业绩:
①原保险保费收入4.3万亿元,同比增长11%。
②赔款与给付支出1.4万亿元,同比增长20.1%。
③保险资金运用余额27.2万亿元,同比增长10.8%,银行保险新增债券投资9.6万亿元。
④保险公司总资产29.6万亿元,同比增长10.8%。

目前,保险业综合偿付能力充足率188%,保持在合理区间。
同时,银行保险机构的流动性总体保持平稳,保险公司经营活动现金流同比持续增长。
2.2023年保费增速“先升又降”,全年可创近年最佳成绩!
一晃已是10月末,2023年也即将接近尾声,回首这一年保险业的发展,故事真的很多。
先是,年初经历春节假期和寿险业淡化开门红等多重影响,财寿险业的增速都偏低。

而后,在银行定期存款利率等持续下调背景下,叠加3.5%定价产品停售的预期,寿险产品热销拉动行业保费规模快速增长。
然而,随着行业正式进入3.0%时代,受前期客户购买力透支等影响,自8月开始,寿险业保费增速同比大幅下滑。

2023年三季度末,行业的保费增速,已经从上半年的13%降至11%。
不过,相较前三年的增长低迷,2023年全年的保费增速,还是有望实现近年最佳成绩。
2
监管回应:“报行合一”
压实主体责任、总精责任
降低经营成本、提升负债质量
1.监管首度回应:强化产品“报行合一”,提升负债质量!
目前,在利率下行的背景下,寿险业保费规模快速增长,但是,险企的资产端方面,也同样面临不小的压力。
因此,为压降险企经营成本、提升负债质量,7月底,3.5%定价的产品纷纷停售。
详见《告别3.5%!1400余款产品下架,全面复盘这次停售》。
随后,“银保”渠道方面,从部分险企关停,到监管力推“报行合一”、严格费用管控等,消息不断。
会上,人身保险监管工作相关负责人刘昇先生,也对此进行了回应并强调,强化产品“报行合一”是严格监管的具体体现,也是推动行业算账经营、强化管理的必然需求。
同时,开展“报行合一”也有助于治理市场乱象,切实保护保险消费者的合法权益,为行业营造风清气正的发展环境,推动保险公司降低经营成本、提升负债质量。
2.从四个方面,一以贯之,抓好“报行合一”工作!

此前,监管方面已经要求险企明确产品的费用结构,以及总费用和给渠道的费用上限等,详见《监管严控银保渠道费用》。
除此之外,监管还将要求险企做到“三费合一”,并要求险企压实主体责任和总精算师责任。
从四个方面,严格银保渠道的产品“报行合一”工作,详见上图。
其实,精算之于保险业而言,一直都是不可或缺的核心技术之一!
保险公司,只有运用精算技术进行产品定价、准备金评估、风险管理等,才能实现稳健经营、有效防范风险。
考过精算师的人,对这句话肯定不陌生。
尤其是,对寿险业务而言,由于业务期限长、风险更具隐蔽性,对精算技术的运用更为迫切和重要。
这一点,经历过1999年的保险业大家肯定能明白...
3.强调压实两个责任:公司主体责任和总精责任!
从精算的角度来讲,一个产品在设计之初,是经过严格的测算,包括投资收益率假设、费用率假设、退保率假设等。
因此,如果在实际销售过程中,从总公司到分公司,所有的环节都符合假设要求。
那么,保险公司就不会出现类似高额亏损等经营风险。
然而,渠道方面一个费用的高企,变相突破精算假设,放大到寿险业10年甚至20年的保单,叠加的诸多不确定性,只会使风险加剧...

其实,按照总精算师管理办法,总精的工作一直都不能受到其他部门和人员的非法干预。
然而,现实中受公司实控人的要求影响,总精不能如实履职,导致险企经营风险增加的案例并不少见...
所以,在此次的“报行合一”工作中,监管强调要险企压实主体责任和总精算师责任,更好的为“报行合一”的执行护航。
3
大部分险企重新签约
银保渠道佣金费率下降约30%
抓紧启动个代、经代“报行合一”
1.大部分险企:已按“报行合一”要求与银行重新签约,佣金下降约30%左右!
至于,部分险企关停银保渠道的消息。
据监管方面了解,这只是在落实银保渠道“报行合一”过程中,险企为调整和优化业务系统,短期内没有开展银保新业务。
目前,通过保险公司和银行机构的充分沟通、相互协商,绝大多数开展银保业务的银行,已与保险公司按照“报行合一”的要求重新签约。
而且,有的保险公司银保新业务已达往年同期水平,个别公司的业务量还有提升。

据监管初步估算,银保渠道的佣金费率,较之前平均水平下降了约30%左右。
整体来看,保险公司的银保业务运行平稳、进展良好。
2.下一步:启动个代、经代“报行合一”,持续严监管、强问责!

本周,监管方面还下发《关于强化管理促进人身险业务平稳健康发展的通知》,进一步强调落实公司主体责任,切实提升负债质量。
一是要管预算,要求公司的预算管理要符合实际状况、要有明确约束条件,要平衡好规模与价值,费用与利润等指标。
二是管产品,公司的产品设计要公平合理,科学确定各项假设,严格执行报行合一,相关的政策要科学、连贯、一致。
三是管销售,要求公司严禁销售误导,以及强制捆绑搭售等侵害消费者合法权益的行为,防止出现承保空档,引发纠纷滋生风险。

下一步,监管方面将全面推行“报行合一”,抓紧启动个人代理渠道、经纪代理渠道的“报行合一”工作。
更重要的是,还会持续不断的严监管、强问责,坚持抓早、抓小、抓典型,整治行业乱象,切实维护保险消费者合法权益。
对此,曾经在财险业70号文的背景下,经历过那一轮行业的费用严监管的保险人,可能都有体会...
在监管大力检查之下,费用执行的标准,能有多高!
4
发展改革任务十分繁重
保险持续服务共建“一带一路”
1.年底前金融监管工作的发展改革任务十分繁重!
此外,监管方面还表示,年底前金融监管工作的发展改革任务十分繁重,防范化解金融风险也处于“爬坡过坎”的阶段。
今年以来,一些保险公司的风险处置进展,保险人们也都有所了解。
详见《金融监管总局,同意申能财险筹建!注册资本100亿,8家股东有来头》。
此外,金融监管总局,还将推动地方党委政府制定实施中小金融机构改革化险方案。
加强保险、信托和非银行金融机构监管,推动机构完善治理体系、加强风险管理、回归本源主业,构建防控风险长效机制,为实体经济提供专业、多样的金融服务。
优化监管制度体系,健全资本管理、公司治理、监管评级、风险预警等监管规则。
有序推进监管数字化智能化转型,积极运用监管科技与监管大数据,开展风险智能监测分析,增强穿透式监管能力。
2.保险公司持续服务高质量共建“一带一路”

保险业支持共建“一带一路”走深走实,截至2023年9月末,6家中资保险机构在8个共建“一带一路”国家设立了15家境外分支机构。
此外,中国信保、国寿寿险、太保产险、平安集团、泰康集团等险企在助力高质量共建“一带一路”取得丰硕成果。

其中,出口信用保险公司发挥独特作用,一是支持共建“一带一路”,二是持续扩大出口信用保险覆盖面,三是加大对重点业务领域的支持。
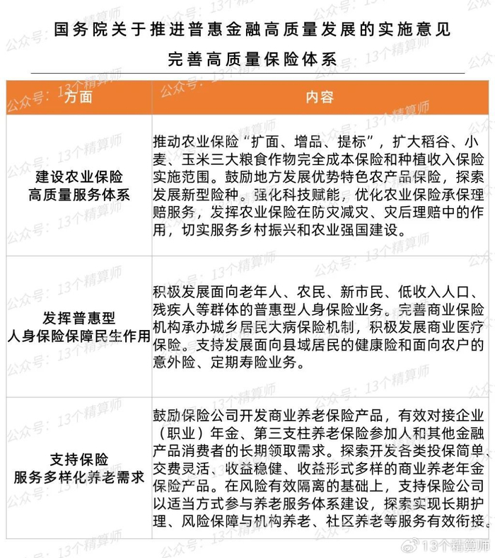
3.未来五年,我国基本建成高质量的普惠金融体系
《国务院关于推进普惠金融高质量发展的实施意见》日前发布,未来五年,我国高质量的普惠金融体系基本建成。
近日,金融监管总局的有关负责人在回答《实施意见》对完善高质量保险体系做出的安排中,提到:
一是建设农业保险高质量服务体系。
二是发挥普惠型人身保险保障民生作用。
三是支持保险服务多样化养老需求。

主要内容,为扩大三大粮食作物的两类保险实施范围,积极发展面向老年人、新市民等人群的普惠型人身保险,相关详见《银保监会通报人身保险产品供给的丰富情况》。
鼓励险企开发商业养老保险产品等,多措并举满足多样化养老保障需求。
4001102288 欢迎批评指正
All Rights Reserved 新浪公司 版权所有
