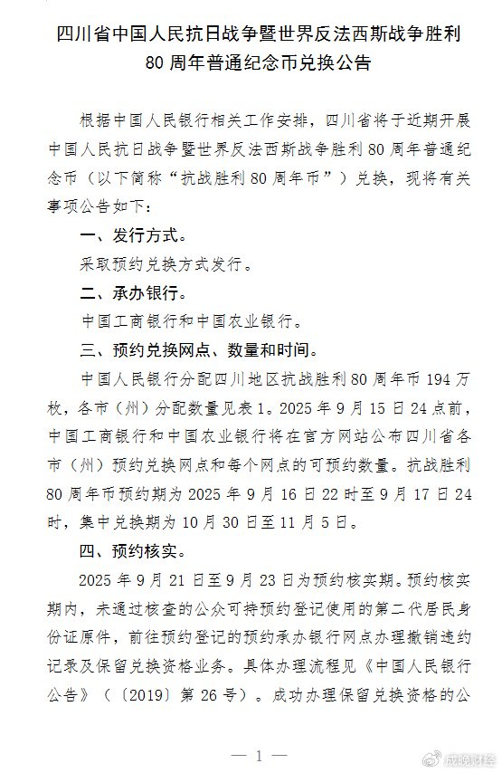
抗战胜利80周年纪念币面额为10元
四川地区配有194万枚
9月16日22时—9月17日24时预约
10月30日—11月5日集中兑换
承办银行为工商银行和农业银行



来源/中国人民银行网站
编辑/小白
4001102288 欢迎批评指正
Copyright © 1996-2019 SINA Corporation
All Rights Reserved 新浪公司 版权所有
All Rights Reserved 新浪公司 版权所有