重庆龙湖企业:“23龙湖企业MTN002”付息日为12月18日

重庆龙湖企业:“23龙湖企业MTN002”付息日为12月18日
2025年12月11日 17:02 久期财经

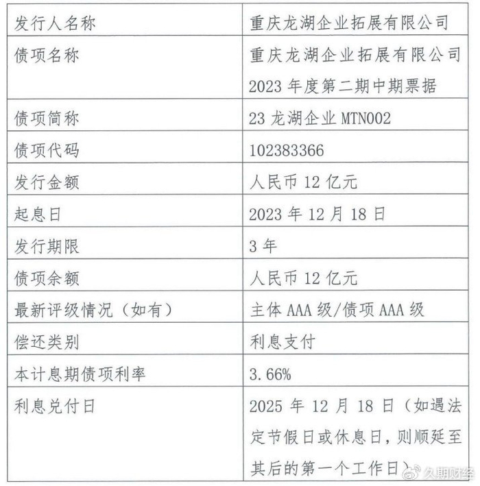
久期财经讯,12月10日,重庆龙湖企业拓展有限公司(简称“重庆龙湖企业”)发布2023年度第二期中期票据(债券简称:23龙湖企业MTN002,债券代码:102383366)付息安排公告。

财经自媒体联盟更多自媒体作者

新浪首页 语音播报 相关新闻 返回顶部