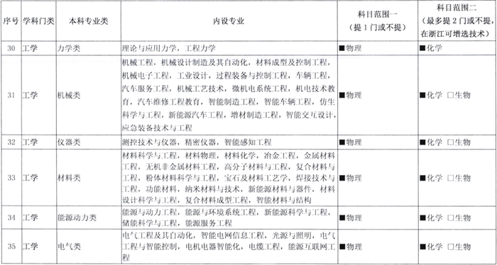
2024年高考录取最惨痛的教训,莫过于“物化捆绑”带来的蝴蝶效应!从2024年开始,新高考省份统一启用新版选科。在双一流大学和热门专业的选科要求中,“物理+化学+X”的权重明显上涨,大多理工农医类专业必选“物化”。
部分高校如南科大、上科大、国科大、中科大等理工类院校,不选物理+化学根本无法报考!
日前,部分高校公布了2025年新高考选科要求,部分中医学类专业不再必选“物化”或“物生”,不限选考科目,向更多考生敞开大门!一起来看!
PART.01

新高考物化捆绑

2021年,教育部发布了最新版《普通高校本科招生专业选考科目要求指引》,针对2024届及以后考生。在所列出的92个专业类里,55个专业类要求必选物理+化学,占比59.78%。而备受重视的理/工/农/医4个学科门类的合计61个专业类,更有多达55个要求必选物理+化学,占比达到90.16%!

可以说,新版选科要求在很大程度上重视“物化捆绑”,而这也直接引起了各省2024年高考录取的一系列“怪象”:
0
1
山东
根据本科批次征集志愿信息表,招生计划共剩余7000多个,其中12所高校的招生计划超过100个。值得一提的是,有缺额的专业基本都要求同时选考物理+化学,而不限科目的招生名额仅剩5%左右。因此,很多物化考生最终获得捡漏机会,而文科生由于可选择专业不多而陷入尴尬!
0
2
浙江
全省同时选考物理+化学的考生约10万人,可以选择7万多本科计划;文科类考生近20万人,竞争9.4万本科计划。这也导致了很多高校的理工农医类专业断档,而对应的投档线更是低至492分(刚好与浙江一段线一致),如杭州师范大学的生物科学(师范)专业、温州大学的生物技术和生物科学(师范)等;
0
3
江苏
在本科批首次投档后,存在缺额的119个专业组中,物化专业组达到117个。而部分物化专业组在补录投档后,投档线依然比同校的非物化专业组低了不少,如省内的江苏大学京江学院、扬州大学广陵学院等。
PART.02

不同选科要求招生人数如何?

那么,不同选科招生人数如何?以山东省为例。
根据《2024年山东省普通高校招生填报志愿指南》(本科)统计,山东省2024年整个本科招生计划是26万,在这个26万计划当中,具体的限科情况如下。
0
1
限物理和化学
对物理和化学提出限科要求的计划人数是156230;
对物理、化学、生物三门提出限科要求的计划人数是1807;
对物理或化学或生物提出限科要求的计划人数是18。
看到“物理或化学或生物”的字样,可能学生和家长会觉得疑惑,2024年选科要求已经进行了调整,逻辑关系取消了之前“或”的关系,改为“和”的关系了。
为什么在《2024年山东省普通高校招生填报志愿指南》中,还有相应的专业提出“物理或化学或生物”的选考科目要求呢?其实我们翻一翻2024年的填报志愿指南,会看到香港的香港城市和香港中文大学这两所学校,它们依然还是采取了“或”的逻辑关系,并没有改成“和”的逻辑关
我们把物理和化学组合起来得到的结论是,凡是对物化组合提出限科要求的是158,055 个计划,占据了总计划的60.72%。
0
2
限物理
对物理提出限科要求的计划人数是15124;
对物理和生物提出限科要求的计划人数是348;
对物理和地理提出限科要求的计划人数是166;
对物理和生物和思想政治提出限科要求的计划人数是1。
总计单限物理的计划人数是15639,占总计划人数的6.01%。
0
3
限化学
对化学和生物提出限科要求的计划人数是114;
对化学和地理提出限科要求的计划人数是49;
对化学限科要求的计划人数是1558。
总计单限化学的计划人数是1721,占总计划人数的0.66%。
0
4
非物化
对生物提出限科要求的计划人数是1364;
不限选科要求的计划人数是75778;
对思想政治提出限科要求的计划人数是3892;
对地理提出限科要求的计划人数是1838;
对历史提出限科要求的计划人数是1710;
对思想政治和历史提出限科要求的计划人数是196;
对思想政治和历史和地理提出限科要求的计划人数是45;
对历史和地理提出限科要求的计划人数是37;
对思想政治和地理提出限科要求的计划人数是3;
对生物和地理提出限科要求的计划人数是2。
总计非物化组合的计划人数是84865,占总计划人数的32.61%。
以上就限物化,单限物理,单限化学,非物化这四种情况分别进行了统计,这个数据也给我们一个很大的指向,选科为物化组合的考生,确实可报考的专业选择面更广,而非物化组合的考生在报考上则略显吃亏。
注意:根据教育部规定,从2024年高考招生开始,如无重大调整变化,不再每年组织选考科目要求的编报。这意味着以后大学专业选考科目要求如无意外将不会再有重大变化,不止25届,26届、27届的低年级考生均可以参考2024年选考科目要求。但还是有个别变化,一起来看!
PART.03

2025选科重大变化

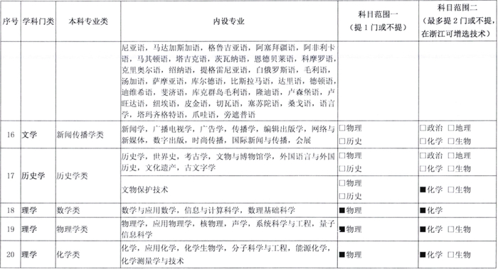
2024年,往年传统文科生可选择的中医学专业,变成要求必选物理,然后化学和生物至少选一门,具体由高校决定。

《教育部选考科目要求指引(通用版)》
因此,目前大部分本科高校中医学选科大致形式有三种:
物理+化学

(截取部分)
物理+生物

(截取部分)
物理+化学+生物

(截取部分)
而后来各省市教育考试院公布的2025年选考科目要求中,中医学类专业仍是上述要求。以河南省为例,河南省教育考试院在2023年9月发布的选科要求如下(部分 ):

《2025年拟在豫招生普通高校专业选考科目要求的公告》
不过,这种情况可能会在2025年发生新变化。
2024年12月,黑龙江中医药大学、河南中医药大学、云南中医药大学发布2025年高考改革省份招生专业选考科目要求。中医学类专业选科要求变更为“不提科目要求”,也就意味着可能2025年本科文科生能选中医学类专业了。
*2025年最终选科要求以各省教育招生考试院官方最终发布的为准。
黑龙江中医药大学

(截取部分)
河南中医药大学

(截取部分)
云南中医药大学

目前,其他医科大学暂无发布关于2025年选考科目要求文件,但从趋势来看,或有更多高校的中医学类专业不限选科要求。但不管怎么说,我们还是充满期待~!


武汉学院
武汉学院也已经在官网拟公布了自己的选科要求,与24年相比无变化。

(截取部分)
大部分学校的大部分专业沿用2024年的选科要求概率较大。选科指引中没有要求,但学校自己添加的选科限制可能会放开极少的一部分。
所有的选科都是按照指引来设置的。指引没有变化,选科自然不会有变化。也就是说2024年的选科情况、分数分布情况将会持续到2027年,未来三年内基本不会有大的变化。
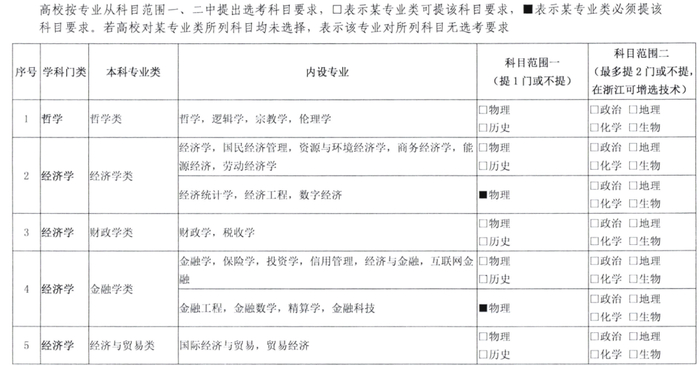
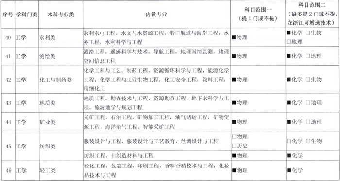
如果一定要等变化也要等到2027年申报2030年的选科要求了。下面是完整的选科指引要求,给大家参考↓↓↓















4001102288 欢迎批评指正
All Rights Reserved 新浪公司 版权所有
