25考研复试和调剂在即,我们来看看往年各院校的调剂数据情况。今天来看看中南林业科技大学24调剂的数据情况!
中南林业科技大学24复试分数线要求

中南林科大24考研调剂专业

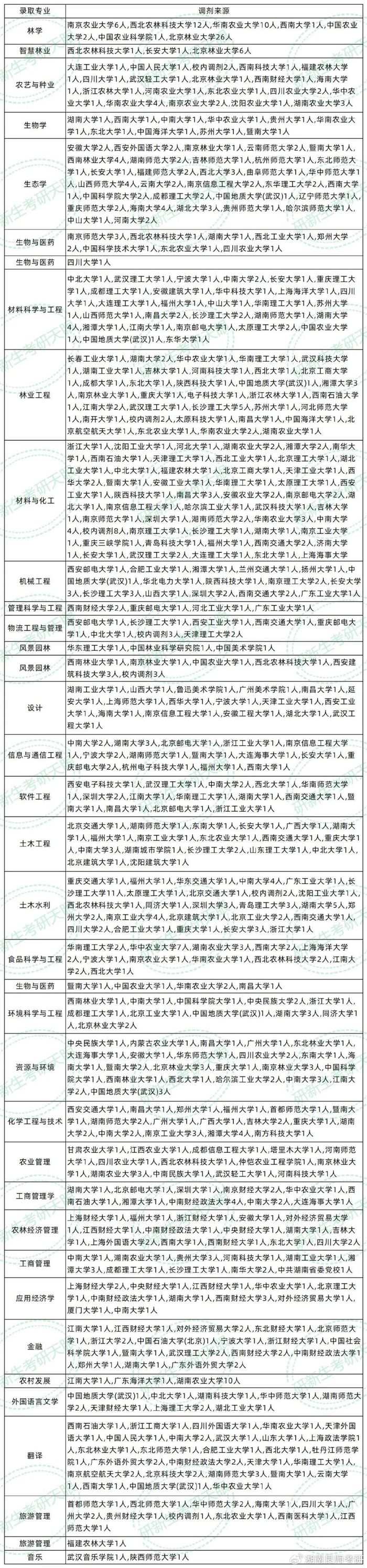
中南林业科技大学24调剂录取汇总
中南林业科技大学调剂专业比较多,一共接收37个专业的调剂,有8个专业,其余都是全日制专业,各专业的调剂人数比较多,大多是几人到几十人,生态学、材料工程、材料与化工、土木水利等专业人数非常多,基本在40人以上。





24考研调剂来源院校汇总
中南林业科技大学本身是双非院校,所以调剂院校不会限制那么严格。
调剂人数超级多,所以调剂难度相对不会很高,不少院校是双非,不过同样以农林类为主,调剂性价比很高。
只要大家符合调剂条件,并且取得不错的初试成绩,在复试中表现较好就可以。



4001102288 欢迎批评指正
Copyright © 1996-2019 SINA Corporation
All Rights Reserved 新浪公司 版权所有
All Rights Reserved 新浪公司 版权所有
