前言
癌症是全世界最致命的疾病之一。近年来,免疫疗法被认为是一种非常有前景的癌症治疗策略,重点是重新激活癌细胞诱导的免疫抑制环境,提高抗肿瘤免疫反应。然而,免疫疗法仍然面临许多挑战。即使是最流行的抗 PD-1/PD-L1 和抗 CTLA4 疗法,也只有一小部分人表现出持久反应,这表明需要对癌症免疫进行更深入的研究。
2020年05月,国家肝癌中心、第二军医大学东方肝胆外科医院研究团队在Advanced Science期刊发表的题为“Trajectory and Functional Analysis of PD-1CD4CD8 T Cells in Hepatocellular Carcinoma by Single-Cell Cytometry and Transcriptome Sequencing”的研究成果,采用质谱流式细胞仪、单细胞测序等研究方法,发现CD4/CD8 双阳性 T (DPT) 细胞的存在,并表征了 DPT 细胞的分子特征,DPT细胞在 HCC中的独特分布和临床预后的相关性,为肿瘤相关 DPT 细胞的功能和起源提出了新的见解。

研究背景
肿瘤免疫微环境的空间异质性是肿瘤免疫治疗的主要挑战,HCC微环境显示出比非肿瘤组织更复杂和免疫抑制的表型,可诱导肿瘤逃逸并促进疾病进展。本研究通过使用单细胞规模的飞行时间质谱(CyTOF),发现免疫细胞组成空间变化。通过对 T 细胞群的深入分析,作者确定了一小部分共表达CD4/CD8 双阳性 T 细胞 (DPT)。单细胞 RNA-seq和 TCR-seq 进一步表征了 DPT 细胞的分子特征和克隆型。结果表明,肿瘤相关的 DPT 细胞可能来源于浸润的 CD4 或 CD8 单阳性 T (SPT) 细胞。
研究思路

研究结果
1.肝细胞癌主要免疫谱系的空间异质性
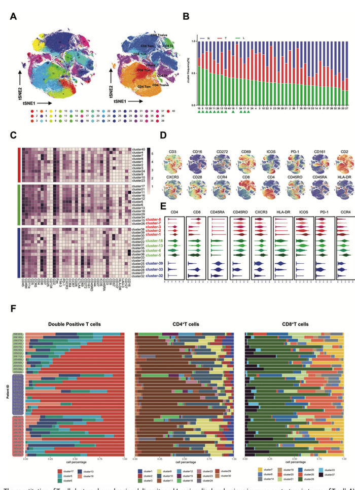
作者首先对来自肿瘤核心(T)、非肿瘤区域(N)和前沿区域(L)的 39 个匹配组织标本进行了大规模的大规模细胞免疫分析(图1A),免疫谱系的分布在 tSNE 图中可视化(图 1B)。观察到HCC中T细胞的数量从N区逐渐减少到T区,而B细胞的趋势相反;观察到几个 T 细胞亚簇在 L 区域显著富集(图 1B),在来自不同区域的不同免疫细胞谱系中观察到表面标志物的多样化表达模式(图 1C,D)。这些结果表明,HCC中的免疫微环境在空间上是异质的。

图1 | 肝细胞癌主要免疫细胞谱系的空间异质性
整个工作流程的图形摘要。提取手术切除的样本中的免疫细胞并用金属标记的抗体进行处理,然后进入飞行时间质谱流式细胞仪管道。获得的数据在降维后可视化。通过手动门控策略和聚类算法识别细胞簇。T指肿瘤核心区;L 指前沿区域;N指非肿瘤区域。
2.T细胞簇呈现区域多样性并在L区域显示出独特的特征
为了探索三个区域中不同的 T 细胞亚群组成,作者可视化并重新分析了 T 细胞亚群。通过应用 FlowSOM 算法,可以将 T 细胞划分为 40 个簇(包括来自三个区域的所有 T 细胞)(图 2A )。然后,作者首先将 40 个集群分类为经典的 T 亚型。发现 CD4 效应记忆 T 细胞 (Tem) 从 N 到 L到 T区域逐渐增加,而 CD8 Tem 则呈现相反的趋势 (图 2B)。图表根据面标记的代表性表达模式(图 2D,E),发现几个富含T的T细胞簇(8, 7, 3, 2, 1)表现出衰竭状态,PD-1水平高,HLA-DR表达低,许多富含 N 的簇 (39, 33, 32) 表现出 PD-1/HLA-DR 低表达和 CD45RA 表达增加的静止状态。
作者注意到,在 13 名 HCC 患者中,至少有 8 名(>61%)的 L 区富含 DPT 细胞。此外,作者还观察到 DPT 簇与簇 21、16、26、12、15 和 11 之间的强表型相关性,它们都是 CD28 T 细胞。

图2 | T细胞簇的构成表现出区域多样性,L区在T细胞方面表现出独特的免疫背景
3.肿瘤相关DPT细胞的表型和功能
为在 T 细胞成熟过程中,经典的 DPT 细胞是胸腺中定义明确的幼稚 T 细胞。然而,对肿瘤相关 DPT 细胞的分子特征和功能的研究很少。为了进一步探索 DPT 细胞的潜在贡献,作者根据 CD4 和 CD8 的表达模式将 T 细胞分离为 CD4 单阳性 (CD4 SPT)、CD8 单阳性 (CD8 SPT)、双阴性 (DNT) 和双阳性 (DPT) 细胞 (图 3A )。如图 3B所示,在高达 70% 的 HCC 患者 (9/13) 中发现 L 区 DPT 细胞显著增加。作者进一步探讨了 DPT 细胞中 T 细胞活化标志物和 T 细胞耗竭标志物之间的共表达模式。在 PD-1、CXCR3、CCR4 和 CD28 之间观察到强阳性共表达(图 3D)。此外,发现记忆T细胞的标志物CD45RO与PD-1呈阳性共表达。流式细胞仪手动门控图进一步证实了这种共表达。
观察到包括CD28、CD69、CD44和ICOS在内的T细胞活化相关标志物在PD-1 CD45RO DPT细胞中上调,表明PD-1 CD45RO DPT细胞可能表现出活化表型。这种在 SPT 细胞中表达和激活的 PD-1 表型已在肺癌中报道。
然后,通过比较 SPT、DPT 和 DNT 细胞之间免疫耗竭因子的表达水平。几乎所有免疫衰竭标志物在 PD-1CD45RO DPT 细胞中均显著上调(图 3E、F)。通过体外实验,作者发现在 PMA 和离子霉素刺激后,DPT 细胞(从 L 区分离)表达更高水平的 IFN γ、 TNF α ,这证实了 DPT 细胞可能处于激活阶段(图 3G)。DPT 表达的 IL-2 水平与 CD8SPT 细胞相似,这表明它们具有激活其他 T 细胞的能力。

图3 | DPT细胞的表型和功能
4. DPT 细胞存在于各种具有相似表型的人类癌症中,是 HCC 的重要预后因素
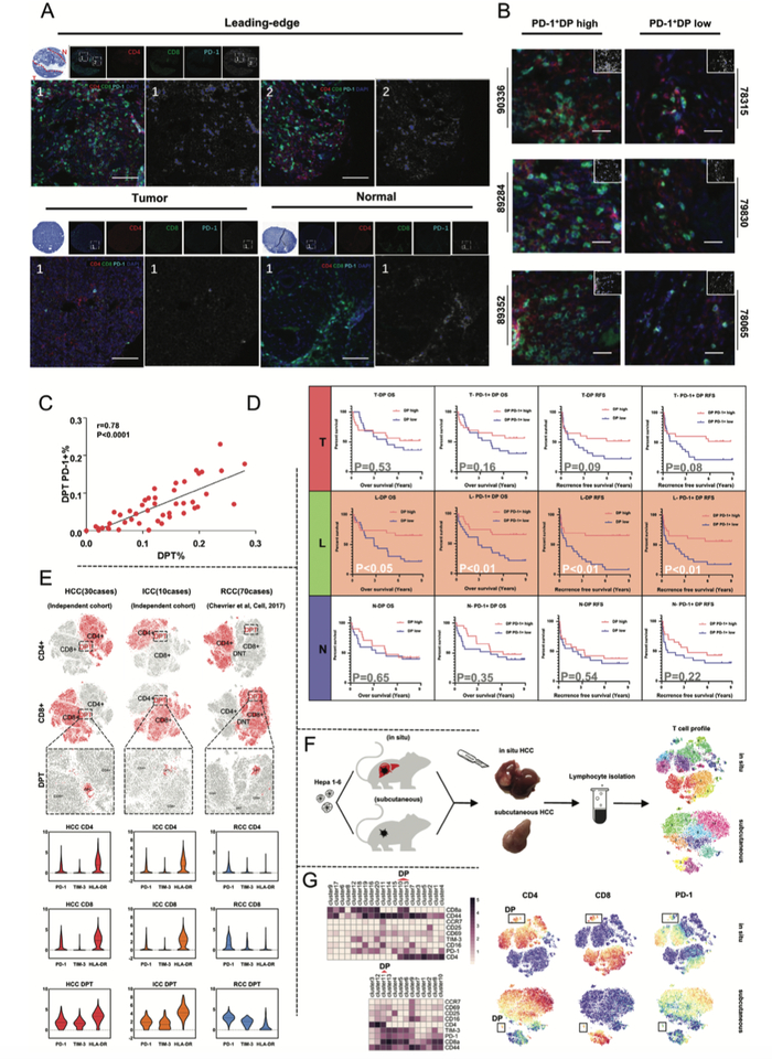
为了进一步确认 PD-1DPT 细胞在体内的空间分布,作者同时用 CD4/CD8/PD-1 抗体标记 HCC 组织,并检查 T 细胞在 T、L 和 N 区域的散发性浸润(图 4A)。与之前的结果一致(图 2C),CD8SPT 细胞主要位于 N 区,CD4 + SPT 细胞主要位于 T 区。PD-1DPT 细胞在 T/N 区几乎看不到,在 L 区广泛存在,所有三种抗体的染色信号都很强。通过HALO软件计数PD-1DPT(三阳性)细胞数。作者发现 PD-1DPT 细胞在不同 HCC 患者的 L 区是可变的(图 4B),并且与 DPT 细胞的数量高度相关(图 4C)。
生存分析表明,更多的 DPT 细胞和 PD-1DPT 细胞显著表明更好的总体生存率和无复发生存率(图 4D)。但是,对于 T 或 N 区域,无法观察到该结果,提示DPT细胞可能在L区特异性发挥其功能。
为了进一步验证 DPT 细胞的存在和功能,分析了另外 30 例独立 HCC 病例和 10 例肝内胆管癌 (ICC) 病例以及之前报道的 70 例肾透明细胞癌 (RCC) 病例的 T 细胞谱。如以上部分所述,与 SPT 细胞相比,在所有三个数据集中都发现了具有更高免疫检查点标记表达的 DPT 细胞(图 4E)。为了扩展作者的发现,作者用 Hepa 1-6 细胞系验证了两种 HCC 小鼠模型(原位/皮下)中 DPT 细胞的存在(图 4F,G)。此外,PD-1 表达在鼠 DPT 中明显上调。总之,这些结果表明DPT细胞不仅存在于HCC中,还存在于其他肿瘤中。

图4 | DPT 细胞存在于具有相似表型的各种人类癌症中,并在 HCC 中显示出预后价值
5.B 单细胞 RNA-Seq 和 TCR-Seq 对肿瘤相关 DPT 细胞的表征
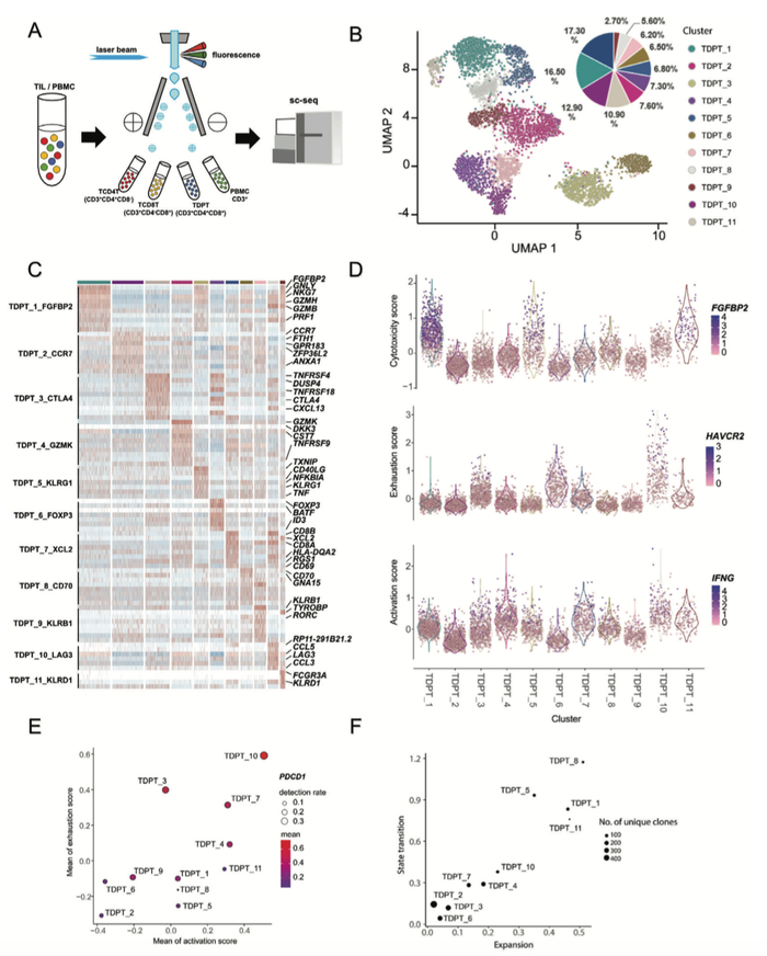
CyTOF 抗体 panel 的检测范围受限于可用金属同位素的数量,为了进一步探索 DPT 细胞的功能和进化轨迹,作者对 5018 个肿瘤相关 DPT 细胞 (TDPT)、3676 个 CD4 单阳性 T 细胞 (TCD4T)、4470 个 CD8 单细胞进行了分类和执行单细胞 RNA-seq和 TCR-seq阳性 T 细胞 (TCD8T) 和 4652 个 PBMC CD3T 细胞 (图 5A ),scRNA-seq 分析确定了 11 个 DPT 细胞亚群(图 5B,C)。
为了检查不同 DPT 簇的表型,作者分别根据与 FGFBP2、IFNG 和 HAVCR2 表达相关的前 20 个基因,通过细胞毒性、激活和耗竭特征对细胞进行评分。TDPT_3_CTLA4 和 TDPT_6_FOXP3 都具有高耗竭特征,伴随着低细胞毒性和激活特征(图 5D)。然后,作者检查了所有 DPT 簇中的细胞毒性和耗竭特征之间的联系,并观察到大多数 DPT 簇表现出高细胞毒性特征或耗竭特征(图 5E)。总的来说,TDPT_10_LAG3 在表型上与之前 CyTOF 分析定义的 PD-1DPT 细胞一致。
通过分析 DPT 集群中的 TCR 克隆型,作者发现 TDPT_2_CCR7、TDPT_3_CTLA4 和 TDPT_6_FOXP3 具有最多的不同 TCR 克隆型,且扩展趋势最小(图5F)。相反,TDPT_1_FGFBP2、TDPT_5_KLRG1、TDPT_8_CD70 和 TDPT_11_KLRD1 具有最少的 TCR 克隆型,但具有最高的扩展趋势,观察到DPT细胞的细胞毒性和活化与TCR扩增呈正相关,而未分化和耗竭呈负相关(图 5F)。

图5 | 通过单细胞 RNA-seq 和 TCR-seq 表征肿瘤相关 DPT 细胞
6.源自浸润性 SPT 细胞的肿瘤相关 DPT 细胞
虽然血液和外周淋巴组织中的 DPT 细胞已被广泛研究,但它们在癌症中的分子特征和细胞功能尚不清楚。CD45RO 和 PD-1 的共表达在 DPT 细胞中最高,其他免疫衰竭标志物(TIM3 和 CTLA-4)在 DPT 细胞中的表达也略有增加。
对单个阳性 T (SPT) 细胞进行了 scRNA-seq 分析,包括 3676 个肿瘤相关 CD4T 细胞和 4470 个 CD8 + T 细胞。CD4T 细胞和 CD8T 细胞分别分为五个和六个簇(图 6A、B)。作者分析了 DPT 细胞簇和 SPT 细胞簇之间的转录组相似性(特征基因表达的 Pearson 相关性)(图 6C)。
TCR 分析显示,与 PBMC 相比,TDPT 细胞与 TCD4 和 TCD8 共享更多的 TCR 克隆,表明肿瘤相关 DPT 细胞最有可能从肿瘤内 SPT 细胞转化(图 6D)。进一步发现 DPT 细胞主要与 CD8T 细胞共享高频 TCR 克隆(图 6E)。在 DPT/SPT 的 UMAP 上预测了频率最高的前六个 TCR 克隆(图 6F)。
通过应用多重免疫荧光组织染色,作者还观察到 PD-1CD8SPT 细胞在空间上比 PD-1 + CD4 + SPT 细胞更接近 PD-1 + DPT 细胞,而在 PD-1 中没有发现这种差异- DPT 细胞(图 6G,H)。总之,作者的数据描绘了 T 细胞的表型发育路径,并表明 PD-1DPT 细胞来源于肿瘤内 CD8 T 细胞,而不是胸腺中的 PD-1 CD4或幼稚 T 细胞。

图6 | 肿瘤相关的 DPT 细胞来源于浸润的 SPT 细胞
相关讨论
免疫微环境在不同癌症之间表现出高度异质性,在不同个体之间表现出高度多样性。对人类肿瘤中不同免疫成分的密度、位置和功能的探索导致了关键原癌和抗肿瘤免疫特征的鉴定。各种肿瘤的组织病理学分析证实,浸润的免疫细胞在肿瘤及其周围非肿瘤区域内的分布存在很大差异。肿瘤细胞和相邻基质细胞之间的串扰已被确定为肿瘤进展的重要驱动因素。基质诱导的炎症和血管生成已被证明具有促进肿瘤的作用。
然而,前沿区域(从肿瘤核心到相邻非肿瘤组织的过渡区域)的特征性免疫微环境尚未得到很好的研究。作者获得了 17 432 600 个免疫细胞的表面标志物谱,并发现了不同的 L 区特异性免疫细胞特征。在 T 细胞方面,CD4 和 CD8 双阳性 T (DPT) 细胞表达衰竭和激活标志物,在一些患者的 L 区显著富集。
以前,双阳性 T 细胞被描述为胸腺内的过早发育阶段。一般认为,一旦分化,CD4谱系和 CD8谱系是针对单个细胞确定的。尽管已经报道了在某些疾病条件下成熟的 DPT 细胞,但对其起源和潜在的生物学功能知之甚少。
在作者的研究中,作者首先报道了大多数富含 L 的 DPT 簇具有表型活性和记忆样,具有增强的 PD-1/CD45RO 表达。在体外研究中,DPT细胞在刺激后表现出与SPT细胞一样的强烈免疫反应,证实了它们的抗肿瘤活性状态。作者发现 L 区富集的 DPT 细胞与 HCC 患者的更好结果呈正相关。总的来说,作者这里的数据暗示 DPT 细胞对 HCC 患者的潜在抗肿瘤活性。
为了进一步研究富含 L 的 DPT 细胞的多样性,单细胞测序并发现了 11 个 DPT 簇。基于独特的基因特征,表型与 CyTOF 定义的 PD-1DPT 细胞具有高度相似性,这证明了作者的假设,即 PD-1DPT 细胞是功能性活化细胞。
为了确定富含 L 的 DPT 细胞在 T 细胞发育轨迹中的位置, TCR-seq 数据表明 PD-1DPT 细胞与 PD-1CD8T 细胞共享大多数 TCR 克隆型,表明具有相同的祖先,并且起源于肿瘤内 CD8SPT 细胞,这与之前的研究一致,即 CD8T 细胞在某些条件下可以转化为成熟的功能性 DPT 细胞。
小鹿推荐
通过特定区域取样,结合 CyTOF 和单细胞测序技术,作者在 HCC 的 L 区定义了一个独特的富含 DPT 的免疫微环境。通过生信技术分析,作者鉴定出具有不同功能的多样化 DPT 簇。PD-1DPT 细胞表现出激活状态,强烈表达衰竭和激活标志物,结合临床分析,提示其在 HCC 患者中具有潜在的预后价值。
此外在探索细胞起源上,作者通过单细胞测序和TCR测序技术手段,确定了PD-1DPT 细胞的起源与 PD-1CD8SPT 细胞具有相同的祖先,并且很可能是从瘤内 SPT 细胞转化而来的,值得借鉴学习。
详细技术请访问鹿明生物官网
⬇
百度搜索鹿明生物(lumingbio)
⬇
了解更多多组学技术
(质谱流式细胞、单细胞测序)
猜你还想看
1、Blood | 血液科一区顶刊:急性淋巴细胞白血病的临床预后研究,选题思路精巧
2、Cell | 揭秘东亚非吸烟肺癌的蛋白质&基因组学描述发病机制和进展的分子特征
3、手把手教您用R语言绘制双曲线火山图
4、项目文章 | 南昌大学陈明舜组应用黄酮酚靶向代谢组学对不同种黑桑椹价值进行评估
本文系鹿明生物原创
转载请注明本文转自鹿明生物
4001102288 欢迎批评指正
All Rights Reserved 新浪公司 版权所有
