
肝癌,尤其是肝细胞癌,素来有“沉默杀手”之称,多数患者一发现便是晚期,治疗选择有限。但您可能从未想过,在我们与癌症斗争的战场上,一群意想不到的“微观盟友”正潜伏在肿瘤内部。
今年7月,一项发表在权威肝病期刊《JHEP Reports》上的研究,为我们揭开了肝癌肿瘤内部一个隐秘的世界——肿瘤内微生物组,并从中发现了一位潜在的“抗癌战士”:Ralstonia菌。

一、肿瘤不是无菌的,里面住着一个“微生物社会”
我们都知道肠道里有菌群,但科学家们发现,肿瘤组织也并非无菌的“荒地”,而是存在着一个复杂的“微生物社会”。
这项研究应用2bRAD-M微生物测序技术(欧易生物提供),对113例人体组织样本进行精密测序后,绘制出肝癌的微生物图谱,发现:
肿瘤里的微生物会“拉帮结派”:根据主导菌群的不同,肝癌可分为两种亚型:
RT型(Ralstonia主导型):由潜在的“好细菌”Ralstonia主导。
nRT型(非Ralstonia主导型):由其他如克雷伯菌等细菌主导。
好细菌在退化:与正常组织相比,肿瘤组织中的微生物多样性显著降低,其中Ralstonia的含量更是明显减少。
这提示我们,肿瘤的发生和发展,可能伴随着内部微生物生态的“失衡”。

(肿瘤内微生物群落组成及病理组间丰度差异。(A)条形图展示通过LEfSe分析(结合Kruskal-Wallis和Wilcoxon秩和检验与线性判别分析)识别的优势菌种 LDA 评分。紫色、绿色和橙色条形分别表示在T组(肿瘤)、NA组(邻近正常组织)和N组(正常组织)中相对丰度较高的菌种。(B)随机森林分析评估了三组间相对丰度存在显著差异的前10种菌种。(C)热图呈现了区分三组的关键细菌菌种平均丰度分布。(D)桑基图展示了正常对照组(N组)向 HCC 病例(T组和NA组)转移的细菌分类群流动路径及相对比例。(E)Ralstonia属菌种相对丰度特征。(F)通过qPCR分析从T组和N组随机选取的组织样本(每组n=6)验证了Ralstonia属菌种的丰度。统计学差异通过独立样本t检验进行评估。)
二、谁是Ralstonia?它为何是“好人”?
Ralstonia并非外来客,它本就存在于我们的人体环境中。在这项研究中,它展现出了诸多“正义”的特性:
它多在健康组织中:在正常肝组织和癌旁组织中,它的含量远高于肿瘤核心区域。
它与病情较轻相关:它的丰度与较低的肿瘤标志物CA199水平、更轻的肝硬化程度显著负相关。
这些线索都指向一个可能性:Ralstonia可能是一个不利于肿瘤生长的“抑制者”。
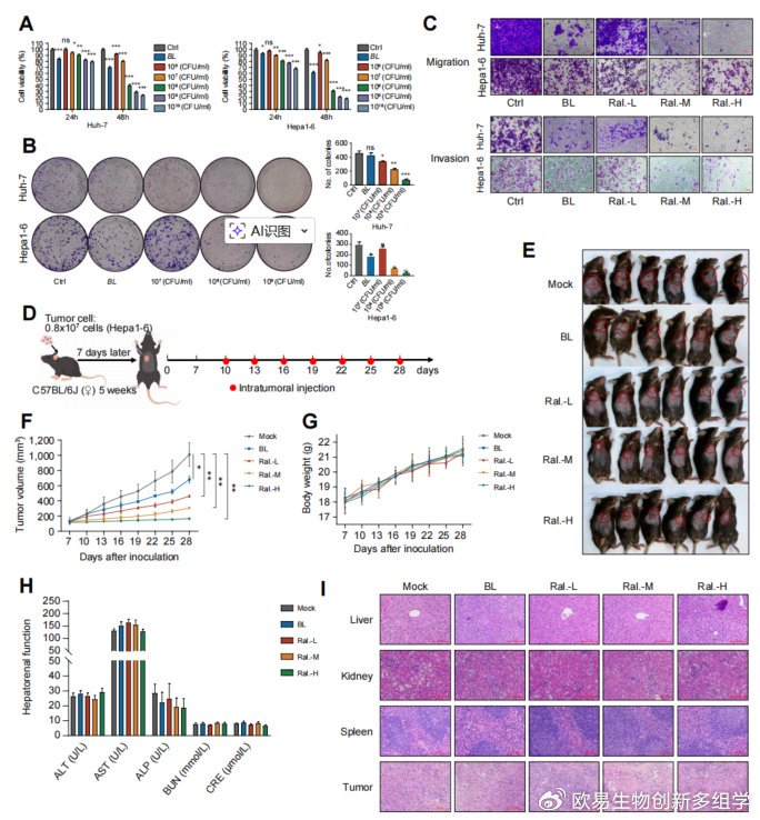
三、实验室验证:它不仅在场,更在“战斗”
光有关联性还不够,科学家们必须用实验证明它的能力。
体外细胞实验:
抑制增殖:将Ralstonia与肝癌细胞共同培养,能显著抑制癌细胞活力,减少细胞克隆形成。
阻止扩散:Transwell实验表明,它能有效降低癌细胞的迁移和侵袭能力。
促进凋亡:它能诱导癌细胞走向程序性死亡。
动物体内实验:
抑制肿瘤:将活菌直接注射到小鼠的肿瘤内,可以明显抑制肿瘤生长,且效果优于另一种常用的益生菌。
安全性高:在整个治疗过程中,小鼠的体重及肝肾功能指标均未出现异常,显示出良好的安全性。

(体外和体内实验均证实Ralstonia sp.对 HCC 细胞具有抑制作用。(A) CCK -8实验显示Huh-7和Hepa1-6细胞与Ralstonia sp.共培养48小时后的存活率(每组5孔)。(B) HCC 细胞共培养48小时后的克隆形成实验(每组3孔)。(C)评估 HCC 细胞与Ralstonia sp.共培养48小时后迁移和侵袭能力的Transwell实验(每组3孔)。(D)小鼠实验示意图(由Figdraw生成)。瘤内注射每3天进行一次,具体剂量为:PBS(对照)、长双歧杆菌(1×10⁸ CFU),以及低(1×10⁷ CFU)、中(1×10⁸ CFU)、高(1×10⁹ CFU)剂量的Ralstonia sp.。(E)皮下移植瘤的代表性图像(每组6只)。(F)动物实验过程中肿瘤体积变化。(G)治疗期间小鼠体重变化(每组6只)。(H)血清ALT、AST、ALP(肝功能)及BUN、CRE(肾功能)水平(每组6只)。(I)小鼠肝、肾、脾及肿瘤组织的H&E染色(每组3只)。数据以均值±标准误表示。统计比较采用非配对双尾Stud法。)
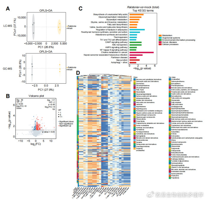
四、它如何做到的?揭秘“代谢-免疫”连环计
Ralstonia是如何实现这些抗癌效果的?深入研究后,科学家发现了其精巧的作用机制:
它的“必杀技”在于调控“甘油磷脂代谢”。
简单来说,Ralstonia通过影响肿瘤细胞周围的脂质代谢环境,间接地重塑了肿瘤内部的免疫微环境。具体表现为:
召唤“正义之师”:在Ralstonia存在的环境中,能杀伤癌细胞的M1型巨噬细胞、记忆性CD8+ T细胞等抗肿瘤免疫细胞的数量明显增加。
改变“土壤”性质:其代谢特征与正常组织更相似,可能创造了一个不利于肿瘤生长的微环境。
也就是说,Ralstonia像一位深谋远虑的“指挥官”,通过调节代谢这个核心环节,成功“唤醒”并“武装”了体内的免疫系统,对肿瘤发起了一场里应外合的精准打击。

(HCC 中代谢变化与免疫浸润的关联分析。(A) 代谢物的 OPLS -DA分析数据(上图: UPLC -MS;下图:GC-MS),VIP值>1的代谢物视为显著。(B) 火山图分析显示模拟组与Ralstonia sp.组间差异表达代谢物(p1)。(C) KEGG 富集分析基于超几何检验(p
五、未来展望:从诊断到治疗的无限可能
这项研究的发现,为肝癌的诊疗开辟了全新的道路:
新型诊断工具:研究构建的“微生物-代谢物”联合诊断模型,区分肝癌与正常组织的准确率(AUC=0.91)远超传统肿瘤标志物。未来,我们或许能通过检测肿瘤的微生物特征,实现更早期的诊断和更精准的分型。
创新疗法曙光:“瘤内注射活菌”可能成为一种全新的癌症免疫疗法。利用人体内天然存在的、安全的细菌直接对抗肿瘤,无疑为我们提供了一种充满想象力的武器。
六、结语
这项研究彻底改变了我们对肿瘤微环境的认知——微生物不仅是“居民”,更可以是积极的“参与者”和“治疗师”。尽管从实验室走向临床还有很长的路要走,但这项发现无疑点亮了一盏明灯。
未来,我们对抗癌症的武器库中,或许将增添一支由微观生命组成的“奇兵”。
原文信息:
Liqiu Li, Mingxuan Wang, Zhaodi Jiang, Changhua Yi ,Yongxiang Yi .Intratumoral microbial heterogeneity in HCC reveals a potential therapeutic target. JHEP Reports, 2025, 7, 1–16


欧易生物简介
Oebiotech
欧易生物是一家致力于为生命科学研究提供多组学技术的研究服务机构,产品涵盖单细胞及时空多组学、基因组学、转录组学、表观组学、蛋白组学、代谢组学、生物信息学以及临床诊断产品开发,秉承「以生物科技 成就他人 造福大众」的企业使命,用技术改变生活,用科技造福人类。
欧易生物先后与中国海洋大学、中国科学院遗传与发育生物学研究所等机构建立了紧密的产学研合作,与日立诊断产品有限公司共建联合研发实验室,与华东师范大学合作建立院士专家工作站,并陆续荣获国家级专精特新“小巨人”、上海市科技小巨人企业、上海市专利试点企业、上海市企业技术中心、闵行区研发机构、闵行区科技小巨人企业等资质。还获得知识产权管理体系认证企业资质,总授权发明专利48项、在审发明专利52项、授权软件著作权205项(含欧易生物及旗下子公司,截止到2025年2月)。至今已累计助力客户发表5600+高水平研究论文,累计影响因子38000+;发文期刊包括Nature、Cell、Science、Cancer Discovery、Cell Discovery等知名期刊。
END
原创声明:本文由欧易生物(OEBIOTECH)学术团队报道,本文著作权归文章作者所有。欢迎个人转发及分享,未经作者的允许禁止转载。
4001102288 欢迎批评指正
All Rights Reserved 新浪公司 版权所有
