
以下内容来自中国政法大学“蓟门一体化刑事法讲坛”
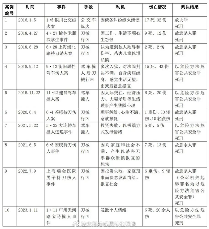
案件一览

一、1·5银川公交纵火
2016年1月5日,银川市公交公司301路公交车行驶过程中,一乘客在车内用打火机点燃汽油瞬间引起大火,事故导致17人遇难32人受伤。2016年6月15日上午,宁夏回族自治区银川市中级人民法院对被告人马永平放火一案在进行了公开开庭审理。法院经审理查明,被告人马永平因与他人水暖工程款纠纷,意图在公交车上或其他公共场所纵火泄愤,制造影响。银川市中级人民法院认为,被告人马永平故意在公共交通工具上放火,致18人死亡、32人不同程度受伤,公交车被完全烧毁,严重危害公共安全,其行为已构成放火罪。公诉机关指控的罪名成立。马永平为实现个人经济利益,无视国家法律,置无辜群众生命健康和公私财产安全于不顾,事先预谋、精心准备,选择在人员密集的公交车上放火,证实其主观恶性及人身危险性极大。被告人马永平的犯罪行为致使大量无辜群众伤亡和公共财产损失,犯罪手段极其残忍,危害后果特别严重,社会影响极其恶劣,依法应予严惩。其归案后虽如实供述自己的犯罪行为,亦不足以对其从宽处罚。认定被告人马永平犯放火罪,判处死刑,剥夺政治权利终身。宣判后,被告人马永平当庭表示上诉。2016年9月28日,宁夏回族自治区高级人民法院依法对马永平放火案作出二审裁定并公开开庭宣判,驳回上诉人马永平的上诉,维持银川市中级人民法院死刑判决,并依法报请最高人民法院核准。
2016年12月23日上午,根据最高人民法院下达的执行死刑命令,宁夏银川市中级人民法院对马永平依法执行死刑。
法律依据:
《刑法》第一百一十五条:放火、决水、爆炸以及投放毒害性、放射性、传染病病原体等物质或者以其他危险方法致人重伤、死亡或者使公私财产遭受重大损失的,处十年以上有期徒刑、无期徒刑或者死刑。
二、4·27榆林米脂砍学生事件
2018年4月27日,陕西省榆林市米脂县第三中学校外巷道发生砍人事件,导致21名学生受伤, 其中9人死亡(7女2男),12人受伤。2018年7月10日,榆林市中级人民法院一审公开开庭审理并宣判该案,法院经审理查明,被告人赵泽伟因工作、生活不顺而心生怨恨,自认为系于米脂县第三中学就读初中时受同学嘲笑致其心理受挫所致,遂对初中同学产生报复泄愤恶念。2018年3月底至4月初,赵泽伟先后在网上购买刀具五把,预谋作案。因未找寻到同学,赵泽伟将报复目标转为米脂三中在读学生。榆林市中级人民法院审理认为,被告人赵泽伟犯罪动机卑劣、犯罪目标明确,杀人手段特别凶残,犯罪后果极其严重,社会危害性巨大。依照《中华人民共和国刑法》第二百三十二条、第五十四条之规定,以被告人赵泽伟犯故意杀人罪,判处死刑,剥夺政治权利终身。赵泽伟当庭表示上诉。但随后又于11日向米脂县看守所提交自书的“不上诉书”材料,写明选择不上诉,并于上诉期限最后一天再次明确表示不上诉。陕西省高级人民法院复核认为,被告人赵泽伟仅因工作、生活不顺而迁怒无辜,心生怨恨,继而图谋报复,持刀疯狂捅刺放学学生,发泄私愤,致21名中学生死伤,其中9人死亡,4人重伤,7人轻伤,1人轻微伤,其行为已构成故意杀人罪。被告人赵泽伟犯罪动机卑劣,杀人手段特别残忍,犯罪后果极其严重,社会危害性巨大,主观恶性极深,人身危险性极大,依法应予严惩。原审判决定罪准确,判处适当。审判程序合法。裁定同意榆林市中级人民法院以被告人赵泽伟犯故意杀人罪,判处死刑,剥夺政治权利终身的刑事判决,并对赵泽伟的死刑裁定依法报请最高人民法院核准。
2018年9月27日上午9时9分,经最高人民法院核准,“米脂4·27故意杀人案”罪犯赵泽伟被执行枪决。
法律依据:
《刑法》第二百三十二条:故意杀人的,处死刑、无期徒刑或者十年以上有期徒刑;情节较轻的,处三年以上十年以下有期徒刑。
《刑法》第五十四条:剥夺政治权利是剥夺下列权利:(一)选举权和被选举权;(二)言论、出版、集会、结社、游行、示威自由的权利;(三)担任国家机关职务的权利;(四)担任国有公司、企业、事业单位和人民团体领导职务的权利。
三、6·28上海浦北路持刀杀人案
2018年6月28日,上海市世界外国语小学浦北路校区门口一男子持刀砍人,造成2死2伤。2019年5月23日,上海市第一中级人民法院依法公开宣判被告人黄一川故意杀人案。上海一中院经审理查明:被告人黄一川因自认为遭到他人的欺辱和伤害,遂产生杀害无辜儿童以泄私愤的歹念。2017年3月至10月,黄一川先后在上海、广州等地拍摄多所小学、幼儿园照片,选择作案目标。2018年6月6日黄一川再次来沪,通过反复实地观察,最终决定以上海市世界外国语小学的学生作为作案目标。经鉴定,黄一川患有精神分裂症,在本案中具有限定刑事责任能力。上海一中院认为,被告人黄一川故意杀人,致二人死亡、二人轻伤,其行为已构成故意杀人罪。黄一川系有预谋、有准备地在校园附近针对无辜儿童实施严重暴力,其犯罪动机极其卑劣,犯罪手段极其残忍,犯罪后果极其严重,社会影响极其恶劣。黄一川虽经鉴定患有精神疾病,被评定为具有限定刑事责任能力,但鉴于其罪行极其严重,人身危险性极大,且其精神疾病对其作案时辨认、控制自己行为能力没有明显影响,故应依法予以严惩。以故意杀人罪对被告人黄一川判处死刑,剥夺政治权利终身。被告人黄一川提出上诉。2018年12月30日,上海浦北路“杀害小学生案”二审宣判,维持被告人黄一川死刑原判。上海高院认为黄一川虽具有坦白情节,且系限定刑事责任能力人,但其犯罪动机极其卑劣,手段十分残忍,后果特别严重,人身危险性和社会危害性极大,且其精神疾病对其作案时辨认、控制自己行为能力没有明显影响,依法不足以从轻处罚。原判认定黄一川故意杀人的犯罪事实清楚,证据确实、充分,适用法律正确,量刑适当,审判程序合法。对于黄一川提出其未预谋杀人的上诉理由,以及辩护人提出申请重新进行司法精神病鉴定,请求二审法院裁定发回重审或改判黄一川无期徒刑的辩护意见,法院不予采纳。
2020年12月3日,遵照最高人民法院下达的执行死刑命令,上海一中院依法对故意杀人犯黄一川执行死刑。
法律依据:
《刑法》第二百三十二条:故意杀人的,处死刑、无期徒刑或者十年以上有期徒刑;情节较轻的,处三年以上十年以下有期徒刑。
《刑法》第十八条:精神病人在不能辨认或者不能控制自己行为的时候造成危害结果,经法定程序鉴定确认的,不负刑事责任,但是应当责令他的家属或者监护人严加看管和医疗;在必要的时候,由政府强制医疗。
间歇性的精神病人在精神正常的时候犯罪,应当负刑事责任。
尚未完全丧失辨认或者控制自己行为能力的精神病人犯罪的,应当负刑事责任,但是可以从轻或者减轻处罚。
四、9·12衡阳恶性驾车伤人案
2018年9月12日,湖南省衡阳市衡东县洣江广场发生一起故意驾车伤人恶性案件,一辆路虎冲撞碾压人群,随后司机持折叠铲、匕首砍刺现场群众。此次事件共造成15人死亡,43人受伤。2018年12月12日分,湖南省衡阳市中级人民法院对被告人阳赞云以危险方法危害公共安全案一审公开审理,衡阳市中级人民法院认为,被告人阳赞云的行为构成以危险方法危害公共安全罪,其犯罪情节极其恶劣,犯罪后果极其严重,社会危害极大,依法应予严惩,判处死刑,剥夺政治权利终身。2018年12月29日,湖南省高级人民法院对被告人阳赞云以危险方法危害公共安全一案复核宣判,复核认为,阳赞云的行为已经构成以危险方法危害公共安全罪,犯罪情节极其恶劣,犯罪后果极其严重,社会危害极大,且是累犯,依法应当予以严惩。裁定如下:同意湖南省衡阳市中级人民法院以危险方法危害公共安全罪判处被告人阳赞云死刑,剥夺政治权利终身的刑事判决,依法报请最高人民法院核准。
2019年1月29日,阳赞云被依法执行死刑。
法律依据:
《刑法》第一百一十五条:放火、决水、爆炸以及投放毒害性、放射性、传染病病原体等物质或者以其他危险方法致人重伤、死亡或者使公私财产遭受重大损失的,处十年以上有期徒刑、无期徒刑或者死刑。
《刑法》第六十五条第一款:被判处有期徒刑以上刑罚的犯罪分子,刑罚执行完毕或者赦免以后,在五年以内再犯应当判处有期徒刑以上刑罚之罪的,是累犯,应当从重处罚,但是过失犯罪和不满十八周岁的人犯罪的除外。
五、11·22建昌驾车撞人案
2018年11月22日,辽宁省葫芦岛市建昌县第二小学校门前一男子驾车冲撞过路人群,导致6人死亡,20人受伤。2019年7月9日,辽宁省葫芦岛市中级人民法院对被告人韩继华以危险方法危害公共安全一案公开宣判,经审理查明,被告人韩继华因人际交往、经济压力、夫妻矛盾等生活琐事产生狭隘心理,并因此预谋驾车撞人。法院认为,被告人韩继华因生活中的不顺产生狭隘心理,为宣泄情绪、报复社会,驾车故意冲撞人群,在将多人撞倒、碾压之后逃离现场,导致6人死亡,20人受伤,其中死亡6人全部为儿童,受伤20人中有18名儿童,严重危害公共安全,其行为已构成以危险方法危害公共安全罪,应依法惩处。被告人韩继华犯罪动机阴暗卑劣,主观恶性之深重丧心病狂,犯罪手段之残忍令人发指,案发现场之惨烈触目惊心,其犯罪行为不仅有违国法,严重危害公共安全,亦有逆天理,有悖人伦,严重突破法律和道德底线,严重冲击社会公序良俗,给被害人家庭造成了无法弥补的伤害。虽然被告人韩继华到案后如实供述自己罪行,在庭审中表示认罪悔罪,依法构成坦白,且无前科劣迹,但犯罪后果极其严重,犯罪情节极其恶劣,不足以从轻处罚。被告人韩继华犯以危险方法危害公共安全罪,判处死刑,剥夺政治权利终身。宣判后,被告人韩继华表示认罪服判,不上诉。
2021年1月29日,葫芦岛市中级人民法院依法对罪犯韩继华执行死刑。
法律依据:
《刑法》第一百一十五条:放火、决水、爆炸以及投放毒害性、放射性、传染病病原体等物质或者以其他危险方法致人重伤、死亡或者使公私财产遭受重大损失的,处十年以上有期徒刑、无期徒刑或者死刑。
《关于适用认罪认罚从宽制度的指导意见》第8条第1款“从宽”的理解:从宽处理既包括实体上从宽处罚,也包括程序上从简处理。“可以从宽”,是指一般应当体现法律规定和政策精神,予以从宽处理。但可以从宽不是一律从宽,对犯罪性质和危害后果特别严重、犯罪手段特别残忍、社会影响特别恶劣的犯罪嫌疑人、被告人,认罪认罚不足以从轻处罚的,依法不予从宽处罚。
六、6·4苍梧持刀伤人案
2020年6月4日,广西壮族自治区梧州市苍梧县旺甫镇中心小学保安李小文持刀在校园内砍杀毫无自卫能力的学龄前儿童和其他教师等共41人,致1人重伤、30人轻伤、10人轻微伤。2020年9月8日,梧州市中级人民法院对苍梧县旺甫镇中心小学持刀伤人案进行一审宣判,梧州市中级人民法院经审理认为,被告人李小文为泄私愤,在校园内肆意持刀砍杀多名师生,故意非法剥夺他人生命,其行为已触犯《中华人民共和国刑法》第二百三十二条之规定,构成故意杀人罪。李小文犯罪动机极其卑劣,犯罪情节极其严重,手段特别残暴,社会危害、影响极大,依法应予严惩,判处死刑,剥夺政治权利终身。李小文不服,提出上诉。2020年12月30日,广西壮族自治区高级人民法院依法对李小文故意杀人一案进行二审公开宣判,裁定驳回上诉,维持原判,广西高院经审理认为李小文持刀肆意砍杀未成年人,已构成故意杀人罪,其行为致多人头部、颈部受伤,且多名学龄前儿童颅骨骨折,1名被砍断手指,头颈部留下瘢痕,严重侵害我国法律特殊保护的特定群体,严重危害社会治安。李小文故意杀人行为虽然未导致死亡结果,但并非是李小文主动自愿放弃犯罪的结果。李小文故意蓄谋杀人,犯罪手段特别残忍,后果极其严重,人身危险性极大,依法不对其从轻处罚。原判认定事实清楚,证据确实、充分,定罪准确,量刑适当,适用法律正确,审判程序合法。依法报请最高人民法院核准死刑。
法律依据:
《刑法》第二百三十二条:故意杀人的,处死刑、无期徒刑或者十年以上有期徒刑;情节较轻的,处三年以上十年以下有期徒刑。
七、5·22大连轿车撞人逃逸事件
2021年5月22日,辽宁省大连市劳动公园附近道路一辆黑色车辆撞击多人,事件造成5人死亡、5人受伤。 2021年10月13日大连市中级人民法院对本案公开开庭进行审理。大连市中级人民法院认为,被告人刘东无视法律,故意以危险方法危害公共安全,造成五人死亡、多人受伤、他人财产遭受损失的严重后果,其行为侵犯了不特定多数人的生命、健康和财产安全,构成以危险方法危害公共安全罪。刘东因自身投资失败,以极端方式发泄情绪,在城市中心区域公共道路上驾车加速行驶,故意冲闯红灯,冲撞正在人行道过马路的大量行人,造成多人死亡、受伤及他人财产损失,社会危害极其严重,社会影响极为恶劣,故依法对其判处死刑,剥夺政治权利终身。宣判后,被告人刘东不服,提出上诉。2022年2月9日,辽宁省高级人民法院对上诉人刘东以危险方法危害公共安全案进行了二审公开宣判,二审法院经公开开庭审理认为,上诉人刘东手段特别残忍,情节特别恶劣,后果特别严重,犯罪动机极其卑劣,社会危害和罪行极其严重,一审法院认定的事实清楚,证据确实、充分,定罪准确,量刑适当,审判程序合法,裁定驳回上诉,维持原判,并依法报请最高人民法院核准刘东死刑。
2023年4月7日,经最高人民法院核准,刘东被执行死刑。
法律依据:
《刑法》第一百一十五条:放火、决水、爆炸以及投放毒害性、放射性、传染病病原体等物质或者以其他危险方法致人重伤、死亡或者使公私财产遭受重大损失的,处十年以上有期徒刑、无期徒刑或者死刑。
八、6·5安庆持刀伤人事件
2021年6月5日安庆市迎江区人民路商业步行街一男子向路人进行捅刺,致7人死亡、13人受伤。2021年11月15日,安徽省安庆市中级人民法院公开宣判被告人吴亮故意杀人一案,法院经审理查明,被告人吴亮因对家庭和社会不满,产生以杀害无辜群众泄愤报复的想法。法院认为,被告人吴亮故意非法剥夺他人生命,其行为已构成故意杀人罪。吴亮在公共场所持利刃捅刺20名无辜群众,犯罪性质恶劣,后果特别严重,社会危害极大,罪行极其严重,虽有坦白情节,不足以从轻处罚。对吴亮以故意杀人罪判处死刑,剥夺政治权利终身。吴亮当庭表示服从判决,不上诉。
2022年2月15日,该案罪犯吴亮被执行死刑。
法律依据:
《刑法》第二百三十二条:故意杀人的,处死刑、无期徒刑或者十年以上有期徒刑;情节较轻的,处三年以上十年以下有期徒刑。
九、7·9上海瑞金医院男子持刀伤人事件
2022年7月9日11时30分许,瑞金医院内一男子在该院门诊部七楼内持刀劫持群众,事件造成6人重伤,9人轻伤、轻微伤。2023年4月27日上午,上海市第二中级人民法院一审公开开庭审理被告人侯晓飞以危险方法危害公共安全案。公诉机关指控:被告人侯晓飞因投资失败、家庭琐事而决意发泄情绪、报复社会。2022年7月9日上午,侯晓飞至本市瑞金二路197号上海交通大学医学院附属瑞金医院,携带放有一把单刃刀具及破窗器等物的黑色双肩背包,从门诊大楼北侧进入医院,持刀连续捅刺、追砍并劫持多名病患、家属及医护人员,后被公安人员制服。经鉴定,多名被害人分别构成重伤、轻伤、轻微伤。公诉机关认为,被告人侯晓飞在公共场所持管制刀具致多人受伤并严重危及医院就诊秩序,其行为已触犯《中华人民共和国刑法》第一百一十五条第一款的规定,应当以以危险方法危害公共安全罪追究其刑事责任。2023年10月27日下午,上海市第二中级人民法院对本案依法公开宣判,上海二中院经审理查明,被告人侯晓飞因投资失败、无力偿还巨额债务等原因而对社会心生怨恨,决意以在公共场所持刀捅人的方式报复社会。上海二中院认为,被告人侯晓飞为泄私愤而蓄意报复社会,在公共场所持凶器对多名无辜群众胸腹等要害部位进行捅刺,其杀人意图明显,危害后果严重,已构成故意杀人罪。本案多名被害人因医院及时救治而脱离生命危险,侯晓飞虽系杀人未遂,但其犯罪动机极其卑劣,犯罪手段极其残忍,犯罪后果极其严重,社会影响极其恶劣且人身危险性极大,应予从严惩处。以故意杀人罪判处侯晓飞死刑,剥夺政治权利终身。
法律依据:
《刑法》第二百三十二条:故意杀人的,处死刑、无期徒刑或者十年以上有期徒刑;情节较轻的,处三年以上十年以下有期徒刑。
十、1·11广州天河路宝马撞人事件
2023年1月11日,广州天河路体育东路口发生一起小车冲撞行人的事件,事件共造成6死20余人受伤。2023年4月18日,广东省广州市中级人民法院对被告人温庆运以危险方法危害公共安全案进行了公开审理。法院审理查明,2023年1月11日17时许,被告人温庆运为发泄个人情绪,在广州市天河区故意驾车冲撞行人和道路设施,造成多人伤亡及财产损失等严重后果。法院认为,被告人温庆运犯罪手段极其残忍,犯罪后果极其严重,严重危害公共安全,故依法对其判处死刑,剥夺政治权利终身。被告温庆运不服一审判决向广东高院提起上诉。2023年6月28日,广东省高级人民法院依法对温庆运以危险方法危害公共安全上诉一案进行公开审理。法院认为,温庆运的犯罪手段极其残忍,犯罪后果极其严重,主观恶性和社会危害性极大,依法应予以严惩。原判认定事实清楚,证据确实、充分,定罪准确,量刑适当,审判程序合法。裁定驳回上诉,维持原判。对温庆运的死刑裁定依法报请最高人民法院核准。
2024年4月19日,广东省广州市中级人民法院遵照最高人民法院下达的执行死刑命令,对罪犯温庆运执行死刑。
法律依据:
《刑法》第一百一十五条:放火、决水、爆炸以及投放毒害性、放射性、传染病病原体等物质或者以其他危险方法致人重伤、死亡或者使公私财产遭受重大损失的,处十年以上有期徒刑、无期徒刑或者死刑。
本文作者 | 中国政法大学“蓟门一体化刑事法讲坛”

4001102288 欢迎批评指正
All Rights Reserved 新浪公司 版权所有
