内容概况:在磷酸盐产业高速发展的带动下,磷酸元素需求明显上升,阻燃剂、磷酸氢钙、磷酸铁等产品的产量大幅增长,推动行业需求明显复苏;同时受供需紧张影响,行业价格大幅上升,推动磷化工行业产值规模大幅增长。数据显示,2022年中国磷化工行业产值约为2198.6亿元,同比增长6.38%。其中磷肥行业产值占比最大,约为36.9%,其次磷酸行业产值占比约为7.4%。
关键词:磷矿石、磷化工、磷肥、磷酸
一、磷矿石以地下开采为主,岩浆岩型磷灰石经济效益最好
磷矿是指在经济上能被利用的磷酸盐类矿物的总称,是一种重要的化工矿物原料。磷矿石按其成因不同,可分为磷灰石和磷块岩。磷灰石是指磷以晶质磷灰石形式出现在岩浆岩和变质岩中的磷矿石。磷块岩系指由外生作用形成、由隐晶质或显微隐晶质磷灰石及其他脉石矿物组成的堆积体。
中国磷矿主要有三种类型:岩浆岩型磷灰石,沉积岩型磷块岩,沉积变质岩型磷灰岩。其中沉积岩型磷块岩储量最多,占总储量的70%,但矿选难度最大;岩浆岩型磷灰石占总储量比重最小,仅7%,但此种矿石经济效益最好。我国磷矿的开采方式分为地下开采和露天开采两大类;地下开采约占开采总产量的60%,其采矿方法主要为房柱法。

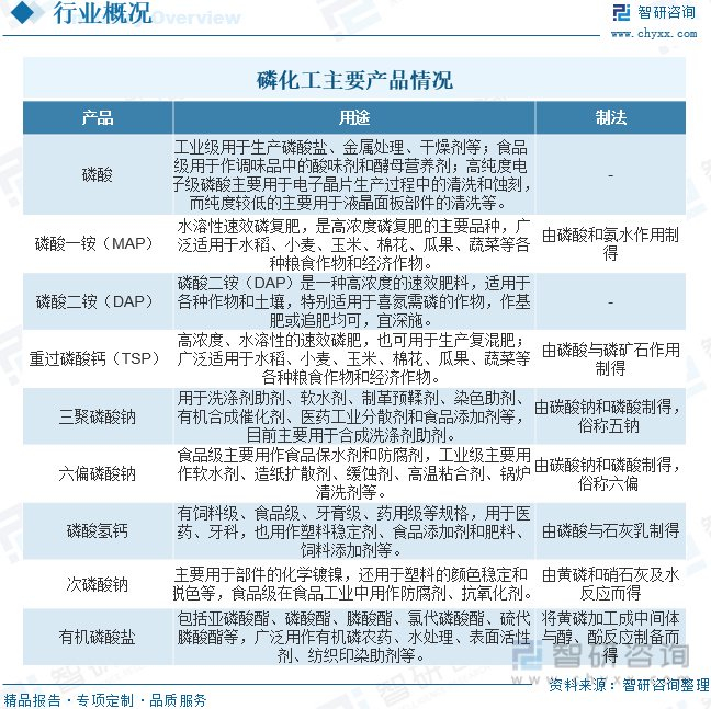
二、磷化工包括磷肥和磷酸盐两个子行业,高层磷产品价值量高
磷化工行业是指以磷矿石为原料,通过化学方法将矿石中的磷元素加工成为产品的化工子行业,其基础原料主要是磷矿石和硫磺。磷化工行业主要包括磷肥和磷酸盐两个子行业。按照单位磷酸盐产品五氧化二磷价值比的大小来分,可将磷化工的行业布局分为上中下三层金字塔形结构,其中:黄磷、磷肥等初级产品为底层,大宗磷酸盐产品为中层,有机、精细、高纯度等磷产品为高层。当前,传统底层磷酸盐产品需求不振,而中高等级磷酸及磷酸盐(电子级、食品级)、复配磷酸盐、有机磷酸盐等精细化、专用磷化工产品需求增长较快。

磷化工产品主要分为两大类:一类是应用于农业中,如以磷酸一铵、磷酸二铵及磷酸氢钙为代表的磷肥或含磷农药,如草甘膦等;另一类则是广泛用于工业、食品、医药领域的磷酸及磷酸盐,包括三聚磷酸钠、六偏磷酸钠等。

三、环保趋严,磷矿开采进一步受到限制
环保趋严,资源受限双重压力叠加下,中国磷矿产量逐步下滑。2016年是国内磷矿资源供给变化的转折点,此前我国磷矿开采后遗弃了大量贫矿,被遗弃的贫矿以后也难以加以利用,资源利用率低下,对环境破坏较严重,2016年以后伴随供给侧改革和一系列环保文件出台,国内磷矿产量明显下滑。未来我国磷矿开采进度会进一步受到环保、资源等限制,在下游应用需求激增背景下,供需偏紧有望持续,磷矿石也将受益行业高景气而实现价值增长。

相关报告:智研咨询发布的《2023-2029年中国磷矿及磷化工行业市场运行格局及前景战略分析报告》
四、磷矿石产能及产量增长,供需紧张得以缓解,市场均价将继续回落
近年来,随着整体市场结构改善,磷矿石产量自2017年以来持续下降,到2020年产量已不到9000万吨。2021以来,全球新冠疫情反复导致全球粮价上涨,磷肥产业景气度上升,行业需求回升,整体磷矿石产量开始回升。据资料显示,2022年我国磷矿石产量达10474.5万吨,同比增长1.8%。
就磷矿石市场价格而言,2011-2012年,磷矿石价格从300元/吨涨至600元/吨,农业用肥需求旺盛;2013-2015年,磷矿石市场低迷,需求减少;2018年环保政策推动市场供给减少,价格上涨明显;2019-2020年,磷肥行情低迷,价格跌至历史低位;2021全年,环保高压下矿企减产对市场的影响再次显现,叠加全球流动性宽松资源品上涨、海外粮价高企拉动海外磷肥价格上涨、新能源领域催生磷矿石新增需求等,我国磷矿石总体供不应求、库存紧张;2022年,磷矿石市场价格持续上涨,国内市场价格30%品位均价930-990元/吨,国际市场价格达至1500元/吨甚至更高,主要原因系市场供应不稳导致供应紧张,而下游市场需求回升。预计随着磷矿石产量提升,市场均价将回落至正常水平。

目前国内磷矿石产能约1.2亿吨,CR7仅38.5%,排名第一的是贵州磷化,其于2019年由瓮福集团与贵州开磷合并而来,拥有1700万吨磷矿石产能;云天化、兴发集团则位列第二第三。目前行业内仍存在大量中小产能磷矿,受日趋严格的环保监管影响,中小磷矿产能未来利用率或将受到一定限制。
新增产能方面,川恒股份、司尔特、兴发集团分别有450万吨、300万吨、200万吨在建产能,新洋丰、湖北宜化、云图控股、史丹利、芭田股份也各自有在建产能,这些企业都是原磷肥、磷化工生产企业,向上游磷矿石扩展旨在打通上下游全产业链,降低生产、运营成本,发挥资源优势。

五、磷化工行业产值增长,磷肥领域磷元素需求量下降
在磷酸盐产业高速发展的带动下,磷酸元素需求明显上升,阻燃剂、磷酸氢钙、磷酸铁等产品的产量大幅增长,推动行业需求明显复苏;同时受供需紧张影响,行业价格大幅上升,推动磷化工行业产值规模大幅增长。数据显示,2022年中国磷化工行业产值约为2198.6亿元,同比增长6.38%。其中磷肥行业产值占比最大,约为36.9%,其次磷酸行业产值占比约为7.4%。

具体从需求量方面来看,近年来国家政策推动精细化工行业发展,带动以磷酸等其他磷化工产品需求,同时加之农用化肥施用量持续下降,导致国内磷化工下游磷肥领域磷元素需求量持续下降,而磷酸、盐及其他领域磷元素需求量持续增长。数据显示,2022年中国磷肥领域磷元素需求量约为394.2万吨,磷酸、盐及其他领域磷元素需求量约为1047.4万吨。

六、提高磷矿资源利用率,延长磷酸产业链,发展高纯度和高附加值的磷化工产品
磷矿以其资源的稀缺性和应用的广泛性而备受关注,在国家产业发展战略逐步从赶超型的跨越式发展过渡到实施供给侧改革的背景下,实施供给侧改革对推动磷化工产业的转型升级、促进我国经济社会的快速发展具有重要意义。供给侧改革方向应从提高磷化工行业供给侧质量和效率出发,将磷矿资源储量优势与科技创新优势深度结合,构成“磷矿采选—基础磷化工—精细磷化工—资源综合利用”模式,落脚点采用以湿法净化磷酸为核心,采用磷酸梯级利用方式推动磷化工企业由传统“矿-肥”走向“矿-肥+盐+高端水溶肥/液体肥”的产业链发展,磷肥行业发展初期完全依靠肥料的状况需要改变,磷酸必须梯级利用,用高品质酸生产食品级净化磷酸、精细磷酸盐等高纯度和高附加值产品,提高磷矿资源利用率,延长磷酸产业链,发展高纯度和高附加值的磷化工产品。
我国磷化工行业产品发展主要在以下几个方向:一是做好为农业、电子、石油化工、建材、冶金、机械、汽车等行业的有关配套工作;二是发展系列化、专用化、多规格的产品,以此满足下游不同用户的需求;三是鼓励高新技术成果在磷化工行业中的应用,重点发展附加值较高的精细化产品,在产品的高纯、微细化(纳米级)、物化性能等方面攻坚。同时国内的有关磷化工企业也积极采用先进技术,努力将科研成果转化成符合工业发展需求的装置,开发新产品,使产品的精细化和专用化逐年提升。
更多关于磷矿及磷化工产业的深度研究及全面数据,请关注智研咨询官网或公众号(智研咨询),您也可以咨询了解智研咨询重磅发布的《2023-2029年中国磷矿及磷化工行业市场运行格局及前景战略分析报告》。

本《报告》从2022年全国磷矿及磷化工行业发展环境、整体运行态势、运行现状、进出口、竞争格局等角度进行入手,系统、客观的对我国磷矿及磷化工行业发展运行进行了深度剖析,展望2023年中国磷矿及磷化工行业发展趋势。《报告》是系统分析2022年度中国磷矿及磷化工行业发展状况的著作,对于全面了解中国磷矿及磷化工行业的发展状况、开展与磷矿及磷化工行业发展相关的学术研究和实践,具有重要的借鉴价值,可供从事磷矿及磷化工行业相关的政府部门、科研机构、产业企业等相关人员阅读参考。
智研咨询是中国产业咨询领域的信息与情报综合提供商。公司以“用信息驱动产业发展,为企业投资决策赋能”为品牌理念。为企业提供专业的产业咨询服务,主要服务包含精品行研报告、专项定制、月度专题、可研报告、商业计划书、产业规划等。提供周报/月报/季报/年报等定期报告和定制数据,内容涵盖政策监测、企业动态、行业数据、产品价格变化、投融资概览、市场机遇及风险分析等。
4001102288 欢迎批评指正
All Rights Reserved 新浪公司 版权所有
