内容概要:2022年我国立式加工中心行业销售收入71.8亿元,进口金额76.7亿元,出口金额24.1亿元,国内立式加工中心行业市场规模124.4亿元;预计2023年我国立式加工中心行业销售收入93亿元,进口金额85.6亿元,出口金额41.3亿元,国内立式加工中心行业市场规模137.3亿元。
关键词:立式加工中心市场规模、立式加工中心市场竞争格局、立式加工中心行业发展前景
一、定义及分类
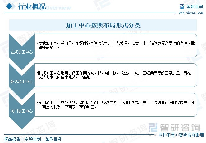
加工中心是指在数控机床上装有自动换刀装置的数控铣床或数控镗床,可以在一次装夹后自动完成多种工序的加工。加工中心按照布局形式可以分为立式加工中心、卧式加工中心和龙门加工中心。

立式加工中心是指主轴轴线与工作台垂直设置的加工中心,主要适用于加工板类、盘类、模具及小型壳体类复杂零件。立式加工中心能完成铣、镗削、钻削、攻螺纹和用切削螺纹等工序,最少是三轴二联动,一般可实现三轴三联动。有的可进行五轴、六轴控制。

二、全球立式加工中心行业分析
立式加工中心作为制造业的基础装备,是集机械、电气、信息等技术于一体的复杂系统,被广泛应用于汽车、机床、电子、航空航天等行业,其高效、精准、稳定的加工性能为企业提高生产效率、降低成本、提升产品质量带来很大帮助。
据统计,2021年全球立式加工中心市场规模85.71亿美元,2022年降为73.07亿美元,预计2023年全球立式加工中心市场规模77.49亿美元。

从区域分布来看,2022年欧洲立式加工中心市场规模占全球比重为24.78%,美国占比15.67%,中国占比25.31%,日本占比7.92%;预计2023年欧洲立式加工中心市场规模占全球比重为24.61,美国占比15.73%,中国占比26.34%,日本占比7.87%。

三、国内立式加工中心行业发展现状
立式加工中心是一种功能强大的数控机床,,其高效、精准、稳定的加工性能为企业提高生产效率、降低成本、提升产品质量带来很大帮助。随着我国经济的发展和生产工艺的进步,其作为现代机械加工的大型精密仪器已在各类制造型企业中被广泛应用。
2022年我国立式加工中心产量26112台,销量25041台,预计2023年我国立式加工中心产量33454台,销量32696台。

、
从我国立式加工中心行业细分产品产量情况来看,2022年我国五轴以下立式加工中心产量25067台,占立式加工中心产量的95.95%;五轴立式加工中心产量1045台,占立式加工中心产量的4.05%。五轴以下立式加工中心销量24026台,占立式加工中心销量的96.00%;五轴立式加工中心销量1015台,占立式加工中心销量的4.00%。

经济全球化使国际产业转移进程不断加快,世界装备制造业部分生产能力正向发展中国家转移,不但加工制造在转移,而且研发也在转移,对中国发展立式加工中心行业是一个机遇。2022年我国立式加工中心行业销售收入71.8亿元,进口金额76.7亿元,出口金额24.1亿元,国内立式加工中心行业市场规模124.4亿元;预计2023年我国立式加工中心行业销售收入93亿元,进口金额85.6亿元,出口金额41.3亿元,国内立式加工中心行业市场规模137.3亿元。

相关报告:智研咨询发布的《2024-2030年中国立式加工中心行业供需态势分析及投资机会分析报告》
四、产业链
1、产业链结构
立式加工中心所处行业的上游主要以铸件、钣焊件、精密件、功能部件、数控系统、电气元件等为主。立式加工中心的用途十分广泛,涵盖国民经济的多个重要领域,主要应用领域包括汽车、航空航天、船舶、机械加工等,下游行业的稳步发展和转型优化将为立式加工中心行业的升级和发展提供助力。

2、上游-铸件
机床的结构件和许多主要部件都是以铸件为坯料的,因此机床铸件的好坏,对机床的质量、使用寿命、精度保持性都有重要的影响。铸件主要分为黑色铸件和有色铸件两大类,其中黑色铸件可分为灰铸铁、球墨铸铁、可锻铸铁和铸钢等,有色铸件可分为铝(镁)合金、铜合金等。据中国铸造协会数据显示,黑色铸件占铸件总量比例常年高居在80%以上,是铸造行业的主要品类。铸件上游为大宗品,主要为钢铁、焦炭等行业,下游应用相对较广泛,主要集中在汽车、铸管及管件、内燃机及农机、工程机械、矿冶重机等领域。
经过多年发展,我国已成为全球重要的铸件生产国,2022年我国铸件产量达5695万吨,同比增长5.4%,虽然我国的铸造件产量远超过其他国家,但单位企业平均产量低于发达国家,我国铸件出口仍然以中低端产品为主,对于一些特殊的高端产品,我国目前以进口为主。2022年我国铸件行业需求量进一步增加,达到5166.04万吨。

3、下游-航空航天
立式加工中心是一种高效精密的制造利器,是一种广泛应用于制造业的高精度机械设备。航空航天工业产品零件的特点是耐高温、高强度、难加工,同时合金材料和复合材料多、复杂结构件多、工艺要求高,因此,航空航天是立式加工中心的主要应用领域之一。
航空航天是指在地球大气层中或地球大气层之外的航行活动过程中产业的总称,包括导航与位置服务、卫星遥感产业、卫星通信市场、民航制造产业等。2022年我国航空航天市场规模12476.9亿元,其中,航天市场规模6148亿元,航空市场规模6328.9亿元。

五、发展历程
中国立式加工中心行业经历了多个发展阶段,每个阶段都伴随着技术、市场和产业格局的变化。中国的立式加工中心行业经历了从引进到国内化、再到技术升级和出口市场扩展的发展阶段。

六、相关政策
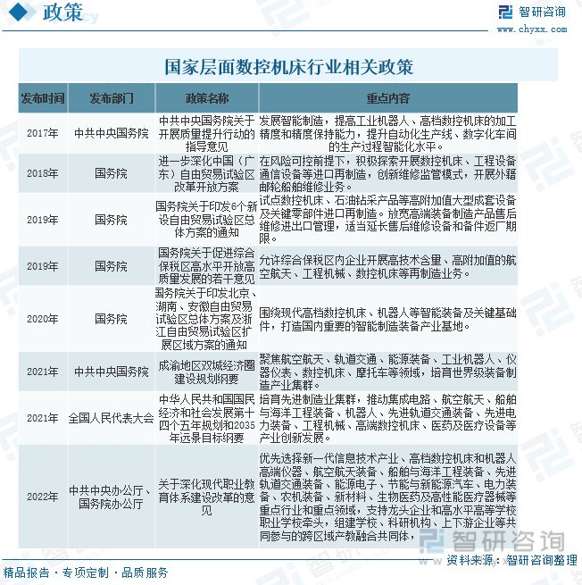
为了促进数控技术的发展以及提高中国制造业的竞争力,我国政府出台了一系列相关政策。比如2022年中共中央国务院发布的《成渝地区双城经济圈建设规划纲要》聚焦航空航天、轨道交通、能源装备、工业机器人、仪器仪表、数控机床、摩托车等领域,培育世界级装备制造产业集群。

为了响应国家号召,各省市积极推动数控机床行业发展,全国各省市相继出台相关政策,比如浙江省建设杭州国家人工智能创新应用先导区行动计划(2022—2024年),聚焦“AI+工业”场景应用,组织研发可深度感知、智能决策和自动执行的高档数控机床、智能机器人、检测分析、物流仓储等智能化关键装备,推动重点行业应用。

七、竞争格局
1、行业竞争格局
我国立式加工中心行业主要企业集中分布在华东地区,如宁波海天精工股份有限公司、浙江日发精密机械股份有限公司、无锡华东重型机械股份有限公司、纽威数控装备(苏州)股份有限公司等主要分布在江浙地区。
我国立式加工中心行业竞争相对激烈,国内相对领先的企业包括创世纪、海天精工等,其中,2022年,创世纪的营业收入达45.27亿元,海天精工的营业收入为31.24亿元。国内立式加工中心主要企业的规模仍有较大的提升空间,海天精工2022年数控立式加工中心业务的营收仅8.36亿元,毛利率仅16.86%,无论是业务规模还是产品附加值方面,都有较大的拓展空间。

2、代表企业-海天精工
海天精工成立之初产品定位于高端数控机床,此类产品技术含量高、附加值高,主要竞争对手来自台湾、韩国、日本的成熟机床厂家,服务的客户主要是航空航天、高铁、汽车零部件、模具等领域。市场竞争主要依靠产品性能、可靠性和服务,海天精工依靠良好的性价比和优质的服务抢得市场先机,在数控龙门加工中心领域取得突破。
海天精工根据市场需求不断完善产品结构、丰富产品系列,逐步形成了包括数控龙门加工中心、数控卧式加工中心、数控卧式车床、数控立式加工中心、数控立式车床等多种产品系列。2022年海天精工立式加工中心营业收入8.36亿元,较2021年增长1.24亿元;营业成本6.95亿元,较2021年增长0.71亿元;毛利率16.86%,较2021年增长4.61个百分点。

八、行业发展趋势
立式加工中心是一种高度灵活的数控加工设备,应用领域广泛。随着中国经济的高速发展,制造业的发展和技术的不断进步,立式加工中心在制造业中扮演着越来越重要的角色,成为重要的行业市场,加入了中国经济中不可或缺的一部分。随着制造业的不断升级和转型,中国立式加工中心行业未来发展具有很大的潜力,市场前景广阔。
立式加工中心作为重要的制造设备之一,随着技术的不断进步和产品升级换代的速度加快,立式加工中心的性能和功能也不断提升。立式加工中心的未来发展趋势主要体现在智能化、高速化和精密化三个方面。

更多关于立式加工中心产业的深度研究及全面数据,请关注智研咨询官网或公众号(智研咨询),您也可以咨询了解智研咨询重磅发布的《2024-2030年中国立式加工中心行业供需态势分析及投资机会分析报告》。

本《报告》从2022年全国立式加工中心行业发展环境、整体运行态势、运行现状、进出口、竞争格局等角度进行入手,系统、客观的对我国立式加工中心行业发展运行进行了深度剖析,展望2023年中国立式加工中心行业发展趋势。《报告》是系统分析2022年度中国立式加工中心行业发展状况的著作,对于全面了解中国立式加工中心行业的发展状况、开展与立式加工中心行业发展相关的学术研究和实践,具有重要的借鉴价值,可供从事立式加工中心行业相关的政府部门、科研机构、产业企业等相关人员阅读参考。
智研咨询是中国产业咨询领域的信息与情报综合提供商。公司以“用信息驱动产业发展,为企业投资决策赋能”为品牌理念。为企业提供专业的产业咨询服务,主要服务包含精品行研报告、专项定制、月度专题、可研报告、商业计划书、产业规划等。提供周报/月报/季报/年报等定期报告和定制数据,内容涵盖政策监测、企业动态、行业数据、产品价格变化、投融资概览、市场机遇及风险分析等。
4001102288 欢迎批评指正
All Rights Reserved 新浪公司 版权所有
