内容概况:我国茶叶种植有着悠久的历史和丰富的资源,但过去由于技术限制,茶叶产量无法大幅增加。然而,随着科学技术的发展和农业技术的推广,茶叶种植者可以利用新的种植方法和工具来提高茶叶的产量和质量。在良好的效益驱动下,我国茶农的茶叶生产积极性进一步提高,茶叶产量逐渐扩大,由2015年的227.6万吨增长至2022年的334.21万吨,年复合增长率约为5.63%,保持着强劲的发展态势。
关键词:茶叶市场规模、茶叶发展背景
一、行业概况
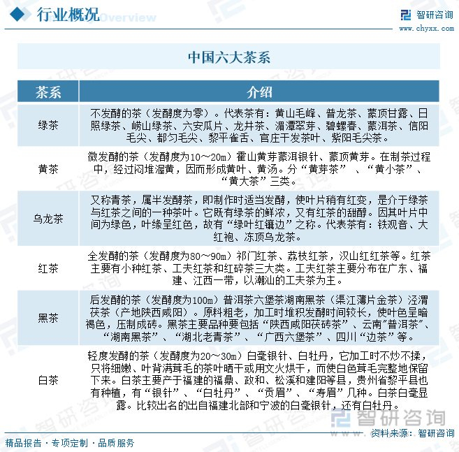
茶叶,俗称茶,一般包括茶树的叶子和芽。别名茶、槚(jiǎ),茗,荈(chuǎn)。茶叶成分有儿茶素、胆甾烯酮、咖啡碱、肌醇、叶酸、泛酸,有益健康。茶叶制成的茶饮料,是世界三大饮料之一。茶属双子叶植物,约30属,500种,分布于热带和亚热带地区,我国有14属,397种,主产长江以南各地。

茶叶行业的发展历程是一个不断传承和创新的过程。未来,随着消费者对茶叶品质和口感的要求不断提高,茶叶行业将会面临更多的机遇和挑战。

摘和加工技术对茶叶品质的影响至关重要。毛茶采摘和粗加工是将茶树上的茶叶采摘下来,并进行初步的加工处理,如晒干、炒干等。中游茶叶市场主要包括茶叶加工、包装、销售等环节。茶叶加工是将毛茶进行进一步的加工处理,如揉捻、发酵等,以改变茶叶的品质和口感。包装则是为了保证茶叶的品质和安全,同时也有助于提高产品的附加值。销售环节包括各种销售渠道和平台,如线上和线下零售、批发市场等。下游市场主要是茶叶的消费者,包括个人消费者和机构消费者。个人消费者对茶叶的需求和偏好各不相同。

相关报告:智研咨询发布的《中国茶叶行业竞争现状及投资决策建议报告》
二、发展现状
除中国这一茶叶主产区外,目前世界上还有五十多个国家生产茶叶,最北可达北纬49度,位于前苏联,最南可达南纬33度,位于南非。世界茶区在地理上的分布,多集中在亚热带和热带地区,可分为东亚、南亚、东南亚、西亚、欧洲、东非和南美6区。2022年,全球茶叶进口总量170.7万吨,比2021年减少5.7万吨,同比下降3.3%。

自20世纪以来,我国茶园种植面积不断扩大。根据中国茶叶流通协会的统计,截至2022年,我国共有18个主要产茶省(自治区、直辖市),茶园总面积达到4995.4万亩,比去年增加179.8万亩,同比增长3.73%,2022年我国茶园可采摘面积为453.9万亩,较去年增长了81.49万亩,同比增长1.83%。

我国茶叶种植有着悠久的历史和丰富的资源,但过去由于技术限制,茶叶产量无法大幅增加。然而,随着科学技术的发展和农业技术的推广,茶叶种植者可以利用新的种植方法和工具来提高茶叶的产量和质量。在良好的效益驱动下,我国茶农的茶叶生产积极性进一步提高,茶叶产量逐渐扩大,由2015年的227.6万吨增长至2022年的334.21万吨,年复合增长率约为5.63%,保持着强劲的发展态势。

我国茶叶产量逐年增长,其中绿茶产量占据主导地位,但其他茶类如红茶、黑茶、乌龙茶、白茶和黄茶等也呈现出良好的发展势头。这表明我国茶叶行业正在不断发展壮大,并逐步走向多元化、差异化的发展道路。2022年我国绿茶产量约为206.6万吨,红茶产量约为32.65万吨。

随着人们生活水平的提高,对健康饮食的要求也在不断提升,茶叶因具有多种健康功效,如抗氧化、降低血脂等,逐渐受到消费者的青睐。同时,随着茶文化的普及和推广,消费者对茶叶的认知度和接受度也在不断提高,从而推动了茶叶销量的增长。近年来,我国茶叶生产技术不断改进,茶叶品质得到了大幅提升。茶叶产区积极推广标准化生产技术,加强茶园管理,提高茶叶原料品质,从而生产出更多优质的茶叶产品,吸引了更多的消费者。2022年我国茶叶批发市场交易额为319.13亿元,零售市场交易额为34.73亿元。

我国茶叶主要以出口贸易为主,出口规模远大于进口规模。随着近年来我国茶叶行业的快速发展,我国茶叶出口规模也随之不断扩大,2020年受疫情影响,出口规模有所下滑,随着疫情被有效控制,行业出口规模逐步回升。2022年我国茶叶出口量为37.53万吨,同比1.6%;出口金额为20.83亿美元,同比下降9.4%。

三、发展趋势
我国茶叶行业的发展趋势包括品牌化发展、个性化消费、多元化发展、数字化转型、国际化和健康消费理念等方面。茶叶企业需要关注这些趋势,加强技术创新和品牌建设,提高产品附加值和市场竞争力,以适应市场需求和实现可持续发展。
1、品牌化和多元化发展:随着消费者对茶叶品质和口感的要求不断提高,品牌化发展将成为茶叶行业的重要趋势。茶叶企业需要加强品牌建设,提高品牌知名度和美誉度,通过品牌的力量来吸引消费者。茶叶行业的发展需要不断推陈出新,多元化发展将成为未来的趋势。茶叶企业需要关注新的茶叶品种、新的加工工艺、新的包装设计等方面,推出更多具有特色的茶叶产品,满足消费者的多元化需求。
2、个性化消费和健康消费理念:随着消费者需求的多样化,茶叶消费也将越来越个性化。消费者对茶叶的口感、品质、包装等方面都有不同的需求,茶叶企业需要关注消费者的个性化需求,提供定制化的产品和服务。健康消费理念也将进一步深入人心,茶叶行业需要关注消费者的健康需求,推广健康饮茶文化,提供更加健康的茶叶产品和服务。
3、国际化进程和数字化转型:随着数字化技术的不断发展,茶叶行业也需要进行数字化转型。茶叶企业可以通过数字化技术来提高生产效率、降低成本、优化供应链管理等,同时也可以通过数字化渠道来拓展销售渠道和提升品牌影响力。同时我国茶叶行业需要加强与国际市场的交流合作,拓展出口渠道和市场份额。同时,也可以引进国际先进的茶叶生产技术和设备,提高我国茶叶行业的整体水平,增强国际竞争力。
更多关于茶叶产业的深度研究及全面数据,请关注智研咨询官网或公众号(智研咨询),您也可以咨询了解智研咨询重磅发布的《中国茶叶行业竞争现状及投资决策建议报告》。

本《报告》从2023年全国茶叶行业发展环境、整体运行态势、运行现状、进出口、竞争格局等角度进行入手,系统、客观的对我国茶叶行业发展运行进行了深度剖析,展望2024年中国茶叶行业发展趋势。《报告》是系统分析2023年度中国茶叶行业发展状况的著作,对于全面了解中国茶叶行业的发展状况、开展与茶叶行业发展相关的学术研究和实践,具有重要的借鉴价值,可供从事茶叶行业相关的政府部门、科研机构、产业企业等相关人员阅读参考。
智研咨询是中国产业咨询领域的信息与情报综合提供商。公司以“用信息驱动产业发展,为企业投资决策赋能”为品牌理念。为企业提供专业的产业咨询服务,主要服务包含精品行研报告、专项定制、月度专题、可研报告、商业计划书、产业规划等。提供周报/月报/季报/年报等定期报告和定制数据,内容涵盖政策监测、企业动态、行业数据、产品价格变化、投融资概览、市场机遇及风险分析等。
4001102288 欢迎批评指正
All Rights Reserved 新浪公司 版权所有
