
内容概述:芽苗菜绿色环保的生产方式与其特有的营养价值正适合目前消费需求趋势,这种需求为芽苗菜产业化发展提供广阔的市场,为社会创造了不可估量的经济效益与生态效益。根据数据显示,2022年中国芽苗菜行业产能约为237万吨,产量约为190.4万吨,需求量约为188.5万吨。市场主要集中在华东地区,占比为33.24%。
一、芽苗菜概述
芽苗菜也称豆芽,是各种谷类、豆类、树类的种子培育出可以食用的“芽菜”,也称“活体蔬菜”,又被称为如意菜。芽苗菜能减少人体内乳酸堆积,消除疲劳,其含有干扰素生剂,能诱生干扰素,增加体内抗生素,增加体内抗病毒、抗癌肿的能力,含有丰富的维生素C、核黄素、膳食纤维。
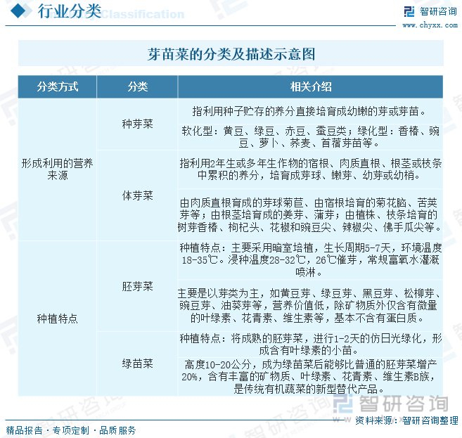
基本概括凡利用植物种子或其它营养贮存器皿,在黑暗或弱光条件下直接生长出可供食用的芽、芽苗、芽球、幼梢或幼茎均可称为芽苗类蔬菜。芽苗菜的分类可分为种芽菜、 体芽菜、胚芽菜、绿苗菜等。

二、产业链
芽苗菜行业产业链上游为种子供应商、种植基地、农业技术服务等;下游为应用领域,主要为居民家庭消费和餐饮及食品加工等。

芽苗菜产业链下游应用领域中,居民家庭消费占比最重,占比为74.13%,其次为餐饮及食品加工,占比为25.87%。

注:本文节选出自智研咨询发布的《2023年中国芽苗菜行业发展现状分析:已成为21世纪受欢迎的绿色蔬菜和保健食品》行业分析文章,如需获取行业文章全部内容,可进入智研咨询官网搜索查看。
更多关于芽苗菜产业的深度研究及全面数据,请关注智研咨询官网或公众号(智研咨询),您也可以咨询了解智研咨询重磅发布的《中国芽苗菜行业全景调研及竞争格局预测报告》。

本《报告》从2022年全国芽苗菜行业发展环境、整体运行态势、运行现状、进出口、竞争格局等角度进行入手,系统、客观的对我国芽苗菜行业发展运行进行了深度剖析,展望2024年中国芽苗菜行业发展趋势。《报告》是系统分析2023年度中国芽苗菜行业发展状况的著作,对于全面了解中国芽苗菜行业的发展状况、开展与芽苗菜行业发展相关的学术研究和实践,具有重要的借鉴价值,可供从事芽苗菜行业相关的政府部门、科研机构、产业企业等相关人员阅读参考。
智研咨询专注产业咨询十五年,是中国产业咨询领域专业服务机构。公司以“用信息驱动产业发展,为企业投资决策赋能”为品牌理念。为企业提供专业的产业咨询服务,主要服务包含精品行研报告、专项定制、月度专题、可研报告、商业计划书、产业规划等。提供周报/月报/季报/年报等定期报告和定制数据,内容涵盖政策监测、企业动态、行业数据、产品价格变化、投融资概览、市场机遇及风险分析等。
4001102288 欢迎批评指正
All Rights Reserved 新浪公司 版权所有
