
摘要:当前,我国石灰工业发展到了关键时期,“双碳”目标下实行严格的能耗“双控”及污染物减量替代等政策约束,按照国家计划水泥、建筑陶瓷、平板玻璃、石灰分别将纳入碳市场。据统计,2022年我国石灰行业规模约为1070.05亿元,同比减少2.86%。

一、定义及分类
石灰是一种以氧化钙为主要成分的气硬性无机胶凝材料,是用石灰石、白云石、白垩、贝壳等碳酸钙含量高的产物,经900~1100℃煅烧而成。石灰有较强的碱性,在常温下,能与玻璃态的活性氧化硅或活性氧化铝反应,生成有水硬性的产物,产生胶结。因此,石灰还是建筑材料工业中重要的原材料。石灰具有可塑性好、强度低、耐水性差、体积收缩大等特点。
石灰根据主要成分可分为生石灰、熟石灰、碳酸石灰、石膏和灰钙粉等。生石灰的主要成分为氧化钙,用途包括自热食品、干燥剂和中和土壤酸度等。熟石灰的主要成分为氢氧化钙,用于粉刷白墙、改良土壤结构和配制农药波尔多液等。碳酸石灰主要由碳酸钙组成,用于制作水泥、建筑材料和工业原料等。石膏的主要成分为硫酸钙,用于医学绷带、陶瓷模具和粉笔等制作。灰钙粉和OK粉则是氢氧化钙、氧化钙、碳酸钙等混合物,用于制作腻子粉、乳胶漆、保温砂浆和建筑涂料等无机外墙涂料、干粉涂料和仿瓷涂料等。

二、商业模式
1、直接销售模式
石灰企业通过直接销售的方式将产品卖给客户,如水泥厂、钢铁厂等。这种模式下,石灰企业通常需要具备一定的生产规模和产品质量,通过建立销售渠道和客户关系来获取市场份额。直接销售模式的优点是能够快速响应市场需求,提高销售效率,但需要企业具备强大的销售团队和市场开拓能力。
2、代理商模式
石灰企业通过与代理商合作,将产品销售给代理商,再由代理商销售给终端客户。这种模式下,石灰企业可以借助代理商的渠道和客户资源,快速拓展市场,降低销售成本。代理商模式的优点是能够降低销售风险和成本,但需要企业与代理商建立良好的合作关系,并对代理商进行有效的管理和监督。
3、联合经营模式
石灰企业与其他企业进行联合经营,通过共同投资、共享资源等方式实现优势互补,提高市场竞争力。这种模式下,石灰企业可以借助其他企业的资源和优势,快速扩大生产规模和市场份额,提高企业的整体实力和竞争力。联合经营模式的优点是能够实现资源共享和优势互补,降低投资风险和成本,但需要企业与其他企业建立良好的合作关系,并进行有效的管理和协作。
三、行业政策
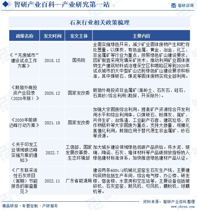
近几年,国家相关部门出台了多项关于结构调整、化解产能过剩、环境治理、绿色节能、错峰生产、资源综合利用、协同处置方面、碳达峰碳中和等政策,对石灰行业的发展给予指导。2022年工信部等发布《关于印发工业领域碳达峰实施方案的通知》中指出:加大城乡建设领域绿色低碳产品供给。将水泥、玻璃、陶瓷、石灰、墙体材料等产品碳排放指标纳入绿色建材标准体系,加快推进绿色建材产品认证。

四、行业壁垒
1、环保政策壁垒
随着中国政府对环境保护的重视程度不断提高,石灰行业面临着越来越严格的环保法规和标准。这要求企业加大环保投入,采取更加环保的生产技术和设备,减少污染物的排放。对于一些规模较小、环保意识不强的企业,面临被淘汰或整合的压力,因此环境保护政策成为了石灰行业的一个重要壁垒。
2、资源限制壁垒
石灰行业的发展与矿产资源的供应密切相关。中国石灰石资源虽然丰富,但分布不均,品质各异,开采和运输成本较高。同时,随着国家对矿产资源保护意识的提高,石灰石资源的开采和利用受到一定限制,这使得石灰行业的发展受到资源限制的壁垒。
3、市场竞争壁垒
中国石灰市场规模庞大,吸引了众多企业参与竞争。随着市场竞争的加剧,一些具有规模、技术和管理优势的企业逐渐脱颖而出,而一些小型企业则面临生存压力。此外,随着环保要求的提高和资源限制的加强,市场竞争格局将进一步发生变化,对于不具备竞争优势的企业而言,将面临被淘汰或整合的风险。因此,市场竞争也是石灰行业发展的一大壁垒。
五、产业链
石灰行业产业链上游为原材料供应及相关设备,主要原材料为石灰石、白云石等,产业链下游为建材、钢铁、化工、环保、农业、医药等。
石灰石是石灰生产的主要原材料,其质量和供应稳定性直接关系到石灰的品质和生产成本。中国石灰石资源丰富,但品位和开采条件差异较大。一些高品质的石灰石矿床开采难度大,成本高,而一些低品质的石灰石则含有较高的杂质,影响石灰的烧成质量和产量。因此,石灰企业需要合理选择原材料,加强质量检测和控制,以保证石灰的品质和生产的稳定性。

六、行业现状
当前,我国石灰工业发展到了关键时期,“双碳”目标下实行严格的能耗“双控”及污染物减量替代等政策约束,按照国家计划水泥、建筑陶瓷、平板玻璃、石灰分别将纳入碳市场。据统计,2022年我国石灰行业规模约为1070.05亿元,同比减少2.86%。

注:本文转自智研产业百科平台,如需获取更多行业信息和定制服务,可进入智研咨询官网搜索查看。
智研产业百科是智研咨询推出的产研工具平台,致力于为您提供全方位的百科式产业信息查询服务。智研咨询践行用信息驱动产业发展的企业使命,完善和丰富企业方法论,依托产业百科平台提升信息价值,持续为行业发展及企业投资决策赋能。石灰产业百科作为石灰产业一站式系统化研究工具,全面归纳了石灰产业知识信息,内容涵盖石灰产业的定义、分类、政策、产业链、竞争格局、发展趋势等,并依靠信息技术建立智能互链的行业知识图谱,为行研从业者及相关投资者提供深入的洞察力和全面的信息。
智研咨询以“用信息驱动产业发展,为企业投资决策赋能”为品牌理念。为企业提供专业的产业咨询服务,主要服务包含精品行研报告、专项定制、月度专题、可研报告、商业计划书、产业规划等。并提供周报/月报/季报/年报等定期报告和定制数据,内容涵盖政策监测、企业动态、行业数据、产品价格变化、投融资概览、市场机遇及风险分析等。
4001102288 欢迎批评指正
All Rights Reserved 新浪公司 版权所有
