摘要:在城镇化率的稳步增长、污水提质增效、水环境治理下,“十四五”初期,污水处理设施建设会有一定的增幅,但“十四五”中后期增速会放缓,2015年我国城市及县城污水处理量分别为428.83亿立方米和78.95亿立方米,至2022年增长为626.89亿立方米和111.41亿立方米。2022年城市污水处理率来到了98.11%,县城污水处理率为96.94%。

一、定义及分类
水处理是指为使水质达到一定使用标准而采取的物理、化学措施,饮用水的最低标准由环保部门制定,工业用水有自己的要求。水的温度、颜色、透明度、气味、味道等物理特性是判断水质好坏的基本标准。水处理包含了物理、化学、物理化学和生物的处理工艺和操作,去除废水中的固体、有机物、病原菌,有时包括对营养物的去除。以过滤,沉淀等为主的为物理法;以中和,氧化反应等为代表的为化学法;和混合应用的吸附法,离子交换法等物理化学法和生物法。

二、行业政策
我国水处理行业相对发达国家起步较晚。面对我国仍普遍存在的水污染情况、水资源匮乏及饮用水安全隐患的担忧,国家全面加大水环境治理力度。近年来,我国出台了一系列水环境治理相关的法律法规和政策,“打好碧水保卫战”作为落实“生态文明建设”等“五位一体”总体布局、赢得“污染防治攻坚战”“建设美丽中国”重点规划的任务,被提升至历史性的战略高度,对水环境治理行业的发展起到了良好的指导与促进作用。
“十一五”期间,国家开始实施“节能减排”战略,全国水环境治理进程进入高速发展轨道。2015年起,随着国务院出台的“水十条”在全国范围内的贯彻落实,水环境治理需求加速释放。随后国家相继出台了《长江保护修复攻坚战行动计划》、《国家节水行动方案》、《城镇污水处理提质增效三年行动方案(2019-2021年)》、《关于推进农村生活污水治理的指导意见》、《关于构建现代环境治理体系的指导意见》、《全国重要生态系统保护和修复重大工程总体规划(2021-2035年)》、《节约用水条例》、《关于加强矿井水保护和利用的指导意见》、《关于推进污水处理减污降碳协同增效的实施意见》等政策措施,刺激水务市场需求加速释放,市场空间和产业规模不断扩大。

三、行业壁垒
1、技术壁垒
工艺过程涉及水的种类复杂多样,如钢铁行业中有高炉软水、高炉煤气洗涤水、炼钢转炉除尘水、冷轧硅钢废水、连铸二冷水等多种水质,需要针对特定的工艺过程和水质条件,提出有效的解决方案,因而对技术水平和专业性方面要求较高。化学品技术服务属于KNOW-HOW,一般难以从市场上直接获得,需要不断进行新产品的研发和应用技术的研究与创新,才能保持竞争优势。
2、经验壁垒
水处理服务的下游客户往往生产规模较大,且一般为连续生产,其生产过程中涉及大量的工艺过程用水、冷却用水、锅炉用水、废水处理与中水回用,对水处理系统的水质稳定控制和水质管控要求很高。若因水处理不当,轻则导 致生产设备结垢、腐蚀,缩短寿命,产品出现次品,重则可能导致停产,甚至发生重大安全生产事故或导致环境大面积污染等事故。因此,这些下游的大型生产企业在选择水处理服务提供商时,更偏重于选择那些资质齐全、行业经验丰富、有行业龙头企业业绩支持、市场口碑良好的企业进行合作,而新进入的服务商由于没有行业业绩和专业经验的支撑,在竞标时一般不具备优势。
3、人才壁垒
技术和服务是水处理服务行业的核心竞争力。水处理技术涉及众多学科。但长期以来我国水处理行业人才培养始终不足,既懂技术、又懂管理、能做好 服务的人才更少。为取得持续的竞争优势,行业内的公司需要持续、大量的投入,以加强技术优势,吸引和保留优秀的技术与管理人才。
4、资本壁垒
水处理服务的下游行业一般为钢铁冶金、石油化工、制浆造纸、电力等领域的大型企业,这些企业结账周期往往比较长,对资金的占用比较严重。同时,随着行业经营模式逐渐从产品销售加服务转向工程总承包、合同环 境管理等一体化转变,对企业的资金实力提出了更高的要求。如在水处理工程 建设总承包项目进程中,由于总承包商对采购商、分包商结算时间和比例与客 户对总承包商结算的时点和比例不同,总承包商常常需要占用大量的营运资金;客户在选择合作服务商时,会重点考虑总承包商的资金实力,以免延误工期。煤化工、石油化工、电力等行业的水处理项目投资额大,对服务商的资金 实力要求较高。
四、产业链
水处理行业是全国各地区最重要的城市基本服务行业之一,是支持经济和社会发展、保障居民生产生活的基础性产业,具有公用事业和环境保护的双重属性,我国日常的生产、生活离不开城市供水和污水处理等。从整个产业链看,水处理行业是指由原水、供水、节水、排水、污水处理及水资源回收利用等形成的产业链,此外还包括再生水利用、污泥处理等与水处理有关的衍生行业。水处理行业是指由原水、供水、节水、排水、污水处理及水资源回收利用等构成的产业链,水处理行业产业链主要由供水和污水处理两部分组成。

五、行业现状
伴随、近年来,我国城镇的快速发展,“城镇化”国家战略的快速推进以及各类工业化 工单位的技术变革,城镇污水排放量逐年增多。2022年我国城乡污水排放量为638.97亿立方米,同比增长2.22%,县城污水排放量为114.93亿立方米,同比增长5.14%。伴随着污水处理设施建设的稳步增长,污水收集管网的有序规划建设,污水处理量也在稳步提升。在城镇化率的稳步增长、污水提质增效、水环境治理下,“十四五”初期,污水处理设施建设会有一定的增幅,但“十四五”中后期增速会放缓,2015年我国城市及县城污水处理量分别为428.83亿立方米和78.95亿立方米,至2022年增长为626.89亿立方米和111.41亿立方米。年均复合增长率分别为5.57%和5.04%。2022年城市污水处理率来到了98.11%,县城污水处理率为96.94%。

六、发展因素
1、科学发展带来的进步
随着水资源保护越来越受到社会的重视,水处理技术的发展也得到国家的大力支持。目前,我国水处理技术在物理处理和化学处理方面取得了很大的进步。未来,基础处理技术层面的进步及行业与大数据、物联网等数字孪生技术的深度结合,将进一步降低污水治理设施的投资成本和运营成本,从而积极推动水处理行业的良性发展。
2、“乡村振兴”国家战略加速村镇水处理建设
“十二五”规划以来,我国污水治理行业实现跨越式发展,2020年城市污水处理率已超过97%,但农村污水处理仍有很大短板,2022年的处理率约为31%。自2017年10月以来,国家持续出台关于扶持、加速村镇污水治理建设的产业政策。依据2021年11月发布的《关于深入打好污染防治攻坚战的意见》要求,到2025年我国农村生活污水治理率应达到40%,农村污水处理设施建设具有显著发展空间。
3、三方治理实施,环境治理更专业化
环境污染第三方治理模式创造了排污者通过缴纳或按合同约定支付费用,委托环境服务公司进行污染治理的新模式。《关于推行环境污染第三方治理的意见》(以下简称《意见》)指出,三方治理要坚持“排污者付费”、“市场化运作”、“政府引导推动”的原则,到2020年,环境公用设施、工业园区等重点领域第三方治理取得显著进展,污染治理效率和专业化水平明显提高,社会资本进入污染治理市场的活力进一步激发。排污企业治污责任通过合同方式向环境服务公司转移,可以实现环境污染集中治理,使环保部门的监管对象大为减少,有利于执法成本的大幅降低。我国的第三方治理比重较低,尚处于环境污染第三方治理市场发展的初期阶段,《意见》的出台为污水处理行业发展带来新的契机。
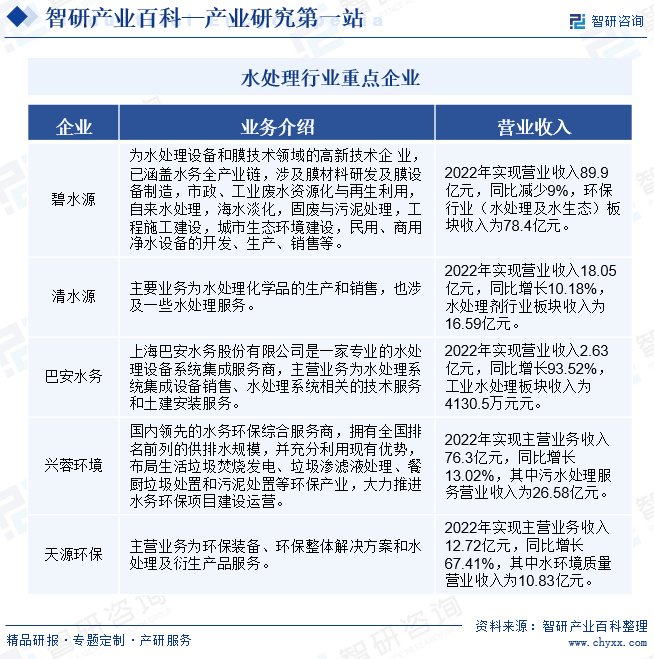
七、竞争格局
随着行业市场化改革,业内呈现出多元化主体、经营机制转变、区域经营三大特点。大型国有水务企业、国际水务集团以及区域性水务企业成为水处理行业的主要竞争者。大型国有水务企业:占据国内80%的供水业务,多为专业化水务环境综合服务商,集投资、建设、运营、技术服务于一体;国际水务集团:占据国内10%的供水业务。凭借雄厚的资本、先进的技术和管理经验,通过直接投资、BOT、合作经营、控股或收购等方式在华投资。区域性水务企业:占据国内10%的供水业务,当前行业市场化程度仍较低,集团化运营集中于大中型城市。

注:本文转自智研产业百科平台,如需获取更多行业信息和定制服务,可进入智研咨询搜索查看。
智研产业百科是智研咨询推出的产研工具平台,致力于为您提供全方位的百科式产业信息查询服务。智研咨询践行用信息驱动产业发展的企业使命,完善和丰富企业方法论,依托产业百科平台提升信息价值,持续为行业发展及企业投资决策赋能。水处理产业百科作为水处理产业一站式系统化研究工具,全面归纳了水处理产业知识信息,内容涵盖水处理产业的定义、分类、政策、产业链、竞争格局、发展趋势等,并依靠信息技术建立智能互链的行业知识图谱,为行研从业者及相关投资者提供深入的洞察力和全面的信息。
智研咨询以“用信息驱动产业发展,为企业投资决策赋能”为品牌理念。为企业提供专业的产业咨询服务,主要服务包含精品行研报告、专项定制、月度专题、可研报告、商业计划书、产业规划等。并提供周报/月报/季报/年报等定期报告和定制数据,内容涵盖政策监测、企业动态、行业数据、产品价格变化、投融资概览、市场机遇及风险分析等。
4001102288 欢迎批评指正
All Rights Reserved 新浪公司 版权所有
