摘要:军曹鱼全人工繁殖及规模化育苗技术获得成功后,国内养殖规模迅速扩大,现已成为我国南方沿海一带的重要网箱水养殖品种。据统计,截至2022年我国军曹鱼产量为28971吨,同比增长5.7%。其中广东与海南是我国军曹鱼主要养殖地区,2022年产量分别为20838吨与8015吨,合计占比99.6%。

一、行业定义
军曹鱼(学名:Rachycentron canadum)亦称海鲡、海竺鱼、竹五、海甘草,属于鲈形目(Actinopterygii)、军曹鱼科、军曹鱼属,为广盐性(4‰—35‰)肉食性热带海水鱼类。根据人工养殖方式,目前军曹鱼种类主要有网箱养殖军曹鱼及池塘养殖军曹鱼等,其中最为普遍的是近海或深海的网箱养殖军曹鱼。养殖的军曹鱼,为了使肉质达到出口制作生鱼片的要求,基本要采用深海抗风浪网箱养殖,而且对海水要求较高,优质海域由于水质好,养殖的军曹鱼能达到近似于野生放养环境,这样养殖出来的鱼肉品质和口感极佳。

二、行业政策
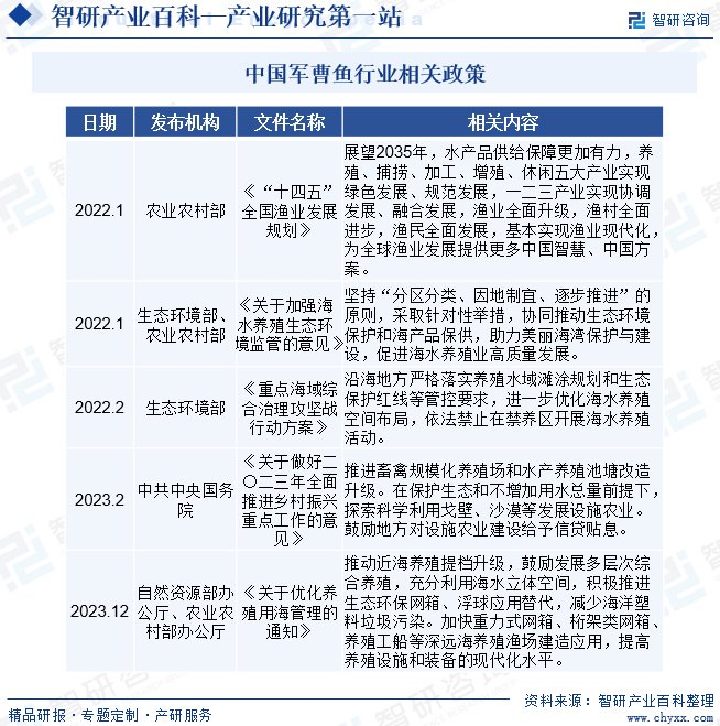
随着国家水产养殖保护工作的不断深入以及未来环保政策的持续严紧,预计未来我国水产养殖面积将基本保持稳定。在水产品产量增速放缓以及养殖面积稳定的背景下,我国水产养殖行业已由过去“高速发展”时期进入提质增效的“稳定发展”阶段,2023年12月,自然资源部办公厅、农业农村部办公厅发布《关于优化养殖用海管理的通知》,提出推动近海养殖提档升级,鼓励发展多层次综合养殖,充分利用海水立体空间,积极推进生态环保网箱、浮球应用替代,减少海洋塑料垃圾污染。加快重力式网箱、桁架类网箱、养殖工船等深远海养殖渔场建造应用,提高养殖设施和装备的现代化水平。

三、行业壁垒
1、资金壁垒
养殖的军曹鱼,为了使肉质达到出口制作生鱼片的要求,基本要采用深海抗风浪网箱养殖,而且对海水要求较高,优质海域由于水质好,养殖的军曹鱼能达到近似于野生放养环境,这样养殖出来的鱼肉品质和口感极佳。网箱内养殖的军曹鱼常栖息于网箱底部,一旦投喂食物,则迅速游到上面争抢食物,饱食后又潜入水底。为了提供足够的空间和休息场所,一般都采用周长70米,深度达7-8米的大型深水网箱进行养殖。目前长70米的一个售价就高达20万元左右,对普通养殖户来说门槛太高。其次,其次渔业养殖的相关投资一次性投入大,回收周期长,对业内企业的资金实力提出了较高要求。
2、资源壁垒
整体来看目前国内军曹鱼养殖主要是以网箱养殖为主,其养殖周期为1.5-2年。为保证成活率和生长速度,军曹鱼养殖一般要先进行标粗。每年2月,购回来的苗种先要在4米×4米×2.5米的小渔排上标粗,养殖密度为2000尾左右,这时开始就可以投喂小杂鱼了,一般分早晚两次投喂。经过半年的标粗,月份就能长至3-4斤规格,这个时候可以移入深水网箱养殖,周长40米的深水网箱放养密度在1500-1800尾。安然过冬的话,到第二年的8月份最大个体能达到20斤/尾以上规格,8-11月可以陆续出鱼上市。其次渔业养殖存在明显的区域性,对水域、气候、生态环境的要求较为严格。资源壁垒要求进入企业必须拥有适宜水产品养殖的水域资源。
3、品牌壁垒
军曹鱼产品质量、安全性、稳定性是客户的重要考虑因素。因此下游客户在选择军曹鱼产品时有一定的品牌忠诚度和产品粘性,倾向于向业内经营时间长、口碑好、售后服务完善的厂家进行采购,从而对新进入者形成较高的品牌壁垒。
4、营销渠道壁垒
我国现有军曹鱼生产企业不论是通过经销商销售,还是直销终端用户,都要建立较为稳定的销售渠道,在发展过程中逐渐创立了自身的品牌,产生了较强的品牌效应,稳定的营销渠道及品牌效应对军曹鱼的外销显得更加重要。新建的军曹鱼企业要想从现有企业手中争夺客户,就必须在营销渠道建设、品牌建设等方面进行大规模的投资,此类投资可能面临较大的不确定性。
5、生产工艺及质量安全壁垒
食品安全直接关系到消费者的健康问题,引起政府和公众的高度关注,随着法律法规、监管政策和食品安全标准体系日趋完善,军曹鱼产品质量标准将会进一步提高。同时,随着消费者对食品安全越来越重视,对食品卫生问题容忍度日益降低。这些因素都对军曹鱼企业的质量标准提出了更高的要求,而较高的产品质量标准需要企业经过长时间的经验积累,并建立严格的质量管控体系,因此对新进入者形成了较高的壁垒。
四、产业链
军曹鱼产业上游是种苗、水产饲料、网箱等,中游是军曹鱼养殖,下游是最终消费者、餐饮业和军曹鱼加工业。我国军曹鱼资源较少,天然种苗匮乏,长期来养殖生产所需种苗主要依靠境外输入,苗价高,数量不稳定,制约了该鱼养殖规模的进一步发展。近年来,我国开展了军曹鱼人工繁殖技术研究,大规模繁育种苗的技术已取得突破,并在生产中推广应用。目前,养殖军曹鱼主要使用冰鲜杂鱼,幼鱼阶段也使用人工配合饲料。冰鲜鱼具有储存较困难,容易腐败变质和滋生病菌以及造成养殖水体富营养化等缺点,已远远不能满足其集约化养殖的需要。相反,配合饲料具有营养全面,容易运输存储,对养殖水体污染少,有利于养殖产业健康发展等优点,值得大力推广应用。
军曹鱼肉白肌、无细刺、肉质细腻爽嫩、味道鲜美、营养丰富,深受消费者喜爱。军曹鱼主要以冰鲜方式进行销售,用于制作生鱼片、汤羹等。在冷冻鱼片加工及即食食品领域也有加工应用的研究。军曹鱼常用来做生鱼片,经济附加值较高,在中国台湾、日本等地区受到消费者欢迎。在开拓军曹鱼产品市场的过程中,对于军曹鱼产品加工方式的研究也在逐渐丰富。除了生鱼片这种方式,研究和使用汤羹等烹调方法也被提出,做法相对简单的料理的开发对于军曹鱼的推广具有积极作用。

五、行业现状
军曹鱼养殖半年可达1.5~2公斤,1年可达6~8公斤,2年可达10公斤以上,生长速度快,经济价值高,显示出巨大的养殖前景。军曹鱼全人工繁殖及规模化育苗技术获得成功后,国内养殖规模迅速扩大,现已成为我国南方沿海一带的重要网箱水养殖品种。据统计,截至2022年我国军曹鱼产量为28971吨,同比增长5.7%。其中广东与海南是我国军曹鱼主要养殖地区,2022年产量分别为20838吨与8015吨,合计占比99.6%。

六、发展因素
1、有利因素
(1)全球化进程为我国军曹鱼养殖业带来了新的需求机会
全球化进程为我国军曹鱼养殖业带来了新的需求机会,随着全球化的加速,国际市场对军曹鱼的需求不断增加,为我国军曹鱼养殖业提供了更广阔的市场空间。同时全球化也带来了国际先进的养殖技术和经验,为我国军曹鱼养殖业提供了学习和借鉴的机会,有助于提高我国军曹鱼养殖业的整体水平。
(2)消费升级为军曹鱼行业发展提供持续动能
消费升级为军曹鱼行业发展提供持续动能,随着人们生活水平的提高,对高品质、健康食品的需求不断增加。军曹鱼作为一种高蛋白食材,受到了消费者的青睐。消费升级促使军曹鱼市场不断扩大,对军曹鱼品质和安全的要求也不断提高,为军曹鱼养殖业提供了更高的品质标准和更高的要求,推动了行业的健康发展。
(3)军曹鱼养殖规模化初具成效
近年来我国台湾人工繁殖取得成功,并在海南迅速推广开,目前己可批量生产,解决了苗种来源问题。挑选腹部饱满,性腺轮廓显露的亲鱼在阴暗催产池注射促黄体生成素释放激素类似物,可促进军曹鱼亲鱼排卵成功,在我国南方养殖地区2-5月为产卵高峰期,产卵期可持续至10月份,适宜产卵温度为24-29℃。近几年来军曹鱼养殖规模化初具成效,行业取得了一定的发展,有利于未来行业市场的进一步发展。
2、不利因素
(1)资源短缺
目前军曹鱼行业具有较高的投资壁垒,且部分养殖行业企业具有应收账款周转率较高的问题,军曹鱼行业养殖具有较高的现金流需求,行业有关企业容易面临资金短缺的风险,企业在进入前要重点研判自身预期现金流情况,提高自己面临资金短缺问题的风险。
(2)原材料供应
目前,军曹鱼只吃野生小杂鱼,还没有人工配合饲料可投喂。海捕野生小杂鱼价格为1.5-1.8元/斤,一手的海捕小杂鱼,完全没经过去头去尾的,价格相对较低,也要1.2元/斤。军曹鱼口大,微倾斜,近水平而宽阔,抢食凶猛,养一斤军曹鱼要消耗8斤左右的小杂鱼。目前人工饲料解决不了,只能不断寻找合适的海捕小杂鱼供给,行业原材料供应存在一定的风险。
(3)质量安全
食品安全事关国计民生。近年来,我国暴露了不少食品安全问题,如苏丹红事件、瘦肉精事件、三聚氰胺事件等,国家对食品安全问题的重视程度越来越高。2009年国家颁布了《中华人民共和国食品安全法》,对食品安全提出了更高的要求。这种行业系统风险造成的不利影响,是企业难以避免的。行业有关企业一直高度重视食品安全问题,并制定了严格的产品质量控制制度,迄今为止未发生任何产品质量问题。企业要一如既往地加强产品质量管理,保证自有产品的质量安全,但仍不能排除因行业内其他企业发生产品质量安全事故给企业的生产经营带来不利的影响。
(4)未来行业竞争加剧
随着军曹鱼养殖行业技术迅速发展,以及行业需求市场的扩大,随着行业发展前景向好,未来不排除有其他企业进入行业从事军曹鱼养殖,未来行业面临一定的竞争加剧的风险,有关企业要重视对于核心技术以及下游供应链的完善。
七、竞争格局
目前我国有数千家渔业企业,军曹鱼行业内部竞争激烈程度比较高。这数千家企业主要以小型企业为主,行业同质化竞争严重。目前我国军曹鱼养殖产业分布较为集聚,在海南省形成产业集聚,军曹鱼普通网箱养殖模式在海南省形成产业集聚、深水网箱养殖模式在广东、海南省形成产业集聚。一直以来,我国的军曹鱼加工技术相对滞后,导致深加工产品和高附加值产品相对较少,军曹鱼加工企业也多为小规模企业,尚没有形成集约化、规划化、产业化、标准化重点龙头企业。

八、发展方向
20世纪前十年投入军曹鱼养殖行业的大多数养殖者均在前十年末放弃,理由通常是不赚钱。也可能是因为军曹鱼供过于将销售价格压低至生产成本以下。军曹鱼需要较高的养殖成本,且饲养大规格鱼没有经济可行性。由于成本高的原因,军曹鱼养殖业限制了一大批普通养殖户的进入。小型渔业公司也会因为军曹鱼养殖周期较长,资金压力大而放弃养殖军曹鱼。未来我国军曹鱼养殖行业朝市场需求增长与技术创新、环境可持续性与科研合作、数字化技术与食品安全方向发展。

注:本文转自智研产业百科平台,如需获取更多行业信息和定制服务,可进入智研咨询搜索查看。
智研产业百科是智研咨询推出的产研工具平台,致力于为您提供全方位的百科式产业信息查询服务。智研咨询践行用信息驱动产业发展的企业使命,完善和丰富企业方法论,依托产业百科平台提升信息价值,持续为行业发展及企业投资决策赋能。军曹鱼产业百科作为军曹鱼产业一站式系统化研究工具,全面归纳了军曹鱼产业知识信息,内容涵盖军曹鱼产业的定义、分类、政策、产业链、竞争格局、发展趋势等,并依靠信息技术建立智能互链的行业知识图谱,为行研从业者及相关投资者提供深入的洞察力和全面的信息。
智研咨询以“用信息驱动产业发展,为企业投资决策赋能”为品牌理念。为企业提供专业的产业咨询服务,主要服务包含精品行研报告、专项定制、月度专题、可研报告、商业计划书、产业规划等。并提供周报/月报/季报/年报等定期报告和定制数据,内容涵盖政策监测、企业动态、行业数据、产品价格变化、投融资概览、市场机遇及风险分析等。
4001102288 欢迎批评指正
All Rights Reserved 新浪公司 版权所有
