
摘要:我国是全球最大的花炮生产、出口和消费国,花炮产量占到全球产量的90%,约占世界贸易量的80%。根据中国海关总署公开数据统计,2023年全国烟花、爆竹累计出口363573吨,金额累计102743万美元,分别同比下降10.8%和4.42%。

一、定义及分类
烟花,又称花炮、烟火、焰火、炮仗,根据《中国烟花爆竹标准—安全与质量》对烟花爆竹的定义为:以烟火药为原料,用于产生声光色的娱乐用品。中国劳动人民较早发明,常用于盛大的典礼或表演中。
国家标准《烟花爆竹安全与质量》中烟花爆竹共分为14大类,分别为喷花类、旋转类、升空类、旋转升空类、吐珠类、线香类、烟雾类、造型玩具类、摩擦类、小礼花类、礼花弹类、架子烟花、爆竹类、组合烟花(由多个单筒组合而成的烟花产品)。
烟花分类

二、行业政策
自2013年6月武汉市通过人大立法禁放烟花爆竹后,国内主要城市陆续跟进实施禁放政策,烟花爆竹市场销量快速下滑,产业生存空间受到严重挤压。2023年,随着国内市场的逐步放开,加上3月份湖南省发改委出台《关于支持烟花爆竹产业转型升级高质量发展若干政策》,提出5个方面18条产业发展政策措施,第一次系统地梳理了行业发展的关键政策问题,对加强烟花爆竹行业的规划引领,加快转型发展,帮助企业大力拓展市场起到了积极作用。近期,我国多地发布相关公告,明确烟花炮竹专卖零售申办许可办法,划定春节期间燃放区域,积极推动“禁改限”。针对有些地方性法规中全面禁售禁燃烟花爆竹,23年12月,全国人大常委会法工委在关于2023年备案审查工作的报告中指出,大气污染防治法、国务院制定的烟花爆竹安全管理条例等法律、行政法规对于销售、燃放符合质量标准的烟花爆竹未作全面禁止性规定;关于全面禁售、禁燃的问题,认识上有分歧,实践中也较难执行,应当按照上位法规定的精神予以修改。

三、行业壁垒
1、资金壁垒
烟花行业规模经济效应显著,企业综合实力的提升离不开资本投入和资源消耗,行业整体具有较高的资金壁垒。随国家政策的引领,改变产业集中度低、布局分散的格局是行业趋势,该背景下,大型烟花企业具备较好的竞争实力。烟花具有节假属性,产量有爆发式的阶段增长时期,需要具备大规模生产能力的成套装置,较大规模的固定资产投入以保证产品质量稳定和装置安全环保运行。同时,企业还需要大量的流动资金用于原料及能源采购,持续投入以保障设备运维、技术改造、新产品拓展及新技术储备等持续发展的必要需求。因此,大规模的资金需求构成对行业新进入者的重要壁垒。
2、安全、环保壁垒
我国对烟花企业实行核准制,开办烟花企业必须达到规定条件获取《安全生产许可证》《危险化学品登记证》《全国工业产品生产许可证》等必需的业务许可资质,严格按照《烟花爆竹工程设计安全规范》《烟花爆竹作业安全技术规程》等国家标准、行业标准安全生产,由拥有资质的人员操作。行业内企业,在生产方面需具备运行稳定安全达标的成套生产装置,组建具有专业素质能力及丰富生产经验的人员团队,在运输和储存方面需针对部分危险产品投入专门的设备,上述安全举措皆为行业进入者建立起较高壁垒。随着国家对环境保护、节能减排的要求越来越高,环境治理及清洁生产能力成为烟花行业另一进入壁垒。现有政策针对烟花企业实施持续的整治改造来提升环境绩效,对新建烟花企业实行环保准入制,同时对三废处理设置严格的约束性目标,不断从环保方面提升行业准入门槛。
3、技术经验壁垒
由于烟花生产过程涉及各种参数控制,细微差异将直接影响生产线最终在产成品质量、生产效率、能耗以及燃放效果等诸多方面的表现,因此,烟花行业对生产技术、生产工艺、生产设备、生产环境等都有严格的要求。成熟的烟花企业通常需要经验积累形成对参数指标的精确控制能力,基于实际生产经验持续发现工艺路线运行过程中的问题而推进技术改造。因此,烟花行业除先进的生产工艺路线的投入建设外,成熟烟花企业基于生产组织经验形成的生产组织能力、技术改造能力也共同构成重要壁垒。
4、渠道壁垒
由于烟花行业存在一定区域性特征,发展成规模的烟花企业一般基于先发优势,积累形成了较为成熟的产业链体系。成规模企业通过与优质的上游供应商及下游客户建立长期稳定的合作关系,提升原材料供应稳定性,进而增强供货保障能力,进一步传导至下游,巩固公司与客户之间的良好合作关系。而下游客户为降低产品质量风险,通常基于既往合作经验,选择商品品质和供货能力优良的供应商。由此,成熟的供销渠道为区域范围内既成规模厂商构建起产业护城河,是行业的另一进入障碍。
四、产业链
烟花爆竹行业产业链的上游主要为四大化学成分以及包装材料,四大核心化学成分:氧化剂、可燃物质、火焰着色物以及其他特效药物。这些化学成分的选择和配比,直接关系到烟花爆竹的燃放效果和安全性能。氧化剂作为助燃剂,能够促使可燃物质迅速燃烧;可燃物质则是产生爆炸和火焰的主要成分;火焰着色物则赋予了烟花绚丽多彩的视觉效果;而其他特效药物则用于增强烟花的声、光、色等效果。另外合适的包装材料不仅能保护烟花爆竹在运输和储存过程中的安全,还能提升产品的美观度和市场竞争力。产业链的下游,主要面向商业零售和出口市场。商业零售是行业的重要销售渠道之一,主要通过自营模式、联营模式和租赁模式进行经营。自营模式下,零售商自主采购、销售和管理产品;联营模式则是零售商与供应商合作,共同开拓市场;而租赁模式则是零售商租用场地进行销售。

五、行业现状
目前,我国是全球最大的花炮生产、出口和消费国,花炮产量占到全球产量的90%,约占世界贸易量的80%。根据中国海关总署公开数据统计,2023年全国烟花、爆竹累计出口363573吨,金额累计102743万美元,分别同比下降10.8%和4.42%。而2023年12月份全国出口商品贸易同比指数(HS4分类)显示,烟花、爆竹等产品的价格指数、数量指数和价值指数分别由2022年12月份的114.7、96.3、110.5下降到2023年12月份的107.9、89.1、96.2。另外,根据中国海关总署的统计月报,2022年1-12月,中国炸药、烟火制品等产品的出口791507万元,累计比去年同期下降2.8%。出口美国的总值为351983万元,同比下降8.1%。

六、发展因素
1、有利因素
(1)分类消费,保障消费群体的燃放安全
分类消费是新修订的国家标准GB10631《烟花爆竹安全与质量》中的一个核心概念,体现了标准的创新与发展,指的是在原标准中将烟花爆竹产品分为14大类和A、B、C、D四级的基础上增加个人燃放类和专业燃放类。个人燃放类是指不需加工安装,普通消费可以燃放的C、D级产品,专业燃放类是指应由取得燃放专业资质人员燃放的A、B级产品和需加工安装的C、D级产品。将产品按消费形式分为个人燃放类和专业燃放类有利于规范烟花爆竹消费领域的燃放秩序,使得消费者在选购产品时能一目了然,及时、正确的辨别和购买适合自己消费的产品。分类消费概念的提出和推广将进-步提高了个人燃放的安全系数,确保了消费者的燃放安全,减少各类燃放安全事故的发生。
(2)环保烟花推动烟花爆竹的技术创新
随着人们环保意识的增强,在一场场绚丽的焰火秀后,社会各界开始越来越关注焰火燃放后那久久不散的滚滚浓烟和刺鼻的气味,政府管理部门也开始着手制定相关并出台相关法律法规以控制和减少焰火燃放带来的环境污染问题。目前,我国无烟/微烟、低污染的环保烟花开发研究已逐步展开,并取得了相当不错的成绩。如:用多硝基可燃物、可燃膜、耐压闭气膜技术替代了传统的硫磺和重金属以及“纸垫压力舱”,保证烟花在点燃的瞬间全部分解燃尽,燃放现场无残渣垃圾;用压缩空气代替了火药,用电磁阀控制压缩空气,弹射烟花,从而使得燃放现场无刺鼻火药味;用海绵钛及其合金粉制作的冷光烟火和以单基粉为主体的无烟烟花广泛应用室内生日、婚礼等庆典活动和舞台焰火。奥运焰火等几大重大活动都在环保方面作了尝试,也取得了一定成效。最终追求的是“零排放”——无残渣垃圾,对人体、环境无害等。
(3)信息技术的提高为烟花安全生产提供充足保障
信息化技术的应用可以显著提高烟花生产的效率和精确度。通过引入先进的生产管理系统,企业可以实现对生产流程的精确控制和优化,减少生产过程中的浪费和误差。同时,利用自动化和智能化的设备,可以大幅度提高生产效率,缩短生产周期,从而满足市场对烟花产品的日益增长的需求。烟花生产过程中涉及到许多易燃易爆的原材料和复杂的工艺,安全风险较高。通过引入信息化技术,企业可以实时监测生产过程中的各项参数,及时发现并处理潜在的安全隐患,有效预防安全事故的发生。此外,信息化技术还可以帮助企业建立完善的安全管理体系,提升员工的安全意识和操作技能,进一步降低安全风险。
2、不利因素
(1)上游原材料价格波动,行业成本控制难度较大
烟花其上游原材料价格受宏观经济及行业供需格局的影响,可能导致生产经营过程中原材料采购价格波动明显。当宏观经济及行业供需格局变化较大时,在基于历史价格签订的在手订单价格未及时传导的情况下,利润空间将受到阶段性挤压,行业成本的控制难度较大。
(2)环保及安全治理要求趋严、企业生产投入加大
当前我国实行严格的水资源管理、节能减排、环境监管政策,增强了对化工企业生产安全的监督及执法力度,对于行业内企业而言,需要具备更高效的工艺设计与生产能力,并加大环保投入,参与环境治理,加强设备检修,提高生产安全性等。严格监管从各方面增加了化工企业的生产成本、管理成本等。
(3)安全问题事关行业发展根本
烟花爆竹产品从生产到消费,最大挑战就是安全问题。生产、储存、运输、流通、燃放等各个环节,一旦发生事故,就会危及人们生命财产安全,也将影响整个烟花爆竹产业发展。目前,浏阳市主要生产九大类烟花产品和四大类爆竹产品,品种多,产量大,且生产场地过于分散。大部分企业仍然沿袭传统的作坊式、劳动密集化生产方式,工艺技术落后,生产条件简陋,设施建设不规范,安全隐患大量存在。
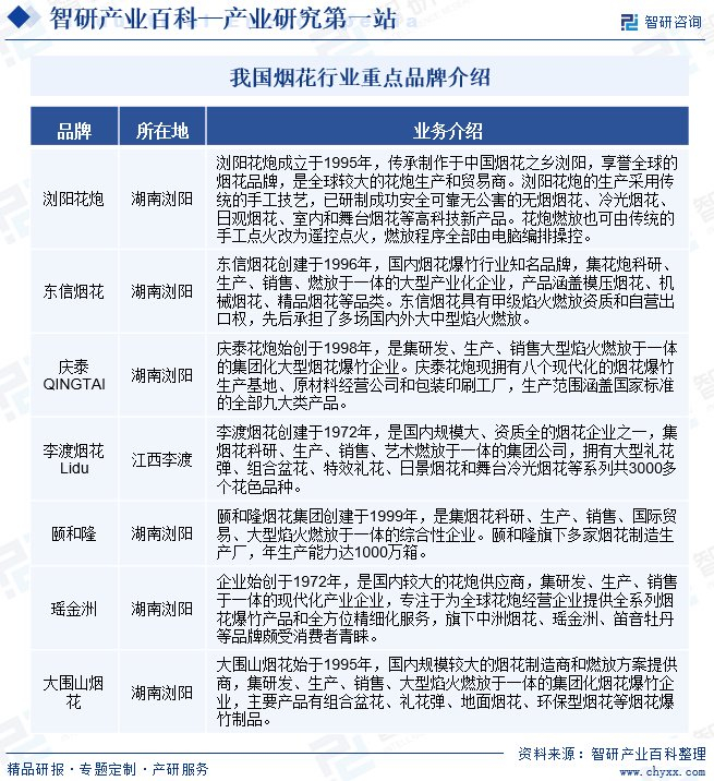
七、竞争格局
“爆竹声中一岁除”“火树银花不夜天”。在大多数人的印象中,烟花爆竹(又称花炮)总与喜庆、传统、传承相关。然而,作为传统高危行业,烟花爆竹从生产、经营、储存、运输、燃放到废弃销毁,全生命周期都具有易燃易爆高危属性,是重大安全风险防范的重点。湖南省、江西省是我国烟花爆竹主产区,湖南浏阳、醴陵和江西上栗、万载4县(市)生产企业数量、产值以及出口量分别占全国的70%、80%、90%以上,在全国烟花爆竹行业中地位重要,影响很大。

注:本文转自智研产业百科平台,如需获取更多行业信息和定制服务,可进入智研咨询搜索查看。
智研产业百科是智研咨询推出的产研工具平台,致力于为您提供全方位的百科式产业信息查询服务。智研咨询践行用信息驱动产业发展的企业使命,完善和丰富企业方法论,依托产业百科平台提升信息价值,持续为行业发展及企业投资决策赋能。烟花产业百科作为烟花产业一站式系统化研究工具,全面归纳了烟花产业知识信息,内容涵盖烟花产业的定义、分类、政策、产业链、竞争格局、发展趋势等,并依靠信息技术建立智能互链的行业知识图谱,为行研从业者及相关投资者提供深入的洞察力和全面的信息。
智研咨询以“用信息驱动产业发展,为企业投资决策赋能”为品牌理念。为企业提供专业的产业咨询服务,主要服务包含精品行研报告、专项定制、月度专题、可研报告、商业计划书、产业规划等。并提供周报/月报/季报/年报等定期报告和定制数据,内容涵盖政策监测、企业动态、行业数据、产品价格变化、投融资概览、市场机遇及风险分析等。
4001102288 欢迎批评指正
All Rights Reserved 新浪公司 版权所有
