摘要:甜菜产业是现代农业的重要标志,在调整农业结构、增加农民收入、拉动地方经济发展方面发挥了积极作用,甜菜目前也是保障我国食糖安全不可或缺的作物。自1906年我国大面积引种糖用甜菜以来,甜菜逐渐成为我国重要的经济作物。近年来我国甜菜的播种面积有所回升,甜菜产量也有所增长。数据显示,2022年中国甜菜产量同比增长13.78%至893.3万吨,但与2020年之前相比仍有所差距。预计未来行业产量仍处于恢复增长状态。

一、定义及分类
甜菜是藜科,甜菜属二年生草本植物,根圆锥至纺锤状,多汁。茎直立,基生叶矩圆形,长叶柄,上面皱缩不平,下面有粗壮凸出的叶脉,全缘或略呈波状,叶柄粗壮,茎生叶互生,较小,花团集,花被裂片条形或狭矩圆形,胞果上部稍肉质。种子双凸镜形,红褐色,5-6月开花,7月结果。甜菜的根部中含有大量使其呈现独特颜色的甜菜红成分,糖分含量很高,富含维生素A以及大量的钾,因其独特的颜色,常被用在料理中,或作为食用色素使用。目前,甜菜栽培已发展出糖用甜菜、叶用甜菜、根用甜菜、饲用甜菜等类型。

二、行业政策
1、主管部门和监管体制
甜菜行业主管部门主要是指农业农村部,其主要负责拟订种植业、畜牧业、渔业、农机机械化、乡镇企业、农垦等农业各产业(以下简称农业)和农村经济发展政策、发展战略、中长期发展规划并指导实施,参与涉农的财税、价格、金融保险、进出口等政策制定,组织起草农业和农村经济的法律法规草案,推进农业依法行政。负责农村改革试验区相关工作等。
中国糖业协会是行业的自律性组织,其以农民增收、企业增效、行业稳定发展为己任,以做好协调、服务工作为宗旨。根据行业发展的实际情况,向国家有关部委提供行业发展意见和建议,协助政府进行宏观调控和决策;积极贯彻国家发展糖业的方针、政策、法令。
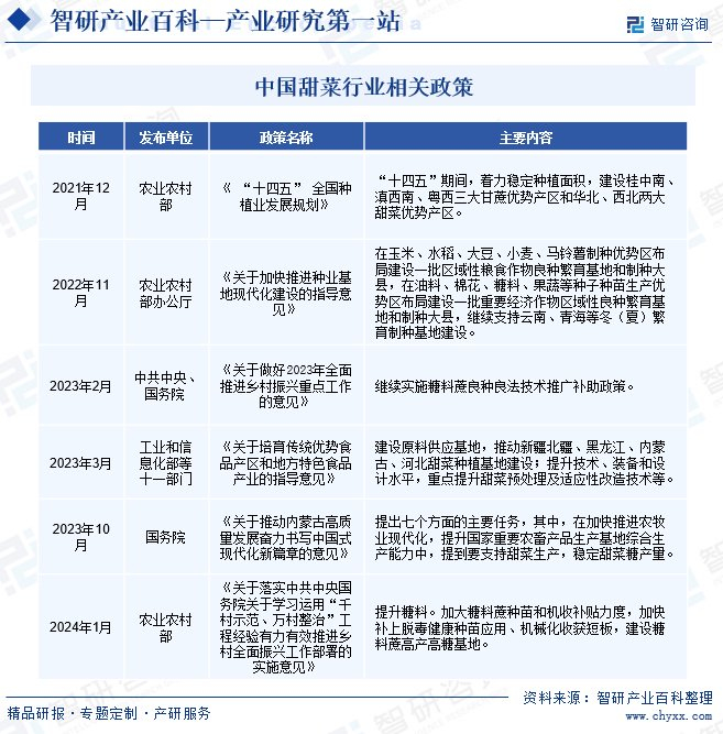
2、行业相关政策
近年来,政府部门支持甜菜生产,为稳定甜菜糖产量制定了系列政策。如2023年3月,工业和信息化部等十一部门发布《关于培育传统优势食品产区和地方特色食品产业的指导意见》,其中提出建设原料供应基地,推动新疆北疆、黑龙江、内蒙古、河北甜菜种植基地建设。2023年10月,国务院发布的《关于推动内蒙古高质量发展奋力书写中国式现代化新篇章的意见》,并提出七个方面的主要任务,其中,在加快推进农牧业现代化,提升国家重要农畜产品生产基地综合生产能力中,提到要支持甜菜生产,稳定甜菜糖产量。随着这些政策的顺利实施,甜菜生产供应将得到保障,有助于满足国内外市场对甜菜的需求,稳定市场价格,推动甜菜产业的健康发展。

三、发展历程
我国甜菜行业最早可追溯到1905年,当时一位叫格拉吐斯的外国人在阿什河畔(黑龙江省南部)修建甜菜糖厂,并于1908年建成投产。直到1915年,由中国人自办的第一座甜菜糖厂才开始投入生产。中华人民共和国成立后,甜菜产业受到党和政府的重视,发展迅速,种植面积由1949年初的约1.59万公顷发展到1959年的约31.6万公顷,年总产量约316.8万吨,年产糖量约24.5万吨。随后1960—1979年间,受政策和自然灾害的影响,我国的农业生产遭到破坏,甜菜行业发展放缓。1978年后,农村推行了家庭联产承包责任制,极大调动了农民的积极性,甜菜行业进入快速发展阶段。但到1998年,我国开始对制糖业进行调整,淘汰落后产能。直到2005年,我国甜菜糖和甘蔗糖的产量结构发生变化,中粮集团、英糖公司和南华集团等国内外知名企业先后进入甜菜制糖业,给整个行业注入了大量资金并带来勃勃生机。2022年随着市场的变化和政策的调整,中国的甜菜播种面积开始回升,达到184.67千公顷,同比增长23.59%。

四、行业壁垒
1、技术壁垒
甜菜种植和加工都需要一定的技术支持。在种植方面,甜菜需要土壤改良、品种选择、病虫害防治等技术;在加工方面,甜菜制糖和其他加工产品需要精细的工艺和先进的技术。这包括甜菜的清洗、切片、压榨、过滤、结晶等过程,每个步骤都需要特定的设备和操作方法。这些技术的学习和掌握需要一定的时间和经验积累,对于新进入者来说可能构成一定的障碍。
2、资金壁垒
甜菜行业资金壁垒较高。一方面,甜菜种植需要大量的初始资金投入,这包括土地租赁或购买、种子、化肥、农药等生产资料的成本。随着种植规模的扩大,所需的资金量也会相应增加。另一方面,甜菜加工和深加工环节同样需要大额的资金投入,加工设备、生产线建设、仓储设施以及技术研发等方面的投入都是巨大的。对于新进入者来说,如果没有足够的资金储备或融资能力,可能会面临资金短缺的问题。
3、渠道壁垒
甜菜行业的销售渠道相对固定和有限,传统的销售渠道包括批发市场、超市、餐饮企业等,这些渠道往往已经被大型供应商或经销商占据,新进入者很难在短期内打破现有的渠道格局。而且,渠道商通常更倾向于与大型、有实力的供应商合作,以确保稳定的货源和利润空间。对于新进入者来说,由于缺乏品牌知名度和市场影响力,很难与渠道商建立稳定的合作关系,从而限制了其销售渠道的拓展。
五、产业链
1、行业产业链分析
从甜菜行业产业链来看,上游是指甜菜的种植,主要包括种子、农药、农用机械、种植技术等。种子作为种植的基础,其品质直接关系到甜菜的生长状况和最终产量;农药的使用,可以帮助农民有效防治病虫害,保护甜菜健康生长;农用机械能大大提高种植效率,减轻农民的劳动强度,从而实现甜菜种植的规模化和集约化;种植技术也是甜菜上游环节的重要组成部分,其应用能够提高甜菜的产量和品质,进而提升整个产业链的效益。下游是指甜菜的主要应用领域,包括制糖、化工、饲料等,下游行业的需求量直接影响甜菜行业的发展。

2、行业领先企业分析
(1)中粮糖业控股股份有限公司
中粮糖业控股股份有限公司是中粮集团食糖业务专业化整合和产业化发展平台,致力于为消费者提供安全、健康、高品质的食糖产品,从事业务包括国内外制糖、食糖进口、港口炼糖、食糖贸易销售以及番茄制品加工。公司于2005年进入番茄酱、甜菜糖加工产业,在国内制糖领域,公司甘蔗糖加工厂及甜菜糖加工厂遍布于广西、云南、新疆等优势原料主产区,年产糖70余万吨。2023年公司持续优化食糖产业链供给结构,不断强化食糖供应链运行效能,推进甜菜产能优化,此外,公司还创新产能布局模式,积极探索番茄与甜菜糖综合加工布局新模式。从企业经营业绩来看,2023年前三季度公司整体业绩保持稳中向好态势,实现营业收入238.73亿元,同比增长22.76%;归母净利润14.41亿元,同比增长89.46%。

(2)新疆冠农股份有限公司
新疆冠农股份有限公司成立于2012年,是一家位于中国新疆的农业综合企业,主要以番茄、棉花、甜菜等农作物的种植、加工和销售为主营业务。其中,甜菜制糖业务主要由全资子公司新疆绿原糖业有限公司展开,公司坐落于我国新疆,有着大面积平坦土地利于机械化、规模化、科学化农业生产,为公司甜菜原料供应奠定坚实的基础。近年来,公司在继承中创新、在创新中发展,推动装备升级,挖掘新动能优势,提升制糖生产自动化水平,目前已具备日处理甜菜5000吨、年产白砂糖5万吨的制糖能力。2023年公司持续加大原料订单签订力度,甜菜原料订单量较上年增长,为甜菜制糖业务发展奠定基础。从企业经营业绩来看,2023年前三季度,公司实现营业收入33.89亿元,同比增长83.67%;归母净利润为6.25亿元,同比增长136.53%。

六、行业现状
甜菜产业是现代农业的重要标志,在调整农业结构、增加农民收入、拉动地方经济发展方面发挥了积极作用,甜菜目前也是保障我国食糖安全不可或缺的作物。自1906年我国大面积引种糖用甜菜以来,甜菜逐渐成为我国重要的经济作物。近年来我国甜菜的播种面积有所回升,甜菜产量也有所增长。数据显示,2022年中国甜菜产量同比增长13.78%至893.3万吨,但与2020年之前相比仍有所差距。预计未来行业产量仍处于恢复增长状态。

注:本文转自智研产业百科平台,如需获取更多行业信息和定制服务,可进入智研咨询搜索查看。
智研产业百科是智研咨询推出的产研工具平台,致力于为您提供全方位的百科式产业信息查询服务。智研咨询践行用信息驱动产业发展的企业使命,完善和丰富企业方法论,依托产业百科平台提升信息价值,持续为行业发展及企业投资决策赋能。甜菜产业百科作为甜菜产业一站式系统化研究工具,全面归纳了甜菜产业知识信息,内容涵盖甜菜产业的定义、分类、政策、产业链、竞争格局、发展趋势等,并依靠信息技术建立智能互链的行业知识图谱,为行研从业者及相关投资者提供深入的洞察力和全面的信息。
智研咨询以“用信息驱动产业发展,为企业投资决策赋能”为品牌理念。为企业提供专业的产业咨询服务,主要服务包含精品行研报告、专项定制、月度专题、可研报告、商业计划书、产业规划等。并提供周报/月报/季报/年报等定期报告和定制数据,内容涵盖政策监测、企业动态、行业数据、产品价格变化、投融资概览、市场机遇及风险分析等。
4001102288 欢迎批评指正
All Rights Reserved 新浪公司 版权所有
