摘要:目前,核技术应用在发达国家已形成较为庞大的产业链,已广泛应用于工业、农业、生物、医疗健康、食品安全、环境保护、资源勘探和公众安全等领域。虽然中国辐照技术发展起步较晚,但是发展迅速。90年代以来,中国已成为辐照加工服务发展最为迅速的国家之一。据统计,2018年中国同位素与辐射技术行业年产值已达到近3000亿元的规模,涉及20多个行业领域,总体呈现快速增长态势,2023年中国同位素与辐射技术行业年产值约为6863.3亿元。目前,中国辐照技术成为当前经济环境下新的增长热点,中国民用核技术产业正在步入快速发展期。

一、定义及分类
辐照加工是利用电子加速器(0.2MeV-10MeV)产生的电子线(β射线)或放射性同位素(Cs-137或Co-60)产生的γ射线,对食品、农产品、药品等进行辐射照射,射线使微生物细胞发生电离等效应而死亡,达到灭菌、保鲜、延长食用期的目的;或对工业产品进行辐射照射,使被辐照物质的物理性能和化学组成发生变化,达到改良产品性能的目的。整个过程能耗低、无残留物、无环保问题,是清洁的加工技术。
辐照加工主要可以分为食品辐照加工、医疗器械灭菌、材料改性、环境治理、放射性废物处理等。这些分类反映了辐照加工在不同领域的广泛应用,以及其在食品安全、医疗卫生、材料科学、环境保护等方面的重要作用。

二、行业政策
1、主管部门及监管体制
根据国家质量监督检验检疫总局、国家标准化管理委员会发布的《国民经济行业分类》(GB/T4754-2017),辐照加工技术服务行业归属于“其他制造业(C41)”大类之“核辐射加工业(C4120)”。根据中国证监会发布的《上市公司行业分类指引》(2012年修订),辐照加工技术服务行业归属于“其他制造业”,行业代码为C41。根据发改委《产业结构调整指导目录(2019年本)》,辐照加工行业属于“第一类鼓励类”之“六、核能”中的“6、同位素、加速器及辐照应用技术开发”。
辐照加工行业的主要监督管理部门为生态环境部,国家卫生健康委员会、国家市场监督管理总局等部门负责医疗保健产品生产的监督管理工作,以及医疗保健产品、食品辐照灭菌的有关标准、目录和检验方法的制定。行业的自律性组织为中国同位素与辐射行业协会,协会由行业内从事生产、制造、供应的企业以及大学、研究机构和终端用户组成。

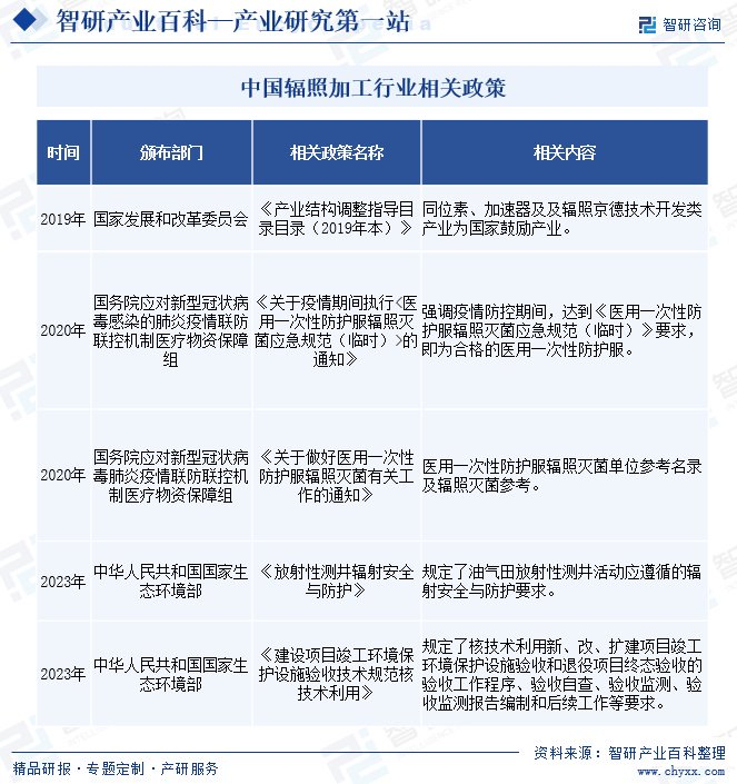
2、相关政策
中国已将核技术产业确定为战略性新兴产业,从国家战略高度予以大力支持,推进产业快速发展。随着国家对人民生活水平提高的日益重视和人民对美好生活向往的日益期盼以及人民对生活品质提升的日益追求,医疗、药品、食品等灭菌市场需求也在提升,而辐照加工行业作为健康服务企业,使命是“为人类健康提供安全保障”,良好的政策环境为行业的发展提供了前提条件。

三、发展历程
辐照加工行业的起源于1943年美国麻省理工学院为美国军方从事“射线对汉堡包处理”的研究。20世纪50年代,人们发现聚乙烯经过辐照交联可以提高其性能后,辐照作为高分子材料改性的方法受到了广泛关注。经过几十年的发展,应用领域不断扩大,行业不断发展壮大,辐照加工为推动产业升级、提升产品质量和保障公共安全发挥了重要作用。辐照加工行业发展历程具体如下:

四、行业壁垒
辐照灭菌技术是辐照技术应用的主要内容,也是一种工业化消毒灭菌手段。随着辐照应用市场的拓展,应用领域的进一步扩大,中国辐照加工用加速器装备制造进入高速发展期,逐步成为辐照加工领域的主流装备。中国辐照加工行业壁垒主要体现在技术、资金、客户资源、资质、质量控制等方面。

五、产业链
1、行业产业链分析
辐照加工产业链上游主要是钴源供应商和电子加速器供应商,中游主要是同位素辐照加工站和电子加速器辐照加工站,下游主要是辐照加工的服务对象。
产业链上游中核集团制备的钴60占据钴源供应70%的市场份额,其余30%市场由加拿大、俄罗斯等国企业占据;电子加速器方面,85%电子辐照加速器为中广核等国产企业供应,另有约15%为进口设备。
产业链中游的辐照加工站服务根据辐照所需剂量不同,不同产品收费差异较大;一般食品收费在600-1500元/吨,中成药收费在1000-1500元/吨;若辐照加工站资本回收期为5年,每年需辐照加工产品6500吨,资本回收期若为10年,每年需辐照加工4300吨。
产业链下游的服务对象主体为产品需进行辐照加工的各类生产商及服务商,主要包括食品制造商、中成药制造商、医疗器械制造商等,总体来说,中国食品、中成药、医疗器械的辐照加工渗透率均较低。受下游需求驱动,未来中成药、医疗器械的渗透率有望快速增长。

2、行业领先企业分析
中金辐照股份有限公司是中国最早将辐照技术进行工业化应用的企业之一,经过多年的发展,在辐照装置的应用技术、辐照自控系统与信息化技术、产品灭菌的开发和控制技术等方面形成了多项核心技术。目前,中金辐照已成为中国辐照加工行业的领军企业之一,形成包括深圳、上海、天津、青岛、武汉、成都和重庆等多地的全国性布局,拥有11座大型辐照装置,是中国钴源活度最高、网点布局最完善、覆盖面最广的专业化辐照灭菌企业,“中金辐照”、“金鹏源”已发展成为业内知名的品牌。2022年中金辐照营业总收入3.37亿元,其中:辐照技术服务收入3.11亿元,占92.23%;2023年上半年,中金辐照营业总收入1.70亿元,其中:辐照技术服务收入1.56亿元,占91.86%。

注:本文转自智研产业百科平台,如需获取更多行业信息和定制服务,可进入智研咨询搜索查看。
智研产业百科是智研咨询推出的产研工具平台,致力于为您提供全方位的百科式产业信息查询服务。智研咨询践行用信息驱动产业发展的企业使命,完善和丰富企业方法论,依托产业百科平台提升信息价值,持续为行业发展及企业投资决策赋能。辐照加工产业百科作为辐照加工产业一站式系统化研究工具,全面归纳了辐照加工产业知识信息,内容涵盖辐照加工产业的定义、分类、政策、产业链、竞争格局、发展趋势等,并依靠信息技术建立智能互链的行业知识图谱,为行研从业者及相关投资者提供深入的洞察力和全面的信息。
智研咨询以“用信息驱动产业发展,为企业投资决策赋能”为品牌理念。为企业提供专业的产业咨询服务,主要服务包含精品行研报告、专项定制、月度专题、可研报告、商业计划书、产业规划等。并提供周报/月报/季报/年报等定期报告和定制数据,内容涵盖政策监测、企业动态、行业数据、产品价格变化、投融资概览、市场机遇及风险分析等。
4001102288 欢迎批评指正
All Rights Reserved 新浪公司 版权所有
