摘要:受益于政策扶持、行业不断开放,中国临床检验服务行业已逐渐发展壮大,现已成为医疗服务领域不可忽视的力量。中国临床检测行业市场规模由2017年的3528亿元增长至2021年的5424亿元,复合年增长率为11.4%,2023年中国临床检测行业市场规模约为8964亿元。

一、定义及分类
临床检验服务通常指的是医疗机构或实验室提供的一系列检验项目,旨在评估患者的健康状况、诊断疾病、监测治疗效果或预测疾病进展。这些服务通过对生物样本(例如血液、尿液、组织等)的分析来获取信息,并将结果提供给临床医生或其他医疗专业人员,以帮助他们做出诊断和治疗决策。
临床检验服务按照检测项目的类型可以分为生化检验、免疫学检验、血液学检验、分子诊断检验、微生物学检验;按照检测对象可以分为体液检验、组织检验、分泌物检验;按照检验目的可以分为诊断性检验、监测性检验、筛查性检验;按照实验室性质可以分为临床医院实验室、私立实验室、大型专业实验室。

二、行业政策
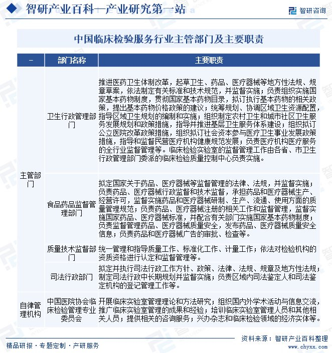
1、主管部门及主要职责
国内临床检验服务行业受政府主管部门的严格监管,卫生行政管理部门、食品药品监督管理部门、质量技术监督部门等在各自职责范围内对从事临床检验服务行业的公司实施监督管理。此外,医疗机构从事独立的第三方司法鉴定业务,还需获得司法行政部门的批准及监督。中国医院协会临床检验管理专业委员会等行业协会是临床检验服务行业的自律性组织。

2、相关政策
(1)国家层面相关政策
党和政府历来高度重视中国临床检验服务行业质量及安全管理工作,近年来,国家制定了一系列法律法规,明确了临床检验服务行的管理要求和标准,为行业提供了法律依据和保障,相关政策的颁布为行业发展提供了良好的环境。

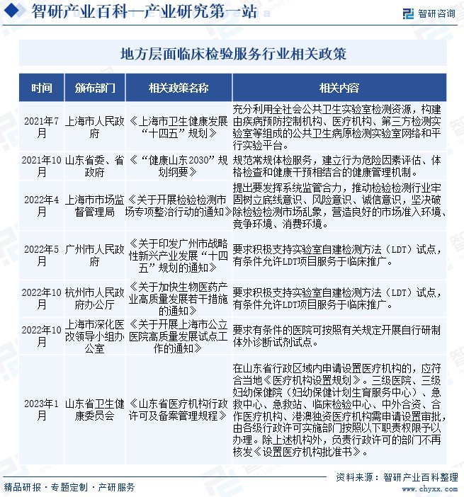
(2)地方层面相关政策
转化医学和个体医学成为现代医学发展的新动力,发展临床实验室是必经之路。全国各地方政府及相关部门响应国家号召,相继出台一系列相关政策,为临床检验服务行业健康发展保驾护航。同时,全国各省级卫生健康行政部门也在行动期间不断总结经验,进一步巩固全行业质量安全意识和“以病人为中心”服务理念,增强各方参与医疗质量安全管理的意愿。

三、发展历程
在整个发展历程中,中国的临床检验服务行业经历了从无到有、从小到大、从粗放到精细的发展过程,为中国医疗卫生事业的进步和人民健康水平的提升做出了重要贡献。随着医疗卫生事业的不断发展和科技的进步,相信中国的临床检验服务行业将迎来更加美好的未来。

四、行业壁垒
中国临床检验服务市场的新入行者仍面临重大的准入壁垒,这些壁垒可能对新进入者或竞争者构成挑战,限制了市场的进入或增加了运营成本。此外,中国临床检验服务行业面临质量控制、技术及专业人才等壁垒。

五、产业链
1、行业产业链分析
临床检验服务行业产业链上游行业为医疗器械、生物诊断试剂、耗材等制造业。先进性、稳定性、精确性的专业检验仪器对临床检验服务行业服务质量及效率有直接的影响,临床检验服务行业对其有一定的依赖。体外诊断试剂生产行业与临床检验服务行业之间具有较强的关联性,主要体现在体外诊断试剂等产品的技术更新和升级,使医学诊断服务项目的精度、种类及数量增加。大部分临床检验服务相关连锁企业会与生物梅里埃法国股份有限公司、西门子医疗、罗氏诊断产品(上海)有限公司、贝克曼库尔特国际贸易(上海)有限公司等上游供应商结成战略合作关系。
临床检验服务行业位于中游,国内临床检验服务连锁企业包括广州金域、杭州艾迪康、迪安诊断、康圣环球、高新达安等。相关连锁企业具有较强的规模效应、较高的质量标准以及成本控制能力,比现存的单体实验室更具竞争力。目前部分连锁企业在竞争较为激烈的区域内达成共识,统一定价,以防陷入恶性竞争。
行业产业链下游客户主要是医院、基层卫生医疗机构以及体检中心等,覆盖面较广。随着新医改政策的逐步落实,以及医疗卫生机构自身不断发展,对新型管理理念和运营模式的接受能力越来越强,使临床检验服务外包更容易得到认可与接受,从而有利于整个产业链的持续快速发展。

注:本文转自智研产业百科平台,如需获取更多行业信息和定制服务,可进入智研咨询搜索查看。
智研产业百科是智研咨询推出的产研工具平台,致力于为您提供全方位的百科式产业信息查询服务。智研咨询践行用信息驱动产业发展的企业使命,完善和丰富企业方法论,依托产业百科平台提升信息价值,持续为行业发展及企业投资决策赋能。临床检验服务产业百科作为临床检验服务产业一站式系统化研究工具,全面归纳了临床检验服务产业知识信息,内容涵盖临床检验服务产业的定义、分类、政策、产业链、竞争格局、发展趋势等,并依靠信息技术建立智能互链的行业知识图谱,为行研从业者及相关投资者提供深入的洞察力和全面的信息。
智研咨询以“用信息驱动产业发展,为企业投资决策赋能”为品牌理念。为企业提供专业的产业咨询服务,主要服务包含精品行研报告、专项定制、月度专题、可研报告、商业计划书、产业规划等。并提供周报/月报/季报/年报等定期报告和定制数据,内容涵盖政策监测、企业动态、行业数据、产品价格变化、投融资概览、市场机遇及风险分析等。
4001102288 欢迎批评指正
All Rights Reserved 新浪公司 版权所有
