摘要:随着分子塑料材料在全球市场上的应用越来越广泛,产业链体系日渐完善,全球高分子塑料市场规模不断攀升。2023年全球高分子塑料市场规模从2019年的6089亿美元增长至8412亿美元。中国是全球最大的高分子塑料生产国和消费国之一,高分子塑料市场在全球占有重要的地位。随着中国经济的不断发展和技术水平的加快提高,中国高分子塑料行业市场规模保持增长。

一、定义及分类
功能高分子塑料是指具有特定功能或性能的高分子材料。它们通常被设计用于特定的应用,以满足特定的需求。功能高分子塑料按性能可以分为耐热性高分子塑料、耐腐蚀性高分子塑料、高强度高分子塑料、电绝缘性高分子塑料、生物相容性高分子塑料;按用途可以分为医疗用高分子塑料、工程塑料、电绝缘塑料、包装用高分子塑料;按化学结构可以分为聚烯烃类、聚酯类、聚醚类、聚酰胺类。

二、行业政策
1、主管部门及监管体制
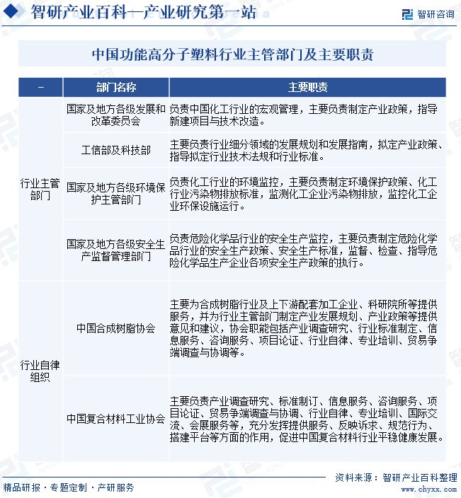
功能高分子塑料行业的行政主管部门包括国家及地方各级发改委、工信部、科技部、环境保护部门、安全生产监督管理部门。

2、相关政策
高分子材料塑料作为一种重要的材料,在医疗器械、医用包装材料、药品包装和输液器材等方面有着重要的应用。国家及相关部门非常重视行业的发展,近年来不断出台相关政策,推动高分子材料塑料行业健康发展。

三、发展历程
中国功能高分子塑料行业经历了持续发展的历程,从起步阶段到如今成为全球功能高分子塑料生产和应用的重要参与者。中国功能高分子塑料行业发展主要经历了起步阶段(20世纪80年代初)探索阶段、(20世纪80年代末至90年代初)建设发展阶段、(90年代至21世纪初)蓬勃发展阶段、(21世纪初至今)创新发展阶段四个阶段。

四、行业壁垒
功能高分子塑料行业是一个技术密集型和资本密集型的领域,技术、人才、资金、技术和工艺等壁垒阻碍着新企业的进入。中国功能高分子塑料行业主要壁垒具体如下:

五、产业链
1、行业产业链分析
功能高分子塑料行业的产业链上游主要包括原材料聚合物原料(聚乙烯、聚丙烯、聚醚醚酮、聚酰亚胺、聚苯硫醚)、增强材料(碳纤维、玻璃纤维芳纶)、填充剂、添加剂(稳定剂、增塑剂、)等。这些原料和添加剂的生产环节对功能高分子塑料的质量、性能、成本等方面起着决定性的作用。产业链上游的发展和技术进步,直接影响着整个功能高分子塑料行业的发展水平和竞争力。
功能高分子塑料行业的产业链应用广泛,主要包括汽车工业(汽车零部件、电动车领域)、电子和电气工业(电子器件、电线电缆)、医疗器械和生物医药(医疗设备、医用包装)、建筑和家居(建筑材料、家居用品)、化工和环保(化工容器、环保工程)、运动器材(户外用品、体育器材)、食品包装、塑料容器、其他。行业产业链下游行业技术创新和需求增长推动着功能高分子塑料行业的发展。

2、行业领先企业分析
吉林省中研高分子材料股份有限公司是一家专注于聚醚醚酮(PEEK)研发、生产及销售的高新技术企业。PEEK属于特种工程塑料的一种。特种工程塑料是20世纪60年代后期发展起来的一类高分子新材料。中研股份在PEEK合成、提纯、复合增强的理论和技术方面实现了多项创新和突破,掌握了包括关键原料选择、关键过程控制、关键设备设计、关键工艺优化、关键指标监测的全流程全国产化PEEK生产能力。据企业公告数据显示,2023年中研股份营业收入为2.92亿元,营业成本为1.77亿元,毛利率为39.38%;2024年一季度中研股份营业收入为0.39亿元,营业成本为0.22亿元,毛利为率43.59%。

注:本文转自智研产业百科平台,如需获取更多行业信息和定制服务,可进入智研咨询搜索查看。
智研产业百科是智研咨询推出的产研工具平台,致力于为您提供全方位的百科式产业信息查询服务。智研咨询践行用信息驱动产业发展的企业使命,完善和丰富企业方法论,依托产业百科平台提升信息价值,持续为行业发展及企业投资决策赋能。功能高分子塑料产业百科作为功能高分子塑料产业一站式系统化研究工具,全面归纳了功能高分子塑料产业知识信息,内容涵盖功能高分子塑料产业的定义、分类、政策、产业链、竞争格局、发展趋势等,并依靠信息技术建立智能互链的行业知识图谱,为行研从业者及相关投资者提供深入的洞察力和全面的信息。
智研咨询以“用信息驱动产业发展,为企业投资决策赋能”为品牌理念。为企业提供专业的产业咨询服务,主要服务包含精品行研报告、专项定制、月度专题、可研报告、商业计划书、产业规划等。并提供周报/月报/季报/年报等定期报告和定制数据,内容涵盖政策监测、企业动态、行业数据、产品价格变化、投融资概览、市场机遇及风险分析等。
4001102288 欢迎批评指正
All Rights Reserved 新浪公司 版权所有
