摘要:随着经济的发展,人们日益重视口腔的健康和美观,带动了假牙行业的发展。近年来,中国假牙行业取得了较快的发展,产品的质量、生产技术等不断提高,市场规模不断扩大。2023年中国假牙市场规模从2016年的57.9亿元增长至116.69亿元。

一、定义及分类
义齿,医学上对上、下颌牙部分或全部牙齿缺失后制作的修复体的总称,即常说的“假牙”,可分为活动义齿、固定义齿和种植体。假牙(义齿)根据使用范围可以分为全口假牙、部分假牙;按照固定方式可以分为固定假牙、可摘式假牙;按照制作材料可以分为金属基假牙、全陶瓷假牙、树脂假牙;按照制作工艺可以分为传统制作假牙、数字化制作假牙。

二、行业政策
1、主管部门及职责
根据证监会公布的《上市公司行业分类指引(2012年修订)》,假牙(义齿)行业为“C35专用设备制造业”;根据《国民经济行业分类》(GB/T4754-2017),假牙(义齿)所属子行业为“C35专用设备制造业”中的“C3582口腔科用设备及器具制造”。
中国药品和医疗器械的行业主管部门为国家发展和改革委员会、国家卫生健康委员会、国家市场监督管理总局及其下属的国家药品监督管理局;自律组织为中国医疗器械行业协会及中华口腔医学会。

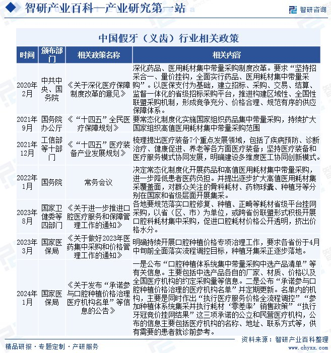
2、相关政策
随着生活水平的提高和人口老龄化程度的加深,国内越来越多的患者清楚了解到口腔种植牙有效治疗的重要性,因此,假牙(义齿)逐渐受到更多人的关注和需求。国家及相关部门不断出台、调整相关政策,为假牙(义齿)行业发展提供了良好的环境。

三、发展历程
中国假牙(义齿)的发展历程经历了从古代简单制作到现代技术应用的漫长过程,目前已经取得了显著的进步,能够满足不同患者的需求,并且在国际上也取得了一定的地位和影响。中国假牙(义齿)的发展历程经历了从古代简单制作到现代技术应用的漫长过程,大致分为古代阶段、近代引进阶段、民国时期的发展阶段、新中国成立后阶段、改革开放后的快速发展阶段、数字化技术应用共六个阶段。

四、行业壁垒
1、技术及人才壁垒
假牙(义齿)是多学科交叉的行业,产品销售的同时需要为客户提供产品加工、设计、应用等全方面的培训,这需要公司拥有口腔医学、材料学、图像处理、自动化控制、精密加工等多种学科的人才和技术,具有较高的技术及人才壁垒。
氧化锆义齿材料行业内公司需具备较高的技术研发能力,掌握从氧化锆粉体成形、精密加工等多项生产技术,并需拥有氧化锆陶瓷及相关耗材、口腔数字化设备及配件、口腔科牙齿的种植及修复等知识产权以增强企业竞争力。
同时,技术人员的培养是一个积累的过程,产品生产加工时还需要控制材料配方,了解不同材料的性能,掌握烧结和铸造技术,了解不同生产工艺对材料的形变、颜色、性能的影响等,因此企业很难在短时间内迅速培养所需要的人才队伍。随着数字化技术的发展,技师还需要了解计算机辅助设计,通过影像处理进行修复方案的设计;还需要了解计算机辅助加工,调整机器参数和性能,从而保证加工产品能够顺利实现设计的方案。
2、业务资格及市场准入壁垒
医疗器械行业属于受国家重点监管的行业,医疗器械的使用会直接影响到病人的健康和生命安全,因此中国对该行业实行严格的准入管理体系,分别在产品准入、生产准入和经营准入这三个层面设置了较高的监管门槛。医疗器械生产企业必须取得《医疗器械生产许可证》,并获得生产产品所需的中华人民共和国《医疗器械注册证》。医疗器械从实验室开发到产品上市的整个过程,需经过多个阶段的严格审核,产品的注册审批时间长,新进入者所研发的新产品能否上市销售存在一定的不确定性。
根据《医疗器械分类规则》,假牙(义齿)材料氧化锆瓷块属于《医疗器械分类目录》中6863-7金属、陶瓷类义齿材料,管理类别为第二类。从事第二类医疗器械生产的企业应具有与生产要求相适应的生产设备、场地和环境,其生产、质量和技术负责人需要具备合格的专业能力。在医疗器械注册方面,申请二类医疗器械注册的企业需要提供产品技术报告、安全风险分析报告、产品性能自测报告、临床试验资料以及医疗器械检测机构出具的产品注册检测报告等资料,在产品试制、注册检验、临床试验、注册申报等环节有更为严格的标准和管理规定。
国家药品监督管理局组织制定的《医疗器械生产质量管理规范定制式义齿现场检查指导原则》,对义齿生产企业在人员机构、厂房设施、设备、设计开发、采购、生产管理、质量控制、销售和售后服务等方面均作出了质量管理体系核查标准,该指导原则颁布实施后,对义齿行业的生产质量管理做了标准的规范指引及核查要求,对生产不规范、存在质量隐患的义齿生产企业,提高了行业的准入门槛。
因此,假牙(义齿)行业具有较高的市场准入壁垒,新进入者很难在短期内取得完善的生产、经营许可以及相关医疗器械产品注册证。
3、声誉及品牌知名度
假牙(义齿)生产行业主要面向义齿技工所、医院、口腔诊所等客户,单个客户需求量小,客户数量众多、分布广,且面临全球化竞争。强有力品牌影响力、稳定优质的客户资源可以新增产能的消化提供强有力支撑。
鉴于氧化锆义齿产品质量存在很大差异,口腔医疗材料提供商的声誉是产业链下游消费者选择其口腔医疗服务提供商时的重要考虑因素。核心技术、质量稳定性、持续稳定供货能力、技术支持保障服务等方面的综合实力是否可以获得国内外下游消费者的认可,成为行业进入的重要门槛。一旦义齿材料提供商建立客户基础及声誉,便建立了较高的准入门槛,而进入行业较晚的竞争者没有先发优势、产品没有较高的认可度,业务开拓相对困难。
五、产业链
1、行业产业链分析
假牙(义齿)行业产业链上游原材料包括树脂、金属合金、陶瓷、钛合金、氧化锆等,这些原材料的质量和供应稳定性对于义齿制作的质量和效率具有重要影响。假牙(义齿)设计和制造位于产业链中游,是产业链的核心环节之一,在这个环节中,专业的义齿设计师根据患者的口腔情况和医生的建议,使用CAD/CAM技术等工具进行设计,然后利用各种材料和设备进行制造,生产出符合患者需求的义齿产品。行业下游主要应用于提供义齿服务的地方,主要包括医疗机构和牙科诊所,医疗机构包括公立综合医院口腔科、公立口腔专科医院、民营口腔医院及连锁机构等,终端是牙科患者和消费者。

2、行业领先企业分析
(1)爱迪特(秦皇岛)科技股份有限公司
爱迪特专注于口腔修复材料及口腔数字化设备研发,自成立伊始就秉持着创新驱动发展的理念,着力通过技术研发推出符合市场需求的产品、提升产品竞争力,以期实现国产替代和拓展国际市场。爱迪特是国内最早将氧化锆材料应用于齿科修复领域的公司之一,大大提升了齿科修复材料的美观程度、物理性能。
据企业公告数据显示,2019年至2023年上半年爱迪特营业收入分别为2.99亿元、3.62亿元、5.45亿元、6.03亿元、3.54亿元;净利润分别为0.48亿元、0.44亿元、0.55亿元、1.16亿元、0.63亿元。

爱迪特是口腔修复材料及口腔数字化设备提供商,为义齿技工所和口腔医疗门诊、口腔医院等口腔医疗服务机构提供一站式数字化口腔综合服务,由口腔修复材料、口腔数字化设备两大类产品组成。
按产品类型,爱迪特的主营业务可划分为口腔修复材料、口腔数字化设备及其他产品及服务。2023年上半年,爱迪特的口腔修复材料的产品收入为2.48亿元,占主营业务收入的69.99%。其中,氧化锆瓷块的产品收入为2.09亿元,占主营业务收入的59.07%。

注:本文转自智研产业百科平台,如需获取更多行业信息和定制服务,可进入智研咨询搜索查看。
智研产业百科是智研咨询推出的产研工具平台,致力于为您提供全方位的百科式产业信息查询服务。智研咨询践行用信息驱动产业发展的企业使命,完善和丰富企业方法论,依托产业百科平台提升信息价值,持续为行业发展及企业投资决策赋能。假牙(义齿)产业百科作为假牙(义齿)产业一站式系统化研究工具,全面归纳了假牙(义齿)产业知识信息,内容涵盖假牙(义齿)产业的定义、分类、政策、产业链、竞争格局、发展趋势等,并依靠信息技术建立智能互链的行业知识图谱,为行研从业者及相关投资者提供深入的洞察力和全面的信息。
智研咨询以“用信息驱动产业发展,为企业投资决策赋能”为品牌理念。为企业提供专业的产业咨询服务,主要服务包含精品行研报告、专项定制、月度专题、可研报告、商业计划书、产业规划等。并提供周报/月报/季报/年报等定期报告和定制数据,内容涵盖政策监测、企业动态、行业数据、产品价格变化、投融资概览、市场机遇及风险分析等。
4001102288 欢迎批评指正
All Rights Reserved 新浪公司 版权所有
