摘要:随着钛材料应用领域的不断拓展,尤其是在航空、航天、医疗等领域,对高性能钛材料的需求日益迫切。根据统计数据,2020年全球钛合金市场规模达到了223亿美元,2023年增至272亿美元。在高端钛材及钛合金市场,我国已经形成了较为稳固的双寡头竞争格局。以宝钛股份和西部超导为代表的两大龙头企业未来,我国钛合金行业产业结构将加速升级、生产过程将全面应用绿色环保公益、钛合金产品下游应用领域将不断拓展。

一、定义及分类
钛合金指的是多种用钛与其他金属制成的合金金属。钛是20世纪50年代发展起来的一种重要的结构金属,钛合金强度高、耐蚀性好、耐热性高。钛合金在潮湿的大气和海水介质中工作,其抗蚀性远优于不锈钢;对点蚀、酸蚀、应力腐蚀的抵抗力特别强;对碱、氯化物、氯的有机物品、硝酸、硫酸等有优良的抗腐蚀能力。但钛对具有还原性氧及铬盐介质的抗蚀性差。钛合金在低温和超低温下,仍能保持其力学性能。钛合金主要分为α合金、(α+β)合金、β合金以及新钛合金等。

二、商业模式
1、采购模式
钛合金生产企业采购的主要原材料包括海绵钛、中间合金等。钛合金生产企业根据客户订单及生产计划采用持续分批量的形式向供应商采购。具体采购流程上,企业生产制造中心等需求部门提出采购需求,采购部汇总并制定采购计划。采购部根据年度审核确定的合格供应商名录进行询价,综合比较供应商的质量、价格、发货速度等因素,择优选取供应商,经审批后,钛合金生产加工企业与其签订合同进行采购。
2、生产模式
钛合金生产企业生产模式主要采取“以销定产+合理库存”的生产模式。钛合金生产企业生产、技术、质量等管理部门根据销售合同的具体要求,制定切合实际的生产计划和产品工艺标准,并通过完备的质量管控体系组织生产,满足客户产品要求;同时,根据市场营销变化保持合理数量的现货库存,以备迅速响应客户需求,满足市场需要。
3、销售模式
钛合金生产企业产品主要采用直接销售的模式。钛合金生产企业要建立较为完善的多渠道、市场化的营销网络体系,在产品营销过程中,着重做好分析研究,根据客户的需求不断调整和变化销售策略,满足不同结构层次的客户对产品质量和服务质量的差异化需求,增强市场竞争力,同时注重强强联合,积极与战略重点客户建立长期战略合作关系,签订长期框架协议(合同),巩固和提升市场占有率。
三、行业政策
1、主管部门及监管体制
钛合金行业主管部门主要为国家发展和改革委员会、工业和信息化部、国防科工局等。国家发改委主要负责钛合金产业政策的研究制定、钛合金行业的管理与规划等,拟订并组织实施国民经济和社会发展战略和中长期规划,承担规划重大建设项目和生产力布局的责任,推进经济结构战略性调整等。工信部主要负责提出新型工业化发展战略和政策,协调解决新型工业化进程中的重大问题,拟订并组织实施工业、通信业、信息化的发展规划,推进产业结构战略性调整和优化升级,推进信息化和工业化融合等。国防科工局负责管理国防科技工业的行政管理机关,负责核、航天、航空、船舶及兵器、电子等领域武器装备科研生产重大事项的组织协调和军工核心能力建设。组织管理国防科技工业领域的政府间国际交流与合作,组织协调和监督管理军品出口工作等。
钛合金行业自律组织主要为中国有色金属工业协会钛锆铪分会等。中国有色金属工业协会钛锆铪分会主要负责参与拟定行业发展规划和产业政策,接受协会和政府部门的委托,参与制定钛合金行业的发展规划、产业政策等前期性工作,为行业的健康发展提供指导。收集、整理、分析、发布国内外钛合金市场、经营、生产、科研、新产品开发等信息,为会员单位提供及时、准确的市场动态和行业信息。参与制定、修订钛矿行业的有关技术、经济管理等的标准和规范,并组织、督促会员贯彻实施。
2、相关政策
近年来,我国政府推出许多相关政策促进钛合金行业的发展,如《重点新材料首批次应用示范指导目录(2024年版)》将钛合金棒丝材、注射成型钛合金、精密钛合金铸件、航空航天用钛铝金属间化合物锻件等钛合金材料列为先进基础材料。这一政策将激励钛合金企业投入更多资源进行技术研发和创新,以满足先进基础材料的高标准和高要求。随着技术水平的提升,钛合金材料的性能将得到进一步优化,应用领域也将进一步扩大。钛合金棒丝材、注射成型钛合金、精密钛合金铸件、航空航天用钛铝金属间化合物锻件等钛合金材料被列为先进基础材料将提高钛合金行业的市场地位,使钛合金材料在市场上更具竞争力。同时,这也将鼓励企业提高产品质量和服务水平,以满足市场对高品质钛合金材料的需求。

四、行业壁垒
1、资质壁垒
我国高端钛合金产品主要应用于军用航空航天、舰船及兵器等武器装备领域,而我国对武器装备的科研生产有着严格的资质管理规定,通常相关企业需在取得军工行业关键资质后才可从事相关军品业务。军工行业关键资质的申请要求高、审核时间长,一般企业取得难度较大。行业外的其他企业要进入本行业需要满足相关法规对其产品质量、技术积累、保密制度、公司治理等方面的要求,因此行业具有较高的资质壁垒。
2、技术壁垒
钛合金的冶炼过程需要在极高温度下进行,并且要求极高的纯度和均匀性。这就要求企业必须掌握先进的电弧炉、真空自耗炉等冶炼技术,以及精确的温度控制和杂质去除技术。同时,钛合金常用的制备方法之一是粉末冶金法,该方法需要高纯度的钛粉和精确的压制、烧结工艺。这就要求企业必须具备先进的钛粉制备技术和粉末冶金设备,以及对粉末流动性、压制密度、烧结温度等参数的精确控制能力。加之钛合金的加工难度较大,需要特殊的加工设备和技术。例如,钛合金的切削加工需要使用高速切削工具和冷却液,以减小刀具磨损和提高加工效率。此外,钛合金的锻造、轧制、挤压等塑性加工也需要特殊的设备和工艺参数。总之,钛合金行业的技术壁垒较高,行业新进入者需要具备全面的技术能力才能在市场中立足。
3、资金壁垒
钛合金行业属于资金密集型行业。熔铸设备、快锻设备、精锻设备、精密检测设备等购置费用高昂。相关设备的先进性、稳定性、自动化程度对产品质量的稳定性、产品生产的高效性产生直接影响。下游客户在选择供应商过程中,往往亦将设备质量作为重要的评审标准。因此,行业新进入者需要投入大量资金购买高端设备,资金规模亦是行业进入的主要壁垒之一。
五、产业链
1、行业产业链分析
钛合金行业产业链上游主要为生产钛合金所需原材料,包括海绵钛等主要原料以及钢材、铝材等中间合金;产业链中游则主要为钛合金的生产制造;产业链下游主要应用于航空、航天、石油化工、造船、汽车、医疗等行业。
从上游来看:钛合金产业链上游主要为海绵钛等原材料。上游原材料的供应量、品质、价格以及获取难易程度等,会直接影响到钛合金行业的生产成本。海绵钛供应充足且价格稳定时,钛合金行业的生产成本相对较低,有利于行业的发展。反之,如果海绵钛供应紧张或价格波动较大,钛合金行业的生产成本将增加,可能影响其市场竞争力。
从下游来看:钛合金行业的下游包括航空、航天、石油化工、造船、汽车、医疗等多个领域。这些领域对钛合金的需求量和需求结构直接影响到钛合金行业的市场规模和发展速度。当下游领域对钛合金的需求增加时,钛合金行业的市场规模将相应扩大,反之则会缩小。

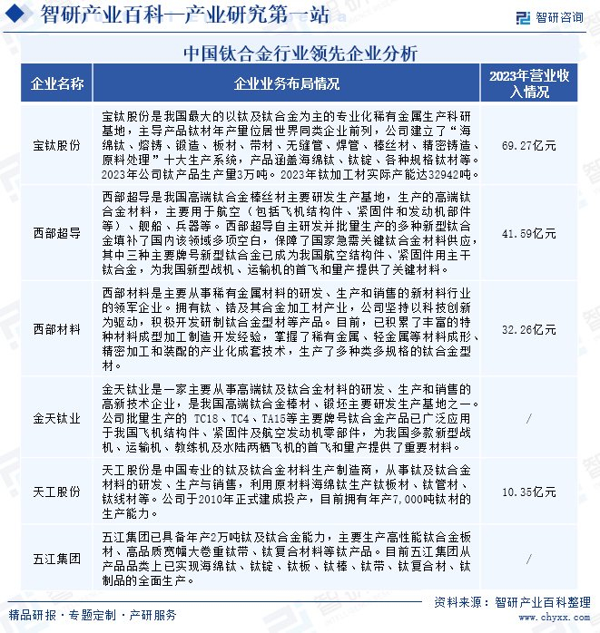
2、行业领先企业分析
(1)宝鸡钛业股份有限公司
宝鸡钛业股份有限公司成立于1999年7月21日。宝钛股份是国家高新技术企业,专业从事钛及钛合金生产、科研,所在地被誉为“中国钛城”、“中国钛谷”。宝钛股份主要从事钛及钛合金的生产、加工和销售,是中国最大的钛及钛合金生产、科研基地。宝钛股份拥有国际先进、完善的钛材生产体系,主要产品为各种规格的钛及钛合金板、带、箔、管、棒、线、锻件、铸件等加工材和各种金属复合材产品。近年来,宝钛股份钛产品营业收入逐年上涨,2022年宝钛股份钛产品营业收入为60.38亿元,到2023年增长至63.01亿元,同比增长4.37%。

(2)西部超导材料科技股份有限公司
西部超导主要从事超导产品、高端钛合金材料和高性能高温合金材料及应用的研发、生产和销售。西部超导是目前国内唯一实现超导线材商业化生产的企业,也是国际上唯一的NbTi铸锭、棒材、超导线材生产及超导磁体制造全流程企业;是我国高端钛合金棒丝材主要研发生产基地;也是我国高性能高温合金材料重点研发生产企业之一。西部超导生产的高端钛合金材料,包括大棒材、小棒材、丝材等,主要用于航空(包括飞机结构件、紧固件和发动机部件等)、舰船、兵器等。公司承担了大量的国家、省、市各级科研项目,自主研发了大规格铸锭纯净化、均匀化控制和棒丝材均匀化控制,棒丝材批次稳定性控制等多项关键技术,能够满足国内高端市场对钛合金性能水平的需求。2023年西部超导高端钛合金材料营业收入有所下降,营业收入为25.05亿元,同比减少21.96%。

六、行业现状
随着钛材料应用领域的不断拓展,尤其是在航空、航天、医疗等领域,对高性能钛材料的需求日益迫切。随着全球航空市场的复苏和军用飞机的更新换代,对钛合金的需求持续增长。钛合金因其高强度、低密度和优异的耐蚀性,被广泛用于飞机结构件、发动机部件和航天器构件。钛合金在生物医疗领域的应用不断扩大,尤其是在人工关节、牙科植入物和外科手术器械等方面。其良好的生物相容性和耐腐蚀性使其成为理想的生物医用材料。同时,钛合金在消费电子领域的应用也在不断增加,如手机、智能穿戴、平板电脑、笔记本电脑等产品的外壳和零部件,都开始采用钛合金材料。根据统计数据,2020年全球钛合金市场规模达到了223亿美元,2023年增至272亿美元。

七、发展因素
1、有利因素
(1)国家产业政策的支持
近年来,随着新能源汽车的发展,我国政府推出许多相关政策促进钛合金行业的发展,如《中华人民共和国国民经济和社会发展第十四个五年规划和2035年远景目标纲要》提出未来我国新材料产业将重点发展高端新材料,例如高端稀土功能材料、高性能合金、高温合金等。政策鼓励的技术创新将推动钛合金材料性能的提升和新材料的开发,满足航空航天、军事、生物医疗等高端领域对高性能材料的需求。
(2)下游应用领域市场需求旺盛
随着全球经济的复苏和新兴市场的崛起,我国钛合金行业迎来了前所未有的市场机遇。航空航天、生物医疗、高端装备制造等领域对钛合金的需求持续旺盛,推动了行业的快速增长。特别是在航空航天领域,随着新型飞机的研发和军用飞机的更新换代,对高性能、高强度的钛合金材料的需求不断增加。此外,生物医疗领域对钛合金的需求也呈现出快速增长的趋势,如人工关节、牙科植入物等应用不断扩大。这些市场需求的增长为我国钛合金行业提供了广阔的发展空间和巨大的市场潜力。
(3)技术创新推动
技术创新是推动我国钛合金行业发展的重要动力。近年来,随着材料科学和工程技术的不断进步,我国在钛合金生产工艺、加工技术和表面处理技术等方面取得了显著成果。新技术的应用不仅提高了钛合金的性能和质量,还降低了生产成本和能耗,使得钛合金在更多领域得到应用。例如,通过添加不同的合金元素,可以改变钛合金的组织结构和性能,满足不同领域的需求。
2、不利因素
(1)替代品威胁
随着科技的进步和新材料的不断涌现,一些高性能的复合材料、高分子材料以及陶瓷材料等逐渐成为钛合金的潜在替代品。这些材料在某些应用场合下,如轻量化、耐高温、耐腐蚀等方面,展现出与钛合金相媲美甚至超越的性能。尤其是在航空航天、汽车制造等对材料性能要求极高的领域,这些替代品的出现对钛合金行业构成了严重的威胁,可能导致市场份额的缩减和利润空间的压缩。
(2)生产成本高昂
钛合金的生产过程涉及复杂的冶炼、铸造、锻造和加工等工序,且对原材料和能源的消耗量大,导致其生产成本相对较高。这使得钛合金产品在价格上难以与其他金属材料竞争,尤其是在成本敏感型市场中,高昂的价格限制了其应用范围和市场规模的扩大。此外,原材料价格的波动和供应链的不稳定也加剧了生产成本的不确定性,进一步增加了企业的经营风险。
(3)技术难度较大
钛合金的生产和加工具有较高的技术难度,需要专业的技术团队和先进的生产设备。从原材料的选取、冶炼工艺的控制到成品的加工和检测,每一个环节都需要精确的操作和严格的质量控制。目前,我国在钛合金技术方面虽然取得了一定的进展,但与国际先进水平相比仍有差距。技术难度大不仅增加了生产过程中的不确定性和风险,也限制了钛合金产品的性能和质量。
八、竞争格局
我国钛合金生产企业数量众多,但行业集中度较高。尽管有大量的企业参与市场竞争,但市场份额主要集中在少数几家大型企业手中。钛合金行业领先企业主要包括宝钛股份、西部超导、西部材料、金天钛业、天工股份以及五江集团等企业。在高端钛材及钛合金市场,我国已经形成了较为稳固的双寡头竞争格局。以宝钛股份和西部超导为代表的两大龙头企业,凭借其在技术、品质、品牌等方面的优势,占据了高端钛材及钛合金市场的绝大部分份额。这两家企业在技术研发、产品质量、市场营销等方面均具有较强的竞争力,是行业的领军企业。

注:本文转自智研产业百科平台,如需获取更多行业信息和定制服务,可进入智研咨询搜索查看。
智研产业百科是智研咨询推出的产研工具平台,致力于为您提供全方位的百科式产业信息查询服务。智研咨询践行用信息驱动产业发展的企业使命,完善和丰富企业方法论,依托产业百科平台提升信息价值,持续为行业发展及企业投资决策赋能。钛合金产业百科作为钛合金产业一站式系统化研究工具,全面归纳了钛合金产业知识信息,内容涵盖钛合金产业的定义、分类、政策、产业链、竞争格局、发展趋势等,并依靠信息技术建立智能互链的行业知识图谱,为行研从业者及相关投资者提供深入的洞察力和全面的信息。
智研咨询以“用信息驱动产业发展,为企业投资决策赋能”为品牌理念。为企业提供专业的产业咨询服务,主要服务包含精品行研报告、专项定制、月度专题、可研报告、商业计划书、产业规划等。并提供周报/月报/季报/年报等定期报告和定制数据,内容涵盖政策监测、企业动态、行业数据、产品价格变化、投融资概览、市场机遇及风险分析等。
4001102288 欢迎批评指正
All Rights Reserved 新浪公司 版权所有
