摘要:随着工业和农业的发展,水资源缺少和污染变得越来越严重,管道直饮水已成为居住者生活的迫切需求。2023年中国管道直饮水市场规模为364.19亿元,管道直饮水供给能力为36万吨/天。随着政府逐步推进饮水工程及人们对饮水健康日益关注,管道直饮水行业将保持较快发展,未来,行业发展空间不可估量。

一、定义及分类
管道直饮水也称分质供水,是“管道优质直接饮用水”的简称,管道直饮水指自来水经过深度净化处理达到饮用净水水质标准后,通过食品级不锈钢管道等直接送入学校,小区,写字楼,医院等直饮水系统,供给人们直接饮用,处理流程包括预处理、膜法处理、后处理、尾水回收再利用系统等相关流程。
管道直饮水按水源可以分为自来水直饮、桶装水直饮;按设备类型可以分为直饮水机、中央净水系统;按使用场景可以分为家用直饮水、商用直饮水;按技术处理方式可以分为RO反渗透直饮水、UF超滤直饮水。

二、行业政策
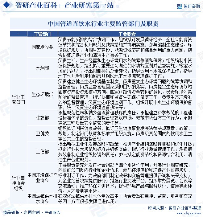
1、主管部门及职责
根据中国证监会《上市公司行业分类指引》(2012年修订),管道直饮水行业所处的环保水务行业属于―水利、环境和公共设施管理业“下的―生态保护和环境治理业(N77)”。
管道直饮水行业既与城市基础设施建设相关,又涉及环境保护中的水资源保护和水污染治理。因此,管道直饮水行业主管部门主要包括国家发改委、水利部、生态环境部、住建部、卫健委、工信部。行业自律协会组织为中国环境保护产业协会、中国城镇供水排水协会。

2、相关政策
(1)国家层面相关政策
随着人们对健康和环保意识的不断提高,直饮水入户已成为当前城市建设的热点之一。管道直饮水行业的发展关系到国计民生,国家对居民用水安全和用水质量的越来越重视。近年来,中国政府出台了一系列与管道直饮水相关的法律法规、行业标准及政策文件,以规范行业发展。

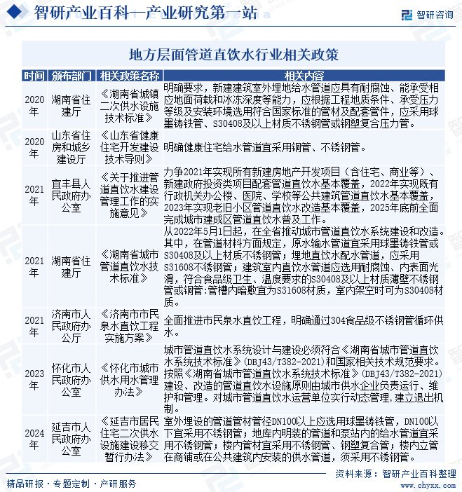
(2)地方层面相关政策
全国各地方政府出台为响应国家号召,也相继出台的一系列政策和标准,推动管道直饮水行业的发展,如《宜丰县人民政府关于推进管道直饮水建设管理工作的实施意见》《怀化市城市供水用水管理办法》《延吉市居民住宅二次供水设施建设移交暂行办法》等等。

三、发展历程
中国管道直饮水起步较晚,当前,中国的管道直饮水行业逐步进入成熟阶段。中国管道直饮水行业在经历了萌芽、初步发展、快速发展和成熟四个阶段后,正朝着智能化、标准化和普及化的方向迈进。在政策支持和市场需求的驱动下,未来将有更广阔的发展前景。

四、行业壁垒
管道直饮水行业属于高新技术企业,行业发展壁垒主要包括技术壁垒、资金壁垒、法规壁垒等,相关企业需要具备强大的技术研发能力、市场拓展能力和品牌建设能力,才能在这个竞争激烈的市场中取得成功。

五、产业链
1、行业产业链分析
管道直饮水行业产业链上游包括自来水供应、水处理设备、管材、管件、水泵、阀门等设备和材料的提供商,国内上游产品供应充足,但这些设备和材料的质量和性能直接影响到中游工程建设和运营的效果和质量。行业中游工程建设与运营是管道直饮水行业的核心,主要包括净水站的建设、管网的铺设、水质的监测与保证、用户服务与管理等环节,这个环节主要应用BOT公私合营模式。
行业下游用户服务是管道直饮水行业的最终环节,主要包括用户接入、水费收取、用户服务与支持等,下游客户类型较多,客户包括全国各地的水务公司、地产商、建筑商、业主等。目前国内经济发达地区的大型社区、写字楼、学校、医院、交通枢纽、公园和步行街等公共场所内大多已设置管道直饮水系统。行业终端是广大消费者。

注:本文转自智研产业百科平台,如需获取更多行业信息和定制服务,可进入智研咨询搜索查看。
智研产业百科是智研咨询推出的产研工具平台,致力于为您提供全方位的百科式产业信息查询服务。智研咨询践行用信息驱动产业发展的企业使命,完善和丰富企业方法论,依托产业百科平台提升信息价值,持续为行业发展及企业投资决策赋能。管道直饮水产业百科作为管道直饮水产业一站式系统化研究工具,全面归纳了管道直饮水产业知识信息,内容涵盖管道直饮水产业的定义、分类、政策、产业链、竞争格局、发展趋势等,并依靠信息技术建立智能互链的行业知识图谱,为行研从业者及相关投资者提供深入的洞察力和全面的信息。
智研咨询以“用信息驱动产业发展,为企业投资决策赋能”为品牌理念。为企业提供专业的产业咨询服务,主要服务包含精品行研报告、专项定制、月度专题、可研报告、商业计划书、产业规划等。并提供周报/月报/季报/年报等定期报告和定制数据,内容涵盖政策监测、企业动态、行业数据、产品价格变化、投融资概览、市场机遇及风险分析等。
4001102288 欢迎批评指正
All Rights Reserved 新浪公司 版权所有
