内容概况:茶饮料具有茶叶的独特风味,含有天然茶多酚、咖啡碱等茶叶有效成分,兼有营养、保健功效,是清凉解渴的多功能饮料,茶饮料的文化性和健康性逐渐受到广大消费者青睐,成为饮料市场的新主力军。数据显示,2023年中国瓶装茶饮市场规模约为1057.29亿元;新式现制茶饮市场规模约为2235.5亿元。
关键词:茶饮料、市场规模、康师傅控股、农夫山泉
一、茶饮料行业概述
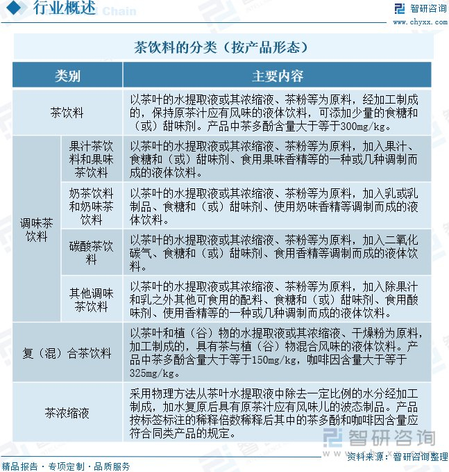
茶饮料是指用水浸泡茶叶,经抽提、过滤、澄清等工艺制成的茶汤或在茶汤中加入水、糖液、酸味剂、食用香精、果汁或植(谷)物抽提液等调制加工而成的制品。
根据国家标准《茶饮料(GB/T 21733-2008)》的规定,茶饮料可分为茶饮料(茶汤)、调味茶饮料、复(混)合茶饮料以及茶浓缩液4种类型。茶饮料(茶汤)分为红茶饮料、绿茶饮料、乌龙茶饮料、花茶饮料及其他茶饮料。调味茶饮料分为果汁茶饮料、果味茶饮料、奶茶饮料、奶味茶饮料、碳酸茶饮料及其他调味茶饮料。

我国茶饮料行业起步较晚,1993年,旭日升成立,我国茶饮料市场初具规模。但我国茶饮料市场早期品牌较少,产品类型也较为单一,市场集中在少数公司手中,行业发展相对缓慢。随着改革开放的深入,我国茶饮料行业开始蓬勃发展,品牌多样化、产品丰富化推动市场竞争加剧。尤其在2015年后,许多茶饮料企业意识到产品创新的重要性,推出各种新口味茶饮料。同时,消费市场需求升级,少糖、零脂的健康饮料也陆续上市,我国茶饮料市场进一步加剧。2020年后,我国新式现制茶饮蓬勃发展,相关企业还推动了瓶装茶饮料产品,激烈的市场竞争推动企业提质发展。

二、茶饮料行业政策
近年来,国家出台一系列促进茶饮料产业健康持续发展的相关政策,统筹茶文化、茶产业、茶科技协同发展,加快品质提升、品牌打造,提高茶饮料产业质量效益、竞争力和可持续发展能力。在政策利好与健康消费趋势引导下,茶饮料行业迎来市场发展新机遇。2022年10月,潮州市人民政府印发《关于培育发展战略性产业集群的实施意见》,提出要培育潮州特色茶制品,重点打造“凤凰单丛(枞)茶”品牌,延伸开发茶叶加工、茶饮料、茶保健品、茶化妆品、茶点等精深加工产品,配套打造销售、物流等全产业链条。2024年3月,商务部等九部门印发《关于促进餐饮业高质量发展的指导意见》,提出要鼓励发展夜间餐饮、休闲餐饮、文旅主题餐饮等,促进餐饮与相关产业融合发展。

三、茶饮料行业产业链
从产业链来看,茶饮料行业上游主要是指原材料、制作设备、包装材料,其中原材料主要包括茶叶、水果、奶制品、糖类等,其品种和质量直接影响到茶饮料的口感和品质;制作设备包括制冰机、冰柜、消毒柜等,这些设备的高效运行和先进性能对于保证茶饮料的品质和产量至关重要;包装材料包括纸杯、塑料杯、吸管、包装袋等,随着环保意识的提升,越来越多的茶饮料企业开始采用可降解或可回收的包装材料,以减少对环境的影响。下游主要是指茶饮料的销售,其销售渠道主要包括品牌门店商超等线下渠道,以及外卖平台、小程序等线上渠道,并最终到达消费者手中。

注:本文节选出自智研咨询发布的《研判2024!中国茶饮料行业相关政策、市场规模、重点企业分析及未来前景:随着消费者需求的多样化,茶饮料品类将逐渐丰富[图]》行业分析文章,如需获取行业文章全部内容,可进入智研咨询官网搜索查看。
更多关于茶饮料产业的深度研究及全面数据,请关注智研咨询官网或公众号(智研咨询),您也可以咨询了解智研咨询重磅发布的《中国茶饮料行业市场竞争态势及未来趋势研判报告》。

本《报告》从2022年全国茶饮料行业发展环境、整体运行态势、运行现状、进出口、竞争格局等角度进行入手,系统、客观的对我国茶饮料行业发展运行进行了深度剖析,展望2024年中国茶饮料行业发展趋势。《报告》是系统分析2023年度中国茶饮料行业发展状况的著作,对于全面了解中国茶饮料行业的发展状况、开展与茶饮料行业发展相关的学术研究和实践,具有重要的借鉴价值,可供从事茶饮料行业相关的政府部门、科研机构、产业企业等相关人员阅读参考。
智研咨询专注产业咨询十五年,是中国产业咨询领域专业服务机构。公司以“用信息驱动产业发展,为企业投资决策赋能”为品牌理念。为企业提供专业的产业咨询服务,主要服务包含精品行研报告、专项定制、月度专题、可研报告、商业计划书、产业规划等。提供周报/月报/季报/年报等定期报告和定制数据,内容涵盖政策监测、企业动态、行业数据、产品价格变化、投融资概览、市场机遇及风险分析等。
4001102288 欢迎批评指正
All Rights Reserved 新浪公司 版权所有
