摘要:血友病A患者数量的不断增加,直接导致了凝血因子Ⅷ需求的显著上升。在中国市场,为了满足这一迫切需求,多种重组和血源类凝血因子产品应运而生,并已获得批准上市。这些产品既有国产也有进口,来自13家不同的企业。其中,国产重组人凝血因子Ⅷ凭借其更高的安全性和有效性,以及不依赖于血浆供应的优势,逐渐成为了血友病治疗的首选。2021年神州细胞的首款国产注射用重组人凝血因子FVIII(SCT800)获批上市,截至2024年,中国已有3家企业的注射用重组人凝血因子Ⅷ获批上市,重组人凝血因子Ⅷ销量快速增长。这一系列的产品上市,极大地推动了重组人凝血因子Ⅷ销量的快速增长,进而带动了整个人凝血因子Ⅷ市场规模的显著提升。

一、定义及分类
人凝血因子Ⅷ(Human Coagulation Factor Ⅷ),也称为抗血友病球蛋白A(AHG A)、抗血友病因子A(AHF A)或血小板辅助因子I,是一种血浆蛋白,主要在肝脏中合成。它在内源性凝血途径中起着至关重要的作用,作为凝血因子IXa的辅因子,参与凝血因子X的激活,进而形成凝血酶原酶,激活凝血过程。,制剂产品主要用于防治血友病A和获得性凝血因子Ⅷ缺乏而致的出血症状及这类病人的手术出血治疗。人凝血因子Ⅷ按照因子来源分类可以分为血源性人凝血因子Ⅷ和重组人凝血因子Ⅷ。

二、行业政策
人凝血因子Ⅷ行业作为生物医药领域的一部分,受到国家药品监督管理局的严格监管。2024年6月,中国家药监局综合司印发《血液制品生产智慧监管三年行动计划(2024—2026年)》,提出加快血液制品生产、检验环节信息化建设,推动建立覆盖血液制品原料血浆入厂到生产、检验全过程的信息化管理体系。按照率先实施、分批推进的原则,通过三年行动,2026年底前基本实现血液制品生产企业信息化管理,切实提高血液制品监管效能,有力保障血液制品质量安全。该政策有助于提升人凝血因子生产过程的透明度和可追溯性,有效保障产品质量安全。

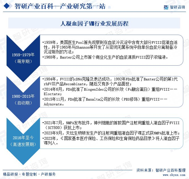
三、发展历程
人凝血因子Ⅷ行业发展主要经历了三个阶段。1959年至1979年的萌芽期,该时期人凝血因子Ⅷ的促凝血活性被发现,并出现从密闭无菌系统中自单份血浆分离制备冷沉淀制剂的方法,奠定人凝血因子Ⅷ产品商业化基础,行业初步形成。1980年至2015年的启动期,随着基因工程技术的发展,重组人凝血因子Ⅷ产品问世,已成为发达国家的主要FVIII制剂。2016年至今的高速发展期,该时期人凝血因子FVIII应用逐渐成熟,中国实现重组人凝血因子FVIII的突破,并纳入医保范围,为血友病A患者减轻用药负担。

四、行业壁垒
1、政策监管壁垒
中国的人凝血因子Ⅷ行业受到国家政策的严格监管。自1998年起,只有通过GMP认证的企业才能生产经营血液制品,且自2001年起,国家未再批准设立新的血液制品生产企业。此外,血液制品的生产企业必须严格遵守《关于单采血浆站管理有关事项的通知》等相关规定,确保从原料血浆采集到产品生产各环节的安全性和有效性。
2、资金壁垒
人凝血因子Ⅷ行业是一个高投入的行业,具有较高的资金壁垒。企业需要投入大量资金用于单采血浆站的建设、血浆采集、产品研发、临床试验、产品生产等多个环节。此外,血液制品生产所需的专用设备较多,且重要仪器设备价格昂贵,这对新进入者构成了较大的资金压力。
3、技术壁垒
人凝血因子Ⅷ的生产涉及从单采血浆、血浆组分分离到最终无菌制剂生产的多个环节,对生产工艺、质量控制和质量保证的技术水平提出了很高的要求。企业需要具备强大的研发能力,以开发新产品和优化生产工艺,提高血浆的综合利用率和产品的收率及质量。此外,重组人凝血因子Ⅷ的生产还涉及到复杂的基因工程技术,进一步增加了行业的技术壁垒。
五、产业链
1、行业产业链分析
人凝血因子Ⅷ行业产业链上游为单采血浆站及生物反应器、培养皿等生物制造上游工具设备供应商。产业链中游为人凝血因子Ⅷ制造商。产业链下游为医疗机构、药店及血友病患者。

2、行业领先企业分析
(1)北京天坛生物制品股份有限公司
北京天坛生物制品股份有限公司是中国生物旗下唯一的血液制品专业公司,下辖成都蓉生、兰州血制、上海血制、武汉血制、贵州血制五家血液制品生产企业。其子公司成都蓉生研制的“人凝血因子Ⅷ”于2021年获得国家药品监督管理局的批准上市。该产品对缺乏人凝血因子Ⅷ所致的凝血机能障碍具有纠正作用,主要用于防治血友病A和获得性凝血因子Ⅷ缺乏而致的出血症状及这类患者的手术出血治疗。此外,天坛生物于2023年自主研发的注射用重组人凝血因子Ⅷ作为国内血制企业首个重组凝血因子产品获批上市,主要适用于成人及青少年(≥12岁)血友病A患者出血的控制和预防。在长期被进口产品垄断的领域内,天坛生物为我国血友病A患者提供了更多的选择,有效打破了国际医药巨头在国内市场的垄断,大大缩短了与国际血制巨头企业之间的差距,引领国内血制企业研发创新之路。2024年上半年,天坛生物营业收入为28亿元,同比增长5.59%;归母净利润为7亿元,同比增长28.10%。公司业绩上涨主要由于其产品销售价格上涨所致。

(2)北京神州细胞生物技术集团股份公司
北京神州细胞生物技术集团股份公司成立于2002年,是一家致力于开发具备差异化竞争优势的创新生物药和疫苗研发公司。公司长期坚持自主研发,掌握核心技术,开发了有竞争力的产品管线,覆盖恶性肿瘤、自身免疫性疾病、遗传病和疾病预防等多个领域。其自主研发的注射用重组人凝血因子Ⅷ(安佳因)于2021年7月获得国家药品监督管理局的批准上市,这是我国首个获批上市的国产重组人凝血因子Ⅷ产品。安佳因可用于成人及青少年(≥12岁)血友病A(先天性凝血因子Ⅷ缺乏症)患者出血的控制和预防。它的上市填补了国产重组人凝血因子Ⅷ的空白,有效解决了国内八因子供应不足的问题。此外,安佳因具有高产能和高稳定性的优势,将显著降低患者支付负担,提高八因子的可及性,从而改变国内血友病患者以按需治疗或低剂量预防治疗为主的局面。2024年上半年,神州细胞营业收入为13亿元,同比增长61.45%;归母净利润为1亿元,同比增长191.19%。安佳因自上市以来,为公司营收贡献巨大,其依托进口替代及产量、价格优势,实现业绩表现平稳增长。

六、行业现状
血友病A患者数量的不断增加,直接导致了凝血因子Ⅷ需求的显著上升。在中国市场,为了满足这一迫切需求,多种重组和血源类凝血因子产品应运而生,并已获得批准上市。这些产品既有国产也有进口,来自13家不同的企业。其中,国产重组人凝血因子Ⅷ凭借其更高的安全性和有效性,以及不依赖于血浆供应的优势,逐渐成为了血友病治疗的首选。2021年神州细胞的首款国产注射用重组人凝血因子FVIII(SCT800)获批上市,截至2024年,中国已有3家企业的注射用重组人凝血因子Ⅷ获批上市,重组人凝血因子Ⅷ销量快速增长。这一系列的产品上市,极大地推动了重组人凝血因子Ⅷ销量的快速增长,进而带动了整个人凝血因子Ⅷ市场规模的显著提升。2023年,中国人凝血因子Ⅷ行业市场规模达73.92亿元,同比增长20.73%。

注:本文转自智研产业百科平台,如需获取更多行业信息和定制服务,可进入智研咨询搜索查看。
智研产业百科是智研咨询推出的产研工具平台,致力于为您提供全方位的百科式产业信息查询服务。智研咨询践行用信息驱动产业发展的企业使命,完善和丰富企业方法论,依托产业百科平台提升信息价值,持续为行业发展及企业投资决策赋能。人凝血因子Ⅷ产业百科作为人凝血因子Ⅷ产业一站式系统化研究工具,全面归纳了人凝血因子Ⅷ产业知识信息,内容涵盖人凝血因子Ⅷ产业的定义、分类、政策、产业链、竞争格局、发展趋势等,并依靠信息技术建立智能互链的行业知识图谱,为行研从业者及相关投资者提供深入的洞察力和全面的信息。
智研咨询以“用信息驱动产业发展,为企业投资决策赋能”为品牌理念。为企业提供专业的产业咨询服务,主要服务包含精品行研报告、专项定制、月度专题、可研报告、商业计划书、产业规划等。并提供周报/月报/季报/年报等定期报告和定制数据,内容涵盖政策监测、企业动态、行业数据、产品价格变化、投融资概览、市场机遇及风险分析等。
4001102288 欢迎批评指正
All Rights Reserved 新浪公司 版权所有
