摘要:湿电子化学品是电子工业中的关键性基础化工材料之一,它支撑着现代通信、计算机、信息网络技术等一系列现代技术产业。近年来随着我国集成电路产业的迅猛发展及国家产业政策对新兴产业的大力支持,欧、美、日、韩等国际大公司纷纷在我国建设化学品生产厂,我国湿电子化学品的市场规模逐年扩大,且成为化工行业中发展最快的领域。数据显示,2023年我国湿电子化学品整体市场规模持续增长至248.09亿元,同比上涨29.7%。

一、定义及分类
湿电子化学品,又称超净高纯试剂或工艺化学品,是指主体成分纯度大于99.99%,杂质离子和微粒数符合严格要求的化学试剂,是微电子、光电子湿法工艺(主要包括湿法刻蚀、湿法清洗)制程中使用的各种液体化工材料。湿电子化学品是电子工业中的关键性基础化工材料,也是重要支撑材料之一,其质量的好坏,直接影响到电子产品的成品率、电性能及可靠性,也对微电子制造技术的产业化有重大影响。
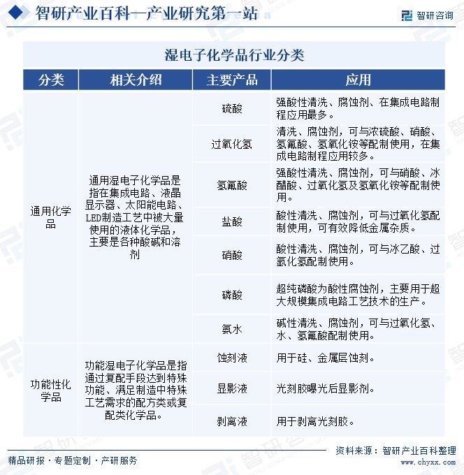
湿电子化学品按用途主要分为通用化学品和功能性化学品两类。其中通用化学品以高纯溶剂为主,例如氧化氢、氢氟酸、硫酸、磷酸、盐酸、硝酸等;功能性化学品指通过复配手段达到特殊功能、满足制造中特殊工艺需求的配方类或复配类化学品,主要包括显影液、剥离液、清洗液、刻蚀液等。

二、行业政策
1、主管部门和监管体制
湿电子化学品行业行政主管部门为国家发展和改革委员会、工业和信息化部、科技部等部门,主要负责产业政策、行业规划,指导行业技术进步。在行业监管方面,国家质检总局、国家安监局、应急管理部、生态环境部、公安部以及地方各级人民政府。根据其监管职责分别负责企业所处行业的产品质量、安全生产、危险化学品、易制毒和易制爆化学品生产经营管理。
行业自律性组织为中国电子材料行业协会。其主要任务是指协助政府部门搞好行业管理;做好信息咨询服务工作;总结交流企业转换经营机制,参与市场竞争,建立现代企业制度的经验。协调行业内部和本行业与相关行业间的经济、技术合作与交流,推动企、事业的技术进步,产品质量和经营管理水平的提高。
2、行业相关政策
湿电子化学品作为集成电路、显示面板、太阳能光伏等微电子、光电子领域制造环节中所使用的关键性基础材料,近年来国家发改委、工信部等部门先后出台了相关政策和鼓励措施,为湿电子化学品行业发展提供了财政、税收、技术和人才等多方面支持,为企业创造了良好的经营环境。如2023年12月,国家发改委发布的《产业结构调整指导目录(2024 年本)》中,提出将“超净高纯试剂、光刻胶、电子气体、新型显示和先进封装材料等电子化学品及关键原料的开发与生产”设为鼓励类。2024年7月,工业和信息化部等九部门发布的《精细化工产业创新发展实施方案(2024—2027年)》中,提出加快关键产品攻关。围绕新能源、新材料、生物技术、工业母机、医疗装备需求,采用“揭榜挂帅”“赛马机制”等方式开展协同创新,提升高端聚烯烃、合成树脂与工程塑料、聚氨酯、氟硅材料及制品、特种橡胶、高性能纤维、高性能膜材料、电子化学品等领域关键产品供给能力。

三、发展历程
我国湿电子化学品发展可划分为初级发展期、规模化扩张期以及迅猛增长期三大阶段。20试剂70年代中期至2005年,行业处于初期发展阶段。这一阶段国家开始积极推动行业发展,将超净高纯试剂的研发列入重点科技攻关计划。但整体来看,行业在规模上、技术水平上都较低,与国际上的湿电子化学品大型企业相差甚远。2006-2009年,国家加强了化学试剂生产企业监管,陆续出台了一系列的法律法规,对化学试剂生产企业施行强制许可制度。这使得行业集中度有所提高。同时,经过多年的经验积累,国内陆续获得了G1、G2等级的化学试剂生产技术,少数部分技术领先企业已经具备G2等级化学试剂规模化生产的能力,行业进入规模化发展阶段。2010年至今,随着下游平板显示、半导体、太阳能等新兴产业的发展,以及装备及技术实力的提升,湿电子化学品行业进入快速发展阶段。

四、行业壁垒
1、技术壁垒
湿电子化学品属于精细化工与电子信息行业交叉的领域,专业性强,是典型的技术密集行业。湿电子化学品是化学试剂产品中对品质、纯度要求最高的细分领域。下游显示面板、半导体、太阳能电池领域的技术进步,要求上游湿电子化学品的产品具备良好的质量和品质。分离技术、纯化技术以及与湿电子化学品生产相配套的分析检验技术、环境处理与监测技术均为专业性较强的化工产品生产技术。同时,下游应用领域生产工艺不同,对湿电子化学品的要求也不同,定制化产品快速响应、研发、生产能力也是湿电子化学品企业必须具备的条件。上述生产技术、生产工艺、配方技术和协同开发能力等形成了企业进入湿电子化学品行业的技术壁垒。
2、规模和资金壁垒
大型的湿电子化学品制造企业凭借规模优势,可以在生产效率、采购成本和综合服务等方面建立起较高的竞争壁垒。湿电子化学品制造企业需要获得较大规模的销量和市场占有率,才能保证生产工厂的开工效率,降低单位固定生产成本和提高产品质量稳定性。此外,下游客户通常对湿电子化学品产品质量要求较高,且需要不同的品种满足下游电子元器件生产企业不同的功能需求,如果无法实现规模效益,就不能满足客户不断增长的产品需求。因此,湿电子化学品企业在设备、研发、技术升级等方面取得竞争优势需要巨大的资金投入,对企业规模和资金实力都有很高的要求。
3、品牌与客户壁垒
现代化学工业产品的竞争,尤其是高端市场的竞争,集中体现为能否凭借良好的服务获得优质客户的信赖,高端客户尤其是国内外知名企业,要求湿电子化学品供应商具有良好的品牌声誉、应用实绩、丰富的行业经验、高效的生产能力与广泛的业务网络。湿电子化学品制造商与客户达成初步合作意向后,必须努力保证生产能力,不断提升产品及服务质量,以及协同开发能力,才能持续赢得客户更多的订单,最终成为客户的战略合作伙伴。为避免高昂的转换成本,客户一般不会轻易更换湿电子化学品供应商,一般新的厂家由于难以在短时期内获得客户充分认可,较大程度上制约了新进入者介入相关服务领域的机会。
五、产业链
1、行业产业链分析
从行业产业链来看,湿电子化学品行业上游是指原材料,主要包括硫酸、盐酸、氢氟酸、氢氧化钠、有机物等;中游是指湿电子化学品的生产制造;下游是指湿电子化学品的应用领域,主要包括集成电路、显示面板及太阳能光伏等。

2、行业领先企业分析
(1)江阴江化微电子材料股份有限公司
江阴江化微电子材料股份有限公司主营业务为超净高纯试剂、光刻胶配套试剂等湿电子化学品的研发、生产和销售,是国内湿电子化学品行业的领先企业之一。经过多年的发展,公司目前拥有数十种湿电子化学品,产品能够广泛的应用到半导体、平板显示及LED、光伏太阳能等多个电子领域,同时能在清洗、光刻、蚀刻等多个关键技术工艺环节中应用,这使得公司产品能够很好地满足下游客户的需求。2024年前三季度,公司实现营业收入8.2亿元,同比上升6.33%。虽然整体收入有所增长,但净利润的较大幅度下降令人担忧,归母净利润为0.86亿元,同比下降12.45%。这主要受公司研发成本增加、生产成本上升、以及市场售价波动的影响。

(2)中巨芯科技股份有限公司
中巨芯科技股份有限公司主要从事电子湿化学品、电子特种气体、前驱体材料的研发、生产和销售业务,产品主要应用于集成电路、显示面板以及光伏领域的制造环节。在电子湿化学品领域,公司凭借丰富的产品组合和优良的产品品质,已成为国内规模化生产电子湿化学品的主要企业之一,在国内率先具备为12英寸集成电路晶圆厂组合批量供应产品的能力,是国内少数能够稳定批量供应12英寸1Xnm(10-20nm)制程集成电路制造用电子级氢氟酸,为12英寸先进制程稳定批量供应电子级硫酸,为逻辑芯片、存储芯片制造稳定批量供应电子级硝酸的企业。2024年上半年,公司电子湿化学品板块营业收入3.46亿元,较上年同比增长12.93%。

六、行业现状
湿电子化学品是电子工业中的关键性基础化工材料之一,它支撑着现代通信、计算机、信息网络技术等一系列现代技术产业。近年来随着我国集成电路产业的迅猛发展及国家产业政策对新兴产业的大力支持,欧、美、日、韩等国际大公司纷纷在我国建设化学品生产厂,我国湿电子化学品的市场规模逐年扩大,且成为化工行业中发展最快的领域。数据显示,2023年我国湿电子化学品整体市场规模持续增长至248.09亿元,同比上涨29.7%。

注:本文转自智研产业百科平台,如需获取更多行业信息和定制服务,可进入智研咨询搜索查看。
智研产业百科是智研咨询推出的产研工具平台,致力于为您提供全方位的百科式产业信息查询服务。智研咨询践行用信息驱动产业发展的企业使命,完善和丰富企业方法论,依托产业百科平台提升信息价值,持续为行业发展及企业投资决策赋能。湿电子化学品产业百科作为湿电子化学品产业一站式系统化研究工具,全面归纳了湿电子化学品产业知识信息,内容涵盖湿电子化学品产业的定义、分类、政策、产业链、竞争格局、发展趋势等,并依靠信息技术建立智能互链的行业知识图谱,为行研从业者及相关投资者提供深入的洞察力和全面的信息。
智研咨询以“用信息驱动产业发展,为企业投资决策赋能”为品牌理念。为企业提供专业的产业咨询服务,主要服务包含精品行研报告、专项定制、月度专题、可研报告、商业计划书、产业规划等。并提供周报/月报/季报/年报等定期报告和定制数据,内容涵盖政策监测、企业动态、行业数据、产品价格变化、投融资概览、市场机遇及风险分析等。
4001102288 欢迎批评指正
All Rights Reserved 新浪公司 版权所有
