摘要:钢丝绳索具是由钢丝绳经过加工和组合制成的起重用具,广泛用于起重、吊装、牵引和固定等领域。它通常由钢丝绳、连接件和其他附件组成,通过各种编织或压制方式形成具有高强度和耐用性的索具。钢丝绳索具具有承载能力强、耐磨损、柔韧性好等特点,适用于各种复杂的工作环境和苛刻的操作条件。数据显示,2023年中国钢丝绳索具行业市场规模约为53.9亿元。未来,随着国家在基础设施、海洋工程以及高端装备制造等领域的持续投资,未来市场规模有望逐步回升。

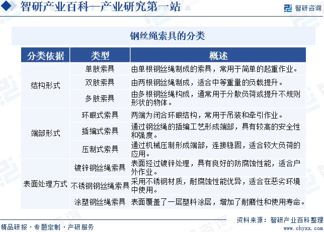
一、定义及分类
钢丝绳索具是由钢丝绳经过加工和组合制成的起重用具,广泛用于起重、吊装、牵引和固定等领域。它通常由钢丝绳、连接件和其他附件组成,通过各种编织或压制方式形成具有高强度和耐用性的索具。钢丝绳索具具有承载能力强、耐磨损、柔韧性好等特点,适用于各种复杂的工作环境和苛刻的操作条件。

二、行业政策
中国钢丝绳索具行业的发展受益于国家在工业制造、基础建设及安全生产等领域的政策支持。近年来,中国政府加大了对基础设施建设、新能源开发、海洋工程和高端装备制造等重点领域的投入力度,这些领域对钢丝绳索具的需求稳步增长。例如,2022年2月,工信部等三部门印发《关于促进钢铁工业高质量发展的指导意见》,支持钢铁企业瞄准下游产业升级与战略性新兴产业发展方向,重点发展高品质特殊钢、高端装备用特种合金钢、核心基础零部件用钢等小批量、多品种关键钢材,力争每年突破5种左右关键钢铁新材料,更好满足市场需求。2024年2月,山东省委办公厅、山东省人民政府办公厅印发《关于聚力推动工业经济高质量发展十大行动的意见》,进一步做大做优做强日—临、莱—泰钢铁基地,加快建设山钢永锋临港二期等产能置换项目,推动山钢集团与中国宝武合作的精品基地二期项目取得积极进展,创新突破高性能海工钢、特种合金钢等关键品种,力争高端精品钢产量占比达到48%左右。

三、行业壁垒
1、技术壁垒
技术壁垒是钢丝绳索具行业发展的重要障碍之一。技术的不断创新和提升对于提高产品质量和性能至关重要。例如,在制造过程中,钢丝绳索具企业需要使用先进的生产技术和设备,以确保钢丝绳索具的质量和性能。此外,新材料的应用,如合金材料的使用,也能显著提升钢丝绳索具的安全性和可靠性。
2、资金壁垒
资金壁垒主要体现在研发和生产的初期投入上。新进入钢丝绳索具行业的企业需要投入大量资金用于设备购置、技术研发和生产线建设。例如,高性能钢丝绳索具的研发和生产需要高精度的设备和专业的技术人员,这需要大量的资金支持。此外,原材料的成本波动也会影响钢丝绳索具企业的资金流动和利润空间。
3、市场壁垒
市场壁垒主要包括品牌认知度、客户忠诚度和市场占有率等方面。现有钢丝绳索具企业通过长期的市场经营已经建立了稳定的客户群体和品牌影响力,新进入钢丝绳索具行业的企业需要花费大量时间和资源来建立自己的市场地位。此外,市场竞争激烈,新进入者需要面对现有钢丝绳索具企业的竞争压力。
四、产业链
1、行业产业链分析
从产业链来看,钢丝绳索具产业链上游主要是生产钢丝绳索具所需的原材料和材料加工,产业链中游是将原材料转化为最终的钢丝绳索具产品,产业链下游是钢丝绳索具应用场景及需求领域。钢丝绳索具下游应用领域比较广泛,主要包括建筑、制造、采矿、物流等。

2、行业领先企业分析
(1)巨力索具股份有限公司
巨力索具股份有限公司是专业从事索具研发、制造、销售的企业,主营业务为索具及相关产品的研发、设计、生产和销售。公司是索具行业内产品研发、设计、制造和销售的领导者。公司主要产品为索具及相关产品。公司主要产品包括9大类别,分别为吊带缆绳系列、链条系列、钢丝绳索具系列、钢丝绳系列、夹具吊梁滑车系列、连接件设备系列、缆索系列、钢拉杆系列、起重机结构件系列。公司产品广泛应用于制造业、采矿业、建筑业、交通运输业,涉及钢铁、冶金、矿山、海洋、海事、海油、电力、石油、运输、桥梁、场馆、航空航天、港口、造船、工程机械等多个领域。数据显示,2024年上半年,巨力索具钢丝绳及钢丝绳索具营业收入同比增长18.73%至3.17亿元。

(2)江苏赛福天集团股份有限公司
江苏赛福天集团股份有限公司主营业务包括光伏电池片的研发、生产和销售;特种钢丝绳与索具的研发、生产和销售;提供建筑设计和EPC管理服务,同时借助光伏建筑一体化(BIPV)契机,向光伏产业链下游光伏电站投资建设、设计、安装及零碳园区业务拓展。2024年以来,公司继续推进三大业务板块(光伏业务、钢索业务、绿建业务)融合,使三大业务协同发展、资源共享,实现公司绿色可持续发展。数据显示,2024年上半年,赛福天钢丝绳及索具业务营业收入达2.75亿元。

五、行业现状
中国钢丝绳索具行业市场规模近年来呈现出一定的波动趋势,主要受到国内基础设施建设、制造业转型的影响。数据显示,2023年中国钢丝绳索具行业市场规模约为53.9亿元。未来,随着国家在基础设施、海洋工程以及高端装备制造等领域的持续投资,未来市场规模有望逐步回升。

六、发展因素
1、有利因素
(1)环境政策的激励作用
近年来,国家陆续出台了一系列钢丝绳索具产业政策及行业规划,包括《河北省制造业高质量发展“十四五”规划》《关于促进钢铁工业高质量发展的指导意见》《关于聚力推动工业经济高质量发展十大行动的意见》等政策,这些政策不仅为钢丝绳索具相关行业的健康发展指明了方向,也为实现经济稳中向好、提升国家整体产业实力提供了有力支撑。
(2)下游市场具备长期发展的潜力
随着我国经济的发展和城市化进程的快速推进,国民经济在可预期的未来仍将保持持续增长,钢丝绳索具作为国民经济发展的基础性消耗材料,其下游领域将伴随着国民经济的持续增长而具备长期发展的潜力,有利于钢丝绳索具行业的持续发展。一方面,作为更换频繁的基础性消耗性材料,庞大的下游市场应用为钢丝绳索具提供稳定的市场保障;另一方面,我国城镇化的推进、中西部铁路建设、棚户区改造以及节能环保设施建设等将钢丝绳索具市场带来新的发展机遇。
(3)国家安全监管力度不断加强
钢丝绳索具主要应用包括制造业、建筑业、采矿业、交通运输业,另外包括一些重大工程等,这些行业都已经制定了相关的产品安全认定标准,同时对产品或设备的吊装提出专业化要求,在一定程度上促进了下游领域对钢丝绳索具产品的应用。另外,随着国家不断加大对安全生产的重视,制造、建筑等行业也都自发选用更具安全性、更具可靠性的专业钢丝绳索具,这也一定程度上促进了专业化钢丝绳索具产品的推广应用。
2、不利因素
(1)结构性供求矛盾
钢丝绳索具行业存在较突出的结构性供求矛盾,由于普通钢丝绳索具领域的进入门槛相对较低,巨大的市场容量吸引了众多中小企业参与竞争,导致钢丝绳索具行业竞争较为激烈。同时,在技术门槛高、质量要求严格的特种钢丝绳索具等中高端领域,兼顾较高的技术含量、产品性能并为中高端下游客户所认可的国内企业仍在少数,现有供给不能满足客户需求,部分产品仍需向国外进口。
(2)整体研发创新能力不足
国内钢丝绳索具行业一直以来整体上存在科研基础薄弱、研发投入不足、高级技术人才匮乏、创新能力有限等问题。虽然近年来国内钢丝绳索具行业在自主研发创新能力上有了长足进步,部分特种钢丝绳索具优势企业在与优质下游客户合作的过程中不断提高自我标准、在与国外企业竞争中逐渐缩小差距;但是,与国外同行业的整体水平相比,国内钢丝绳索具企业整体上仍面临许多有待突破的技术瓶颈,在自主研发的财力、人力、物力投入上仍有较大差距。
(3)标准不健全,产品不统一
钢丝绳索具产品类型规格很多,应用领域十分广泛,但钢丝绳索具产品的国家与行业标准体系尚未完全建立起来,产品吊装钢丝绳索具选型及规格并没有统一的规范可以参考执行,而且由于各使用单位的应用环境和技术要求存在差异,形成了钢丝绳索具制造单位按照用户特定需求进行特殊生产制造的格局。钢丝绳索具企业间的标准及产品质量参差不齐,在一定程度上影响了钢丝绳索具行业的整体发展。
七、竞争格局
整体来看,在钢丝绳索具行业的中高端市场,少数专业化生产企业凭借其技术优势和市场影响力占据主导地位。而低端市场由于进入门槛较低、加工工艺简单以及产品同质化严重,竞争非常激烈。目前,在国内市场中,巨力索具和赛福天等本土企业展现出较强的综合实力,在国内外钢丝绳索具市场中具有明显的竞争优势。

注:本文转自智研产业百科平台,如需获取更多行业信息和定制服务,可进入智研咨询搜索查看。
智研产业百科是智研咨询推出的产研工具平台,致力于为您提供全方位的百科式产业信息查询服务。智研咨询践行用信息驱动产业发展的企业使命,完善和丰富企业方法论,依托产业百科平台提升信息价值,持续为行业发展及企业投资决策赋能。钢丝绳索具产业百科作为钢丝绳索具产业一站式系统化研究工具,全面归纳了钢丝绳索具产业知识信息,内容涵盖钢丝绳索具产业的定义、分类、政策、产业链、竞争格局、发展趋势等,并依靠信息技术建立智能互链的行业知识图谱,为行研从业者及相关投资者提供深入的洞察力和全面的信息。
智研咨询以“用信息驱动产业发展,为企业投资决策赋能”为品牌理念。为企业提供专业的产业咨询服务,主要服务包含精品行研报告、专项定制、月度专题、可研报告、商业计划书、产业规划等。并提供周报/月报/季报/年报等定期报告和定制数据,内容涵盖政策监测、企业动态、行业数据、产品价格变化、投融资概览、市场机遇及风险分析等。
4001102288 欢迎批评指正
All Rights Reserved 新浪公司 版权所有
