内容概要:近年来,得益于餐饮连锁化和外卖行业的快速发展,我国复合调味品行业步入高速增长阶段,是调味料行业中增速最快的子行业之一。相较于传统单一调味品(酱油、醋、盐、糖),复合调味料能够缩短烹饪时间,降低烹饪难度,保证成菜口味统一,因此受到广大消费者的青睐。此外,随着新媒体的崛起,包括图文、短视频、直播在内的多种形式,已成为传播的新引擎,推动复合调味品等产品迅速被消费者接纳。这无疑是该赛道日益繁荣的关键驱动力。数据显示,中国复合调味品行业市场规模由2019年的1264亿元增长至2023年的2032亿元,估计2024年行业市场规模达到2278亿元,同比上涨12.11%。
相关上市企业:海天味业(603288)、天味食品(603317)、恒顺醋业(600305)、高更科技(870909)、汇湘轩(871310)、龙盛股份(834135)、中炬高新(600872)、ST加加(002650)、千禾味业(603027)、宝立食品(603170)等。
相关企业:李锦记(中国)销售有限公司、上海太太乐食品有限公司、贵阳南明老干妈风味食品有限责任公司、广东美味源香料股份有限公司、四川川娃子食品有限公司、四川味滋美食品科技有限公司、安徽强旺调味食品有限公司、北京二商集团有限责任公司、江苏恒顺集团有限公司、烟台欣和味达美食品有限公司等。
关键词:复合调味品、餐饮行业、市场规模、营业收入
一、复合调味品行业相关概述
复合调味品是指在科学的调味理论指导下,将各种基础调味品按照一定比例进行调配制作,从而得到的满足不同调味需要的调味品。其使用的原料种类很多,常用的原料主要有咸味剂、鲜味剂、增鲜剂、甜味剂、酵母精、水解动植物蛋白、香精与香辛料、着色剂、辅助剂等。复合调味品中的呈味成分多、口感复杂,各种呈味成分的性能特点及其之间的配合比例,决定了复合调味品的调味效果。按照复合配方配合在一起的原料,呈现出来的是一种独特的风味。所以,复合调味品也是一类针对性很强的专用型调味料。鱼香肉丝、麻婆豆腐、烤牛肉、红烧猪肉等不同菜肴的风味特点,都可以通过加入专用的复合调味品表现出来。

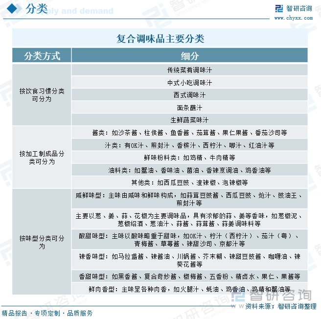
目前,复合调味品种类繁多,按饮食习惯分类可分为传动菜肴调味汁、中式小吃调味汁、西式调味汁、面条蘸汁、生鲜蔬菜味汁;按加工制成品分类可分为酱类、汁类、鲜味粉料类、油料类、其他类;按味型分类可分为咸鲜味型、葱椒味型、酸甜味型、辣香味型、香甜味型、鲜肉香型。

我国复合调味品行业的发展历程可分为三个阶段。1990年以前,我国复合调味品行业处于起步阶段。这个时期,居民的生活水平较低,调味品消费需求也较为简单,但复合调味品行业已经开始逐步发展。1990年至1999年,我国复合调味品行业处于快速发展阶段,相关生产工艺和技术都实现较大突破。同时,国内外交流增多,国际复合调味品产品进入中国,国民的消费观念逐渐产生改变,复合调味品市场需求加快释放,行业迎来快速发展。2000年以后,我国复合调味品行业进入高速发展阶段。随着生活水平的不断提高,我国居民的饮食习惯不断发生改变,复合调味品需求不断增多。复合调味品生产企业也不断涌现,市场供给不断丰富。

二、复合调味品行业产业链
从产业链来看,复合调味品行业上游主要包括食品原料和包装材料。食品原料主要包括油脂、糖、面粉淀粉、果蔬及蛋液等,这些原料部分具有大宗商品属性,皆属于成熟、市场主导型行业,行业竞争较为充分、生产技术稳定、供应充足,且部分原料存在期货市场,有利于复合调味品生产企业紧密关注价格变动,保障原料供应和稳定生产成本。包装材料主要涉及塑料、玻璃及金属等。中游是指复合调味品的生产制造。下游则涵盖以餐饮、烘焙、食品加工企业为代表的B端市场以及经商超、流通、电商等渠道销售给以个人消费者为代表的C端市场。

复合调味品,这种集合了多种调味品优势的调味品,在现代餐饮中扮演着越来越重要的角色。因此,随着餐饮行业的快速发展,复合调味品的需求不断增加。近年来,随着人们生活水平的提高和消费观念的转变,越来越多的人愿意外出就餐。中国餐饮收入从2017年的39643.7亿元增长至2019年的46720.7亿元,但2020-2022年受疫情的反复影响,中国餐饮收入有所波动,2023年行业收入又重回增长状态,2024年随着国家一揽子增量政策的部署出台,各地积极开展“文旅+美食”、夜经济、“展演+美食”、发放消费券等促消费活动,推动了餐饮市场持续增长,同比上涨5.30%至55717.5亿元。

相关报告:智研咨询发布的《中国复合调味品行业市场全景调研及未来趋势研判报告》
三、复合集流体行业发展现状
近年来,得益于餐饮连锁化和外卖行业的快速发展,我国复合调味品行业步入高速增长阶段,是调味料行业中增速最快的子行业之一。相较于传统单一调味品(酱油、醋、盐、糖),复合调味料能够缩短烹饪时间,降低烹饪难度,保证成菜口味统一,因此受到广大消费者的青睐。此外,随着新媒体的崛起,包括图文、短视频、直播在内的多种形式,已成为传播的新引擎,推动复合调味品等产品迅速被消费者接纳。这无疑是该赛道日益繁荣的关键驱动力。数据显示,中国复合调味品行业市场规模由2019年的1264亿元增长至2023年的2032亿元,估计2024年行业市场规模达到2278亿元,同比上涨12.11%。

注:本文节选出自智研咨询发布的《研判2025!中国复合调味品行业发展历程、产业链、发展现状、竞争格局及发展趋势分析:在大食品行业“出海”热潮下,复合调味品迎来新机遇[图]》行业分析文章,如需获取行业文章全部内容,可进入智研咨询官网搜索查看。
更多关于复合调味品产业的深度研究及全面数据,请关注智研咨询官网或公众号(智研咨询),您也可以咨询了解智研咨询重磅发布的《中国复合调味品行业市场全景调研及未来趋势研判报告》。

本《报告》从2024年全国复合调味品行业发展环境、整体运行态势、运行现状、进出口、竞争格局等角度进行入手,系统、客观的对我国复合调味品行业发展运行进行了深度剖析,展望2025年中国复合调味品行业发展趋势。《报告》是系统分析2024年度中国复合调味品行业发展状况的著作,对于全面了解中国复合调味品行业的发展状况、开展与复合调味品行业发展相关的学术研究和实践,具有重要的借鉴价值,可供从事复合调味品行业相关的政府部门、科研机构、产业企业等相关人员阅读参考。
智研咨询专注产业咨询十五年,是中国产业咨询领域专业服务机构。公司以“用信息驱动产业发展,为企业投资决策赋能”为品牌理念。为企业提供专业的产业咨询服务,主要服务包含精品行研报告、专项定制、月度专题、可研报告、商业计划书、产业规划等。提供周报/月报/季报/年报等定期报告和定制数据,内容涵盖政策监测、企业动态、行业数据、产品价格变化、投融资概览、市场机遇及风险分析等。
4001102288 欢迎批评指正
All Rights Reserved 新浪公司 版权所有
