摘要:随着消费者健康意识的提升,对于高品质、高营养价值乳制品的需求日益增加,水牛奶因其富含蛋白质、钙质及其他微量元素,且口感浓郁,因此受到越来越多消费者的喜爱。消费端的火爆,使得近年来国内水牛养殖规模呈现稳步增长态势,为整个水牛产业链发展提供了有力支持。数据显示,2023年底我国水牛存栏量已增长至2763.7万头,初步预计,2024年底已达到2780万头上下。

一、定义及分类
水牛是偶蹄目牛科水牛属哺乳动物。家养水牛(Bubalusbubalis)是野生水牛(Bubalusarnee)的后代。水牛主要在亚洲饲养,已有数千年的历史,供人类使用。它们的主要用途是用作牲畜以及生产牛奶和肉类,可以划分为两种类型,河流型和沼泽型。
中国水牛属沼泽型水牛,有24个地方品种,既:上海水牛、海子水牛、山区水牛、温州水牛、东流水牛、福安水牛、信丰山地水牛、峡江水牛、信阳水牛、恩施山地水牛、江汉水牛、滨湖水牛、兴隆水牛、富钟水牛、西林水牛、涪陵水牛、宜宾水牛、德昌水牛、贵州水牛、贵州白水牛、德宏水牛、滇东南水牛、盐津水牛和陕南水牛。

二、行业政策
近年来,国家对南方水牛产业的重视程度不断提高,广西成为政策支持的重点地区。在中央政策支持下,各地政府也大力扶持水牛产业发展,通过提供补贴、技术培训等方式鼓励农户参与水牛奶生产,为我国水牛产业发展提供强有力支撑。例如,2024年8月,广西壮族自治区农业农村厅发布的《关于实施2024年支持牛羊产业发展若干政策措施的通知》提出,支持引进牛羊(奶水牛)良种种质资源;对从国外引进高产奶水牛或利用国外胚胎移植产下高产奶水牛的养殖场(户),按照不超过1万元/头的标准予以一次性奖励。

三、行业壁垒
1、奶源供应壁垒
加强奶源基地建设以满足乳制品加工的原料奶供应,并进一步保证乳制品前端质量控制,是乳品加工企业的主要关注点。目前,国内如内蒙古等奶源大省的奶源已经分别被一些大型基地型乳品企业所控制;区域性的城市型乳品企业则利用自身在当地的资源,对当地的奶源实施有效控制。同时,由于我国农村地区的特殊性,奶源基地的建设和管理与当地的农户的合作关系往往是通过长期积累形成,行业外的企业难以在短期内仅凭资金优势获得。
2、销售壁垒
完善的销售网络和渠道是乳品企业经营的重要基础。由于我国目前乳制品市场竞争较为激烈,销售渠道的顺畅程度、完善性,对销售市场反应的敏感度,销售终端的维护等都直接影响到整个企业的生产经营。因此建立稳定、广泛和高效的营销网络,培育强有力的营销队伍,发展并改进营销手段和方法,都对企业提出了更高的要求,并需要在长期的经营过程中逐步完善和积累。
3、物流配送壁垒
乳制品对于产品卫生和保质期限的要求非常严格,企业收购的原料奶必须在当天送至企业进行加工;所生产的乳制品要求企业在完成生产后必须用最短的时间送至消费者手中。特别是巴氏奶,其对物流配送的要求更高,其保质期一般短于一周。而且巴氏奶的配送不是普通的物流运输,必须保证全程低温冷链。由于乳品企业的奶源基地、生产加工地和销售终端一般都分布在不同的地方,企业必须在规定的时间内将原材料或产成品送到目的地,这对企业的物流配送提出了较高的要求。因此,其配送体系,特别是全程冷链配送体系并非短期内可以建立的。
四、产业链
1、行业产业链分析
水牛产业链上游环节主要包括牧草种植、饲料加工、水牛养殖以及原奶生产。其中,水牛养殖是水牛奶产业链的关键环节,养殖者需要提供良好的饲养环境、合理的饲料搭配以及必要的医疗保健,以确保水牛的健康和生产性能。产业链中游环节主要是乳制品加工企业,这些企业会将上游提供的原奶加工成各种乳制品,如巴氏奶、酸奶、奶酪、奶油、炼乳等。产业链下游为水牛乳制品销售流通环节,主要通过大卖场、超市、杂货店、便利店以及电商平台等各类销售渠道传递至终端消费者。

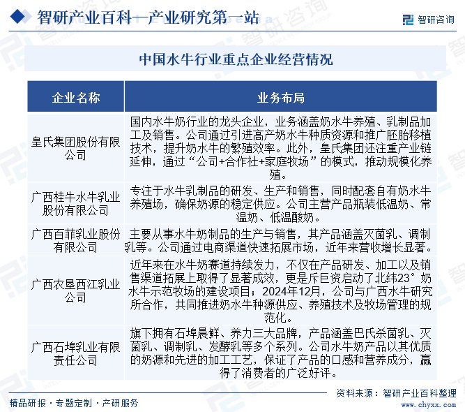
2、行业领先企业分析
(1)皇氏集团股份有限公司
皇氏集团股份有限公司成立于2001年,2010年1月在深交所上市,是国内A股第四家上市的乳品企业,股票简称“皇氏集团”。皇氏集团是国内水牛奶领域龙头企业,主营业务包括乳业和信息业务、光伏EPC业务,其中核心主业是以水牛奶、发酵乳、巴氏鲜奶为核心的特色乳品业务,涵盖从牧草种植到奶水牛育种、奶牛养殖、乳品加工、销售服务的全产业链。公司主要产品为以水牛奶、荷斯坦牛奶为主要原料的低温奶和常温奶。数据显示,2024年上半年,皇氏集团乳制品及食品业务收入为8.11亿元,同比下降32.85%。

(2)广西百菲乳业股份有限公司
广西百菲乳业股份有限公司成立于2017年12月27日,2024年6月28日在全国中小企业股份转让系统挂牌,股票简称“百菲乳业”。百菲乳业是一家集养殖、生产、研发和销售于一体的企业,经过多年发展已形成了较为稳定的采购模式、生产模式和销售模式。公司主要产品有低温奶、常温奶、学生奶等三大系列30多个品种,特别是公司生产的百菲酪品牌系列产品(水牛纯奶、水牛高钙奶、水牛酸奶等)以原生态、高蛋白、口味好的特点深受消费者的青睐,畅销全国。数据显示,百菲乳业营业收入为6.45亿元,同比增长27.49%。

五、行业现状
随着消费者健康意识的提升,对于高品质、高营养价值乳制品的需求日益增加,水牛奶因其富含蛋白质、钙质及其他微量元素,且口感浓郁,因此受到越来越多消费者的喜爱。消费端的火爆,使得近年来国内水牛养殖规模呈现稳步增长态势,为整个水牛产业链发展提供了有力支持。数据显示,2023年底我国水牛存栏量已增长至2763.7万头,初步预计,2024年底已达到2780万头上下。
2017-2024年中国水牛存栏量变化

六、发展因素
1、有利因素
(1)日渐增强的城镇和农村购买力
中国经济经过改革开放以来持续、稳定和快速的发展为奶业发展提供了坚实的物质基础。由于乳品消费与经济发展以及居民购买存在较大的相关性,随着城镇和农村居民生活水平的显著提高,城镇和农村消费者对乳品类高动物蛋白食品的需求急剧增加,乳品消费明显增长。目前我国政府正逐步加快农业产业结构调整,将增加农民收入、促进农村地区的经济发展作为工作的重中之重,而农村经济的发展和农民收入的增加将会有力拉动农村乳制品的消费。
(2)成熟的技术条件
目前国际上与奶业发展直接相关的生物技术、材料技术、信息技术等高新技术产业为处于相对滞后的中国奶业发展提供了良好的历史机遇和技术条件。先进的育种技术和方法能提高奶牛遗传素质;性别控制技术、胚胎移植技术与现代育种的结合能迅速提高某一地区和国家家畜数量;巴氏杀菌技术、蒸汽直热杀菌技术、膜过滤减菌技术以及在发酵乳生产中采用基因工程等各类高新技术的应用也促进了乳制品制造行业的发展壮大。
(3)不可替代性的产品特性
牛奶是营养丰富的食品,它含有人体生长、保持健康所需几乎所有的营养要素,包括蛋白质、矿物质、微量元素、乳糖、维生素等各种营养成份;同时,牛奶富含纯乳钙,是最天然的补钙产品。因此,牛奶不同于饮料和保健品,已经成为居民日常消费的必需品,因此乳制品在食品行业基本不具有可替代性。
2、不利因素
(1)生产方式落后与产业链不完整
水牛养殖行业的生产方式相对落后,大部分地区的养殖尚未形成规模化、产业化。这导致水牛肉和水牛奶产品的深加工能力不足,产业链尚未完善。由于产业链的不完整,从养殖到加工再到销售的各个环节衔接不畅,限制了水牛行业的发展。此外,缺乏大型的综合肉食品和水牛奶制品加工企业,使得水牛产品的附加值难以提升,行业整体竞争力不强。
(2)地区间发展不平衡
我国水牛资源的开发利用在不同地区之间存在显著差异。例如,广西和云南等地因地理气候优势,水牛养殖业发展较好,而拥有水牛养殖条件、但水资源和饲草资源存在限制的靠北地区,水牛养殖业相对滞后。这种地区间的不平衡发展,不仅影响了水牛行业的整体规模,也限制了先进技术和经验的推广。同时,地区间的不平衡还可能导致资源分配不均,进一步加剧了行业发展的不均衡性。
(3)消费者认知不足与市场需求有限
尽管水牛肉和水牛奶具有独特的营养价值,但由于消费者对水牛产品的认知不足,市场需求相对有限。消费者对水牛肉品质的误解,以及水牛奶在市场上相对稀缺的现状,都限制了水牛行业的发展。此外,由于传统饮食习惯和宣传不足,消费者对于水牛产品的接受程度还有待提高。这导致了水牛产品在市场上的竞争力不足,难以与主流牛肉和牛奶产品相抗衡。
七、竞争格局
近年来,随着水牛乳制品在消费端的火爆,我国多家乳制品企业都蒙牛、伊利、夏进、民歌、认养一头牛、壮牛、天润、西域春、美伊恋、慕酪希、源百希、百菲酪、皇氏、乐纯等宣布进军水牛奶赛道。从市场竞争格局来看,目前国内水牛奶已经形成皇氏、百菲乳业等头部品牌、地域性品牌和新兴品牌为主的市场竞争格局,好在目前水牛奶依旧是蓝海市场,多品牌的入局还在消费者教育、经销商开发、产品创新上。

注:本文转自智研产业百科平台,如需获取更多行业信息和定制服务,可进入智研咨询搜索查看。
智研产业百科是智研咨询推出的产研工具平台,致力于为您提供全方位的百科式产业信息查询服务。智研咨询践行用信息驱动产业发展的企业使命,完善和丰富企业方法论,依托产业百科平台提升信息价值,持续为行业发展及企业投资决策赋能。水牛产业百科作为水牛产业一站式系统化研究工具,全面归纳了水牛产业知识信息,内容涵盖水牛产业的定义、分类、政策、产业链、竞争格局、发展趋势等,并依靠信息技术建立智能互链的行业知识图谱,为行研从业者及相关投资者提供深入的洞察力和全面的信息。
智研咨询以“用信息驱动产业发展,为企业投资决策赋能”为品牌理念。为企业提供专业的产业咨询服务,主要服务包含精品行研报告、专项定制、月度专题、可研报告、商业计划书、产业规划等。并提供周报/月报/季报/年报等定期报告和定制数据,内容涵盖政策监测、企业动态、行业数据、产品价格变化、投融资概览、市场机遇及风险分析等。
4001102288 欢迎批评指正
All Rights Reserved 新浪公司 版权所有
