摘要:我国是锑矿产业第一大国,但无序开采以及低回收率一直是锑行业发展所面临的重要问题,随着锑资源战略地位的不断提升,出于对锑矿资源的保护,我国开始限制锑矿的开采。因而,在国内锑矿产量逐渐减少的情况下,我国锑行业生产产品,锑原料(锑精矿及其他)及锑锭的产量均呈现下滑态势。据统计,2023年我国锑原料产量已从2019年的5.23万吨下降至4.1万吨,下降幅度超过20%;锑锭产量已从2019年的8.31万吨下降至6.62万吨,下降幅度同样超过20%。

一、定义及分类
锑(元素符号Sb,原子序数51),是全球 稀有的有色重金属,为银白色金属,常制成棒、块、粉等多种形状,易溶于王水, 溶于浓硫酸,相对密度6.68,熔点630℃,沸点1635℃。锑性脆易碎,无延展性,同时是热和电的不良导体,导热率和导电率仅为铜的1/20和1/27。锑在自然界 中主要存在于硫化物矿物辉锑矿(Sb2S3)中,主要应用 领域为阻燃剂、铅酸蓄电池、光伏玻璃等。锑冶炼则是将锑金矿石经过破碎、磨矿、提取等步骤,最终得到锑金属产品的过程。

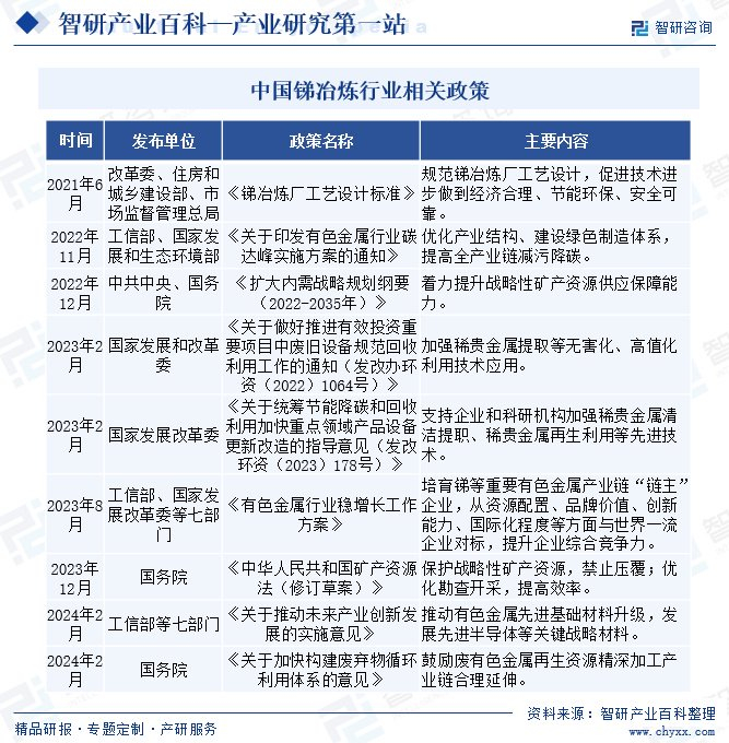
二、行业政策
近年来,我国锑冶炼行业受到各级政府的高度重视和国家产业政策的重点支持。国家陆续出台了多项政策,鼓励锑冶炼行业发展与创新,《国务院办公厅关于加快构建废弃物循环利用体系的意见》《七部门联合印发关于推动未来产业创新发展的实施意见》《中华人民共和国矿产资源法(修订草案)》等产业政策为锑行业的发展提供了明确、广阔的市场前景,为企业提供了良好的生产经营环境。

三、行业壁垒
1、资源壁垒
中国是全球最大的锑资源国,查明资源储量和产量均居世界之首。然而,经过多年开发,国内锑资源逐渐萎缩,传统老矿山易采易选的优质资源基本耗尽,地质品位逐年降低。此外,国内锑矿资源多为共伴生矿,规模以小型和中型为主,超大型和大型矿床较少。这使得锑冶炼企业在资源获取上面临较大挑战,资源保障能力不足成为行业发展的重要壁垒。
2、技术壁垒
锑冶炼行业对技术要求较高,传统火法冶炼工艺能耗高、环境污染大。随着环保政策的日益收紧,传统工艺已不适应可持续发展要求。企业需要加大科技投入,进行技术改造,提升自动化、智能化、清洁化生产水平。例如,富氧鼓风炉强化熔炼技术是当前锑冶炼的最优工艺,但其技术门槛较高,需要企业具备较强的研发和应用能力。
3、环保法规严格
锑冶炼过程中会产生大量污染物,如砷碱渣、含铅废渣等危险废弃物。国家对锑行业的环保要求日益严格,要求企业采取专用尾矿库,具备防渗、集排水措施,并对固体废物进行分类处置。此外,企业还需严格执行建设项目环境影响评价制度和环保“三同时”制度。这增加了企业的环保成本和运营难度,成为行业发展的重要制约因素。
四、产业链
1、行业产业链分析
锑冶炼行业产业链上游为锑矿产开采及原材料供应环节,包括锑精矿勘探开采、煤炭、纯碱。产业链中游为锑冶炼加工环节,即锑矿经过冶炼加工得到氧化锑、乙二醇锑、锑合金等产品,氧化锑又可继续加工为焦锑酸钠等产品。产业链下游锑冶炼产品应用领域,包括铅酸蓄电池、化工管道、电缆包皮、轴承以及齿轮、半导体、电热装置、远红外装置、军工产品、阻燃剂、陶瓷颜料、玻璃澄清剂、橡胶、纺织及化工产品等生产制造业。

2、行业领先企业分析
(1)湖南黄金股份有限公司
湖南黄金股份有限公司前身是湖南省湘西金矿,2000年12月25日,经湖南省人民政府批准,湘西金矿改制成立湖南辰州矿业有限责任公司,2006年6月1日整体变更为湖南辰州矿业股份有限公司,2007年8月16日在深圳证券交易所上市,股票简称“湖南黄金”。湖南黄金主要从事黄金及锑、钨等有色金属矿山的开采、选矿,金锑钨等有色金属的冶炼及加工,黄金、精锑的深加工及有色金属矿产品的进出口业务等,拥有集矿山勘探、开采、选矿、冶炼、精炼、深加工及销售于一体的完整产业链,公司主营产品为标准金锭、精锑、氧化锑、乙二醇锑、塑料阻燃母粒和仲钨酸铵等。2024年上半年,湖南黄金锑产品销售总收入为11.28亿元,同比增长29.15%;其中,精锑、含量锑、氧化锑、乙二醇锑的销售收入分别为3.03亿元、1.87亿元、5.76亿元、0.62亿元。

(2)广西华锡有色金属股份有限公司
广西华锡有色金属股份有限公司承接原华锡集团的核心资产及业务,前身为大厂矿务局,成立于1952年,是广西唯一国有有色金属行业上市公司,股票简称“华锡有色”。华锡有色主营业务为有色金属勘探、开采、选矿业务,主要产品为锡、锌、铅锑精矿,并通过委外加工模式生产锡、锌锭,同时涉足工程监理业务。2024年上半年,华锡有色铅锑精矿产量为7484.89金属吨,同比上升11.15%;铅锑精矿销量为6734.3金属吨,同比增长11.02%。

五、行业现状
我国是锑矿产业第一大国,但无序开采以及低回收率一直是锑行业发展所面临的重要问题,随着锑资源战略地位的不断提升,出于对锑矿资源的保护,我国开始限制锑矿的开采。因而,在国内锑矿产量逐渐减少的情况下,我国锑行业生产产品,锑原料(锑精矿及其他)及锑锭的产量均呈现下滑态势。据统计,2023年,我国锑原料产量已从2019年的5.23万吨下降至4.1万吨,下降幅度超过20%;锑锭产量已从2019年的8.31万吨下降至6.62万吨,下降幅度为20.34%,同样超过20%。2024年1-11月,国内锑锭累计产量为6.56万吨。

六、发展因素
1、有利因素
(1)战略地位提升与政策支持
锑作为重要的战略资源,在信息产业、国防军工等领域的重要性日益凸显。随着全球对锑的战略地位认识加深,各国政府纷纷出台相关政策以支持和规范锑行业的发展。在中国,政府对锑冶炼行业的支持力度不断加大,出台了一系列鼓励政策,包括优化勘探开采、提高资源利用率等。这些政策的实施为锑冶炼行业提供了良好的政策环境,将有助于提升锑冶炼企业的竞争力,推动行业向高质量、可持续方向发展。
(2)市场需求增长
锑在多个领域有着广泛的应用,包括阻燃剂、蓄电池、催化剂、玻璃澄清剂以及军工、半导体等。随着全球经济的持续发展和科技进步,这些领域对锑的需求不断增长。特别是新能源、新材料等新兴产业的快速发展,为锑冶炼行业带来了新的市场需求;阻燃剂作为锑的最大应用领域,约占下游消费的55%左右,其需求的增长直接推动了锑冶炼行业的发展。
(3)技术不断创新,产业国际交流合作加强
技术创新是锑冶炼行业发展的重要驱动力。通过技术研发和创新,可以提高锑产品的质量和附加值,降低生产成本,提升产业的整体效益。同时,技术创新还可以推动锑冶炼行业向更加环保、节能的方向发展,符合当前全球绿色发展的潮流。此外,随着全球化的不断深入,锑冶炼企业可通过加强与国际同行的合作与交流,引进先进技术和管理经验,提升企业的整体实力和国际竞争力,拓宽锑产品的销售渠道,为行业的持续发展注入新的活力。
2、不利因素
(1)技术创新不足
目前,我国95%以上的锑企业仍采用传统的火法冶炼工艺,能耗高,环境污染大。随着环保政策的日益收紧,传统工艺已不适应可持续发展的要求。企业需要加大科技投入,进行技术改造,提升自动化、智能化、清洁化生产水平。例如,富氧鼓风炉强化熔炼技术是当前锑冶炼的最优工艺,但其技术门槛较高,需要企业具备较强的研发和应用能力。
(2)市场供需失衡
国内锑市场目前处于供过于求的局面,而海外锑矿的高供应量进一步加剧了国内市场的供需失衡。此外,国内没有建立统一的锑品定价平台,市场信心对产品价格的影响较大。大量低端或不合格产品进入市场,扰乱市场秩序,破坏生态环境。这使得锑冶炼企业在市场竞争中面临较大的价格波动风险,影响企业的盈利能力。
(3)国际竞争压力大
近年来,国际上一些先进的锑冶炼项目逐渐建成投产,如阿曼锑金冶炼项目,该项目按照欧盟环保标准建立,具有清洁化生产能力,设计产能为每年2万吨锑品。这些项目在国际原料价格竞争方面具有明显优势,给中国锑冶炼行业带来了较大的竞争压力。
七、竞争格局
目前,依据锑业务营收,我国锑冶炼行业企业可划分为3个竞争梯队。其中,2023年锑业务营收大于5亿的代表企业有湖南黄金、华锡有色;锑业务营业收入在1-5亿之间的代表企业有华钰矿业、和湖南白银;锑业务收入小于1亿的代表企业以及。从代表性企业区域分布来看,锑行业代表性企业主要分布在湖南地区,其余企业分别位于广西、西藏、山东、河南。
从行业市场集中度来看,国内锑行业企业数量不多,其中龙头企业如湖南黄金、华锡有色、华珏矿业等,依托地理位置,资源优势,占据锑行业大部分市场,整体市场集中度高。未来,随着锑资源稀缺性的不断上升以及对其限制的不断增加,行业市场集中度将进一步提升。

注:本文转自智研产业百科平台,如需获取更多行业信息和定制服务,可进入智研咨询搜索查看。
智研产业百科是智研咨询推出的产研工具平台,致力于为您提供全方位的百科式产业信息查询服务。智研咨询践行用信息驱动产业发展的企业使命,完善和丰富企业方法论,依托产业百科平台提升信息价值,持续为行业发展及企业投资决策赋能。锑冶炼产业百科作为锑冶炼产业一站式系统化研究工具,全面归纳了锑冶炼产业知识信息,内容涵盖锑冶炼产业的定义、分类、政策、产业链、竞争格局、发展趋势等,并依靠信息技术建立智能互链的行业知识图谱,为行研从业者及相关投资者提供深入的洞察力和全面的信息。
智研咨询以“用信息驱动产业发展,为企业投资决策赋能”为品牌理念。为企业提供专业的产业咨询服务,主要服务包含精品行研报告、专项定制、月度专题、可研报告、商业计划书、产业规划等。并提供周报/月报/季报/年报等定期报告和定制数据,内容涵盖政策监测、企业动态、行业数据、产品价格变化、投融资概览、市场机遇及风险分析等。
4001102288 欢迎批评指正
All Rights Reserved 新浪公司 版权所有
