内容概要:可控核聚变是指通过人为技术手段,在特定装置内实现对核聚变反应的发生、约束和能量输出的持续控制,从而安全、稳定地获取能量的过程。可控核聚变是一种可以改变人类社会的全新能源,全球主要国家正在积极推动聚变能商业化发展。2024年全球核聚变投资71亿美元,同比增加9亿美元。随着各国政府对聚变能源的兴趣增加,公私合作伙伴关系在可控核聚变行业变得越来越重要。2024年全球公共资金对私营聚变公司的投资额增加到4.26亿美元。从企业数量上来看,2024年全球核聚变产业公司共有45家,较2023年新增12家。可控核聚变作为未来能源的“圣杯”,在政策、技术和需求的多重驱动下加速发展,行业正迎来快速发展的黄金时期。
上市企业:安泰科技(000969.SZ),中国广核(003816.SZ),永鼎股份(600105.SH),西部超导(688122.SH),上海电气(601727.SH)、爱科赛博(688719.SH)、东方精工(002611.SZ)、国光电气(688776)、永鼎股份(600105.SH)、常辅股份(871396.BJ)、江苏神通(002438.SZ)、国光电气(688776.SH)、合锻智能(603011.SH)、航天晨光(600501.SH)、兰石重装(603169.SH)等
相关企业:中国核工业集团、中核材料、久立新材、上海超导、联创超导、章源钨业、楚江新材、上海众巍化学、东方钽业、白银有色、久立特材、广大特材、西部材料、大西洋、中洲特材、哈焊华通、斯瑞新材
关键词:可控核聚变市场规模、可控核聚变市场竞争格局、可控核聚变产业链、可控核聚变投资规模、可控核聚变公司数量、可控核聚变行业发展趋势
一、可控核聚变行业定义及分类
核聚变,又称核融合,是两个轻核在超高温和高压条件下结合形成一个重核,并释放出大量能量的过程。与核裂变相比,核聚变具有能量密度大、原料资源丰富、低放射性污染、安全性好等优势。可控核聚变是指通过人为技术手段,在特定装置内实现对核聚变反应的发生、约束和能量输出的持续控制,从而安全、稳定地获取能量的过程。其核心目标是模拟太阳的聚变机制,但以受控方式释放能量,为人类提供近乎无限、清洁的能源。
可控核聚变根据其约束等离子体的原理和技术路径,主要分为磁约束核聚变、惯性约束核聚变、磁惯性约束聚变、静电约束聚变、冷核聚变(低能核反应, LENR)、μ子催化聚变等几大类别。

二、可控核聚变行业发展现状
1、全球可控核聚变行业现状
作为一种可以改变人类社会的全新能源,全球主要国家正在积极推动聚变能商业化发展。2024年全球核聚变投资71亿美元,较2023年增加9亿美元。随着各国政府对聚变能源的兴趣增加,公私合作伙伴关系在可控核聚变行业变得越来越重要。2024年,全球公共资金对私营聚变公司的投资额从2023年的2.71亿美元增加到4.26亿美元。

从企业数量上来看,2023年全球核聚变产业公司共有43家,较2022年增加13家,退出3家;2024年全球核聚变产业公司共有45家,较2023年增加2家。

2、中国可控核聚变行业现状
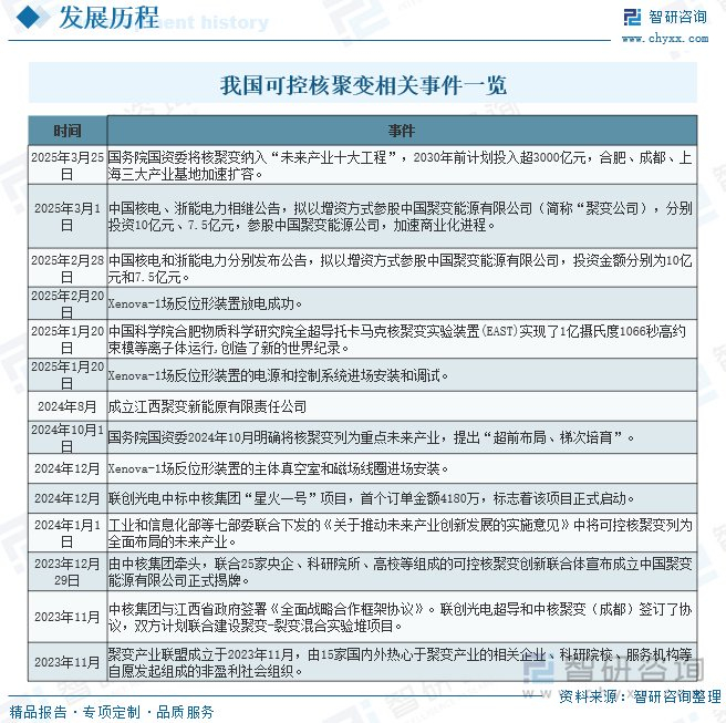
核聚变是太阳和恒星的能量来源,也是人类探索清洁、高效能源的重要方向之一。我国已在聚变工程试验堆项目上取得重大进展,有助于缩小国际热核聚变反应堆计划(ITER)与DEMO之间的差距计划在21世纪20年代开工建设聚变工程试验堆,随后在21世纪30年代建成DEMO型反应堆。2025年是核工业创建70周年,中核集团将落地一批重大项目,推动核能“三步走”战略。近期我国可控核聚变催化频频:政策定调、产业推动、资本加码。具体如下:

近年来,在国内可控核聚变工程建设稳步推进的背景下,我国可控核聚变招投标规模呈波动状态。2020-2022年我国可控核聚变招投标规模保持在7-10亿元,2023年招投标规模仅为3.43亿元,2024年招投标规模上涨至29.28亿元。截至2025年3月15日,我国可控核聚变招投标规模为0.81亿元。预计2025年起核聚变产业链招标呈现技术高端化、主体多元化、规模持续扩张的趋势。

(注:招标检索“核聚变”、“托卡马克”、“CFETR”、“CRAFT”、“EAST”等关键词)
相关报告:智研咨询发布的《中国可控核聚变行业市场现状调查及投资战略研判报告》
三、可控核聚变行业产业链
1、可控核聚变行业产业链结构
可控核聚变行业产业链上游主要包括金属钨、铜等有色金属材料、特种钢材、特种气体(氘、氚)、超导材料(Nb3Sn、ReBCO)、重水、Li6等原材料,其中,如钨和铜是核聚变反应器第一壁的重要材料;行业中游为可控核聚变技术研发及设备制造,这些设备包括磁体、偏滤器、第一壁、磁体支撑等核聚变主机设备,以及压力容器、蒸汽发生器、汽轮机、发电机、各类泵阀等其他设备;行业下游主要应用于医疗器械、科学研究与技术研发、核电站运营等领域。

注:本文节选出自智研咨询发布的《2025年中国可控核聚变行业产业链图谱、发展现状、重点企业分析及全景研判:产业推动叠加资本加码,可控核聚变产业化不断升级[图]》行业分析文章,如需获取行业文章全部内容,可进入智研咨询官网搜索查看。
更多关于可控核聚变产业的深度研究及全面数据,请关注智研咨询官网或公众号(智研咨询),您也可以咨询了解智研咨询重磅发布的《中国可控核聚变行业市场现状调查及投资战略研判报告》。

本《报告》从2024年全国可控核聚变行业发展环境、整体运行态势、运行现状、进出口、竞争格局等角度进行入手,系统、客观的对我国可控核聚变行业发展运行进行了深度剖析,展望2025年中国可控核聚变行业发展趋势。《报告》是系统分析2024年度中国可控核聚变行业发展状况的著作,对于全面了解中国可控核聚变行业的发展状况、开展与可控核聚变行业发展相关的学术研究和实践,具有重要的借鉴价值,可供从事可控核聚变行业相关的政府部门、科研机构、产业企业等相关人员阅读参考。
智研咨询专注产业咨询十五年,是中国产业咨询领域专业服务机构。公司以“用信息驱动产业发展,为企业投资决策赋能”为品牌理念。为企业提供专业的产业咨询服务,主要服务包含精品行研报告、专项定制、月度专题、可研报告、商业计划书、产业规划等。提供周报/月报/季报/年报等定期报告和定制数据,内容涵盖政策监测、企业动态、行业数据、产品价格变化、投融资概览、市场机遇及风险分析等。
4001102288 欢迎批评指正
All Rights Reserved 新浪公司 版权所有
