内容概要:洛阳市传统制造业家底厚实,已形成先进装备制造、新材料两个千亿级产业集群,过硬的产业基础为其因地制宜发展新质生产力提供了良好支撑。目前,洛阳正一手抓传统产业转型升级,让制造业企业“脱胎换骨”;一手抓风口产业引进培育,竞逐产业新赛道,以新能源、新材料、新IT、新文旅、智能装备等“四新一装备”为重点,加快构建现代化产业体系,抢占发展新质生产力“主阵地”。
上市企业:中信重工(601608)、一拖股份(601038)、国机精工(002046)、中钢洛耐(688119)、凯盛新能(600876)、花溪科技(872895)、通达股份(002560)、新强联(300850)、科创新材(833580)、隆华科技(300263)
相关企业:中国一拖集团有限公司、洛阳中收机械装备有限公司、洛阳辰汉农业装备科技股份有限公司、洛阳轴承集团股份有限公司、洛阳新强联回转支承股份有限公司、洛阳博盈轴承有限公司、洛阳圣瑞智能机器人有限公司、洛阳美锐克机器人科技有限公司、洛阳博智自动控制技术有限公司、中铝铝箔(洛阳)有限公司、优箔(洛阳)金属材料有限责任公司、中铝河南洛阳铝箔有限公司、新星轻合金材料(洛阳)有限公司、洛阳龙鼎铝业有限公司、洛阳绪隆金属材料有限公司、洛阳钛鑫新材料有限公司
一、洛阳市宏观经济分析
洛阳位于河南西部、横跨黄河中下游南北两岸,是“一带一路”重要节点城市、国家区域性中心城市、全国性综合交通枢纽城市、中原城市群副中心城市。近年来,洛阳市锚定“两个确保”、落实“十大战略”,聚焦建强副中心、形成增长极,坚持以创新引领发展,持续抓好“三项重点工作”,着力用好“三个重要抓手”,统筹推进稳增长、扩内需、强创新、调结构、惠民生、防风险,全市经济运行回升向好,实现了稳中有进、稳中有新、稳中提质,高质量发展加快推进,中国式现代化建设洛阳实践迈出坚实步伐。2024年,洛阳市实现地区生产总值(GDP)5818.6亿元,按不变价格计算,同比增长4.9%。全市GDP增速逐季加快,全年增速比一季度、上半年、前三季度分别加快3.4、0.9、0.6个百分点。分产业看,第一产业增加值236.6亿元,增长3.3%;第二产业增加值2362.7亿元,增长6.1%;第三产业增加值3219.4亿元,增长4.1%。三次产业结构为4.1:40.6:55.3。

洛阳是新中国重点建设的老工业基地,“一五”时期全国156项重点项目有7项在此布局。2024年,洛阳市规模以上工业增加值同比增长7.0%,较2023年提高6.8个百分点,创下“十四五”以来的增速新高,工业经济呈现出加速上扬的良好态势。洛阳市积极培育和发展新质生产力,统筹推进传统产业焕新、新兴产业壮大、未来产业谋划,为产业发展不断注入新动能。2024年,洛阳市规模以上高技术制造业增加值同比增长65.5%,增速高于全市规上工业58.5个百分点,拉动全市规上工业增速3.5个百分点;增加值占全部规上工业的7.1%,较2023年提高4.1个百分点。

固定资产投资增速回暖,2024年,洛阳市固定资产投资同比增长5.2%。其中,高技术产业投资同比增长53.1%,高于全市投资增速47.9个百分点,占投资比重达5.0%,同比提高1.5个百分点。其中,航空、航天器及设备制造业投资增长3.5倍,电子及通信设备制造业投资增长1.6倍。工业企业技术改造投资增长16.3%,占工业投资比重达13.5%。

二、洛阳市产业结构分析
洛阳市始终把制造业高质量发展作为主攻方向,围绕构建“755”现代产业体系,着力推进产业基础高级化和产业链现代化,加快构筑全国先进制造业基地。“755”现代产业体系即为培育壮大新能源、新一代信息技术、现代金融、电子商务、现代物流、节能环保、生物医药“七大新兴产业”,做大做强先进装备制造、特色新材料、高端石化、电子信息、旅游“五大主导产业”,提质发展文化、科技服务、牡丹产业、健康养生、现代农业“五大特色产业”。

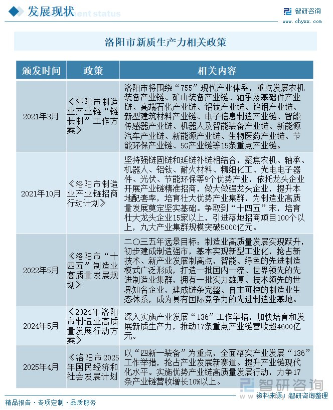
十四五期间,洛阳市发布了《洛阳市制造业产业链“链长制”工作方案》、《洛阳市“十四五”制造业高质量发展规划》、《2024年洛阳市制造业高质量发展行动方案》等一系列政策,以科技创新引领产业创新,培育和发展新质生产力,加快构建以先进制造业为支撑的现代化产业体系。

2024年,洛阳现代农机装备集群成功入选国家先进制造业集群。洛阳现代农机装备集群构建了涵盖基础材料、关键零部件、整机制造完整产业链条,形成以中国一拖为龙头、产业链上下联动发展的格局,关联企业300余家,年产值约600亿元、占全国约30%,拥有国家农机装备创新中心、智能农业动力装备全国重点实验室等国家级创新平台10多家,是我国综合实力领先的农机装备产业集群。此外,洛阳市还培育了1个国家级中小企业特色产业集群——新安县轴承制造产业集群。

洛阳市辖老城区、西工区、瀍河回族区、涧西区、洛龙区、偃师区、孟津区、新安县、栾川县、嵩县、汝阳县、宜阳县、洛宁县、伊川县。在辖区中,偏西北方向的区县普遍在装备制造产业具有优势,如洛龙区、涧西区等老“工业基地”;超60%的区县依据自身资源优势布局新材料产业,如南部区县依托丰富的矿产资源布局有色金属新材料产业;石油化工产业主要依托孟津区。

智研咨询专注产业咨询十五年,是中国产业咨询领域专业服务机构。公司以“用信息驱动产业发展,为企业投资决策赋能”为品牌理念。为企业提供专业的产业咨询服务,主要服务包含精品行研报告、专项定制、月度专题、可研报告、商业计划书、产业规划等。提供周报/月报/季报/年报等定期报告和定制数据,内容涵盖政策监测、企业动态、行业数据、产品价格变化、投融资概览、市场机遇及风险分析等。
4001102288 欢迎批评指正
All Rights Reserved 新浪公司 版权所有
