内容概要:定制客运是指已经取得道路客运班线经营许可的经营者依托电子商务平台发布道路客运班线起讫地等信息、开展线上售票,按照旅客需求灵活确定发车时间、上下旅客地点并提供运输服务的班车客运运营方式。近年来,受公众出行理念、多元出行方式等因素影响,传统客运车辆服务供给与群众对便捷性、舒适性的要求不相适应,班线客流量大幅下滑,客运经营矛盾十分突出,转型发展需求日益迫切。道路客运企业以定制客运为突破口,积极寻求转型突破。2024年全国定制客运线路9073条,同比2023年激增2542条,三年年均增速40.8%;2024全年运送1.3亿人次,同比增长29.7%。其中江苏、四川、山东、广东、贵州等地定制客运线路数量排名靠前,呈现“东部引领、中西部跟进”的发展格局。截至2024年,全国定制客运线路长度在200公里以下有6087条、占比达67.1%,反映出定制客运在满足城市群、都市圈通勤需求方面的显著优势,与传统高铁、航空形成错位互补。其次200-400公里路线2201条、400-800公里路线780条、800公里及以上路线5条,占比分别为24.3%、8.6%、0.1%。在政策引导与企业创新的双重推动下,以定制客运为代表的转型升级路径日益清晰。作为连接供需的关键一环,定制客运网络平台在整合资源、提升体验、塑造品牌方面发挥了关键作用。截至2024年年底,全国定制客运网络平台数量达302个,较2023年增加47个。目前,行业已涌现出“出行365”“巴士管家”“滴滴站点巴士”等全国性平台,以及“天府行”“豫州行”“贵州畅行”等区域性定制客运品牌,这些平台不仅提供线上售票、车辆调度、服务评价等基础功能,更通过数据挖掘与智能算法,推动客运产品持续迭代升级。根据交通运输部印发的《班车客运定制服务操作指南》(交办运函〔2022〕1205号),定制客运经营者可根据经营需要,自主灵活选择上门接送、定点接送、短途驳载等一种或者多种模式接送旅客。以巴士管家、出行365、滴滴站点巴士、贵州畅行、天府行、湘快车、豫州行7个定制客运网络平台数据为例,上门接送、定点接送和一端定点一端上门的线路占比平均分别为15.7%、72.3%、12%,定点接送成为定制客运服务的主流模式。
上市企业:富临运业(002357)、江西长运(600561)、海汽集团(603069)、龙洲股份(002682)
相关企业:四川巴运出行科技服务有限公司、深圳市中交出行科技有限公司、北京小桔科技有限公司 、南阳宛运定制客运有限公司、贵州畅行全景科技有限公司、湖南龙骧交通发展集团有限责任公司、河南金象客运信息服务有限公司、陇西县交通运输集团有限责任公司、甘肃陇运定制客运有限公司、沈阳市安捷客运集团有限公司、江西长运股份有限公司、广西超大运输集团有限责任公司、兰州黄河生态旅游开发集团
关键词:定制客运特征、定制客运市场现状、定制客运运行模式、定制客运发展趋势
一、定制客运行业相关概述
定制客运是指已经取得道路客运班线经营许可的经营者依托电子商务平台发布道路客运班线起讫地等信息、开展线上售票,按照旅客需求灵活确定发车时间、上下旅客地点并提供运输服务的班车客运运营方式。

相关报告:智研咨询发布的《中国定制客运行业市场发展形势及投资机会研判报告》
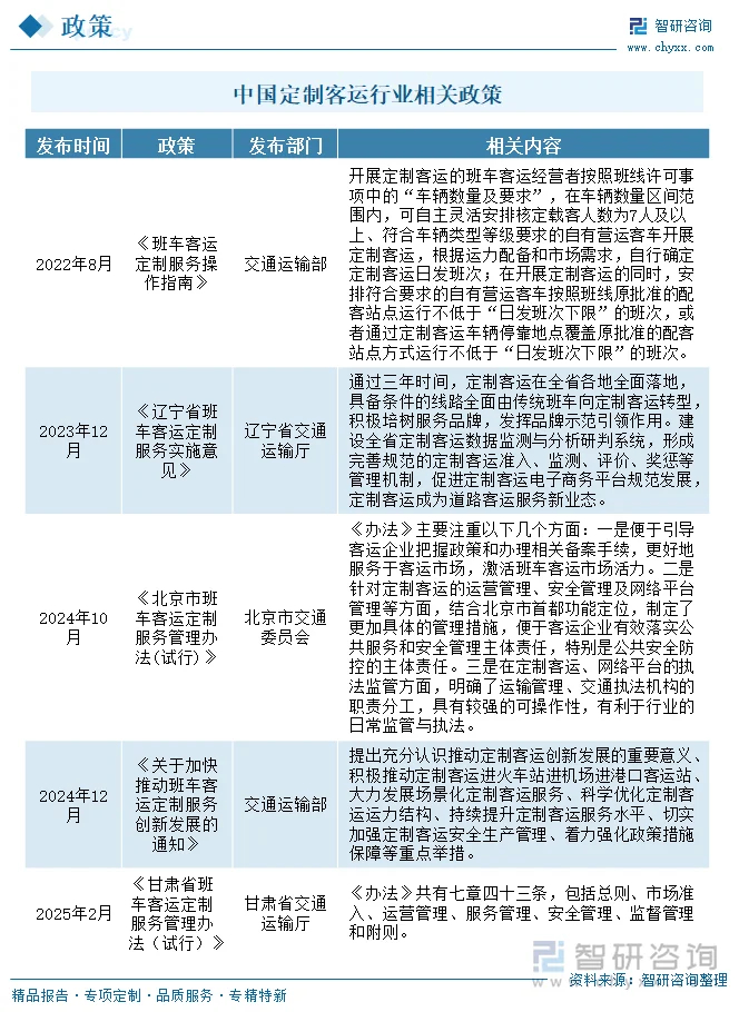
二、定制客运行业相关政策
定制客运具有“点到点、门到门”的优势,是有效满足人民群众多样化、便捷化、个性化出行需求的出行服务模式,是推动道路客运转型发展、促进运输服务高质量发展的重要抓手。我国十分重视定制客运行业发展,自2020年起,多项政策文件陆续修订印发,《道路旅客运输及客运站管理规定》明确了定制客运的定义、运营方式、车辆要求,《班车客运定制服务操作指南》提出了定制客运适用范围、服务流程、风险防范等条件,《道路客运定制服务规范》《定制客运网络平台技术要求》推动定制客运标准化规范化发展,《关于加快推动班车客运定制服务创新发展的通知》推动定制客运车辆服务多元场景,为公众出行提供定制化、个性化、品质化的运输服务。地方层面,《北京市班车客运定制服务管理办法(试行)》《甘肃省班车客运定制服务管理办法(试行)》等文件纷纷出台,进一步推动定制客运行业规范化发展。

三、定制客运行业市场现状
1、定制客运路线情况
近年来,受公众出行理念、多元出行方式等因素影响,传统客运车辆服务供给与群众对便捷性、舒适性的要求不相适应,班线客流量大幅下滑,客运经营矛盾十分突出,转型发展需求日益迫切。道路客运企业以定制客运为突破口,积极寻求转型突破。2024年全国定制客运线路9073条,同比2023年激增2542条,三年年均增速40.8%;2024全年运送1.3亿人次,同比增长29.7%。其中江苏、四川、山东、广东、贵州等地定制客运线路数量排名靠前,呈现“东部引领、中西部跟进”的发展格局。

截至2024年,全国定制客运线路长度在200公里以下有6087条、占比达67.1%,反映出定制客运在满足城市群、都市圈通勤需求方面的显著优势,与传统高铁、航空形成错位互补。其次200-400公里路线2201条、400-800公里路线780条、800公里及以上路线5条,占比分别为24.3%、8.6%、0.1%。

根据《道路旅客运输及客运站管理规定》,班车客运的线路按照经营区域分为以下四种类型:1)一类客运班线:跨省级行政区域(毗邻县之间除外)的客运班线。2)二类客运班线:在省级行政区域内,跨设区的市级行政区域(毗邻县之间除外)的客运班线。3)三类客运班线:在设区的市级行政区域内,跨县级行政区域(毗邻县之间除外)的客运班线。4)四类客运班线:县级行政区域内的客运班线或者毗邻县之间的客运班线。2024年,全国定制客运线路中,一类客运班线1422条、二类客运班线4547条、三类客运班线1573条、四类客运班线1531条,较2023年分别增加594条、964条、378条、606条,占比分别15.7%、50.1%、17.3%、16.9%。

从城际客运线路来看,2024 年全国城际定制客运班线共计8126 条。其中,省际定制 客运班线 1422 条、市级定制客运班线 4547 条、县际定制客运班线 1573 条,毗邻县间定制 客运班线 584 条。全国城际客运班线定制化率 13.3%,较 2023 年提高 4.3%。

注:本文节选出自智研咨询发布的《研判2025!中国定制客运行业相关政策、市场现状、运行模式及未来趋势分析:定制客运迈入规模化“快车道”,服务供给不断丰富[图]》行业分析文章,如需获取行业文章全部内容,可进入智研咨询官网搜索查看。
智研咨询发布的《中国定制客运行业市场发展形势及投资机会研判报告》依据国家统计局、政府机构、行业协会发布的权威数据,结合深度调研数据、专家反馈数据、内部运营数据等全域数据的收集与分析,提升客户的商业决策效率。本报告对中国定制客运行业现状与市场做了深入的调查研究,并根据行业的发展轨迹对未来的发展前景与趋势作了审慎的判断,为投资者寻找新的市场投资机会,进入定制客运行业投资布局提供了至关重要的决策参考依据。

智研咨询专注产业咨询十五年,是中国产业咨询领域专业服务机构。公司以“用信息驱动产业发展,为企业投资决策赋能”为品牌理念。为企业提供专业的产业咨询服务,主要服务包含精品行研报告、专项定制、月度专题、可研报告、商业计划书、产业规划等。提供周报/月报/季报/年报等定期报告和定制数据,内容涵盖政策监测、企业动态、行业数据、产品价格变化、投融资概览、市场机遇及风险分析等。
4001102288 欢迎批评指正
All Rights Reserved 新浪公司 版权所有