【2026 年度 3 大主线:降息潮、商品狂欢、新兴崛起】
2026 全球经济与资产的核心逻辑已明确:
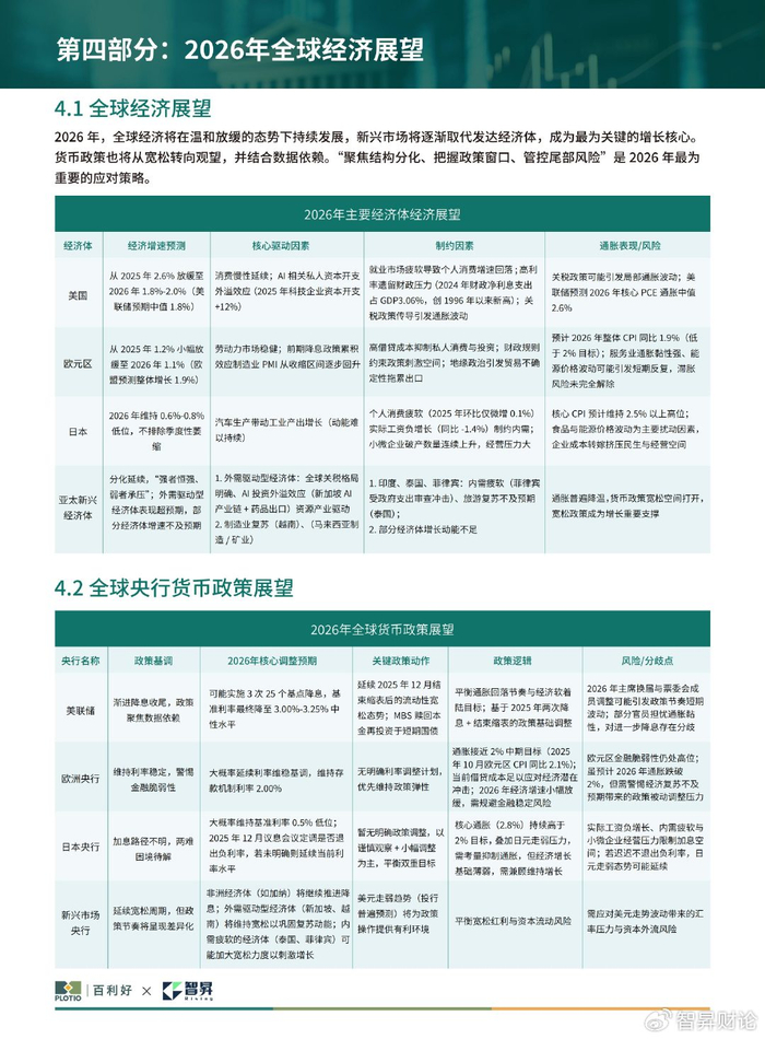
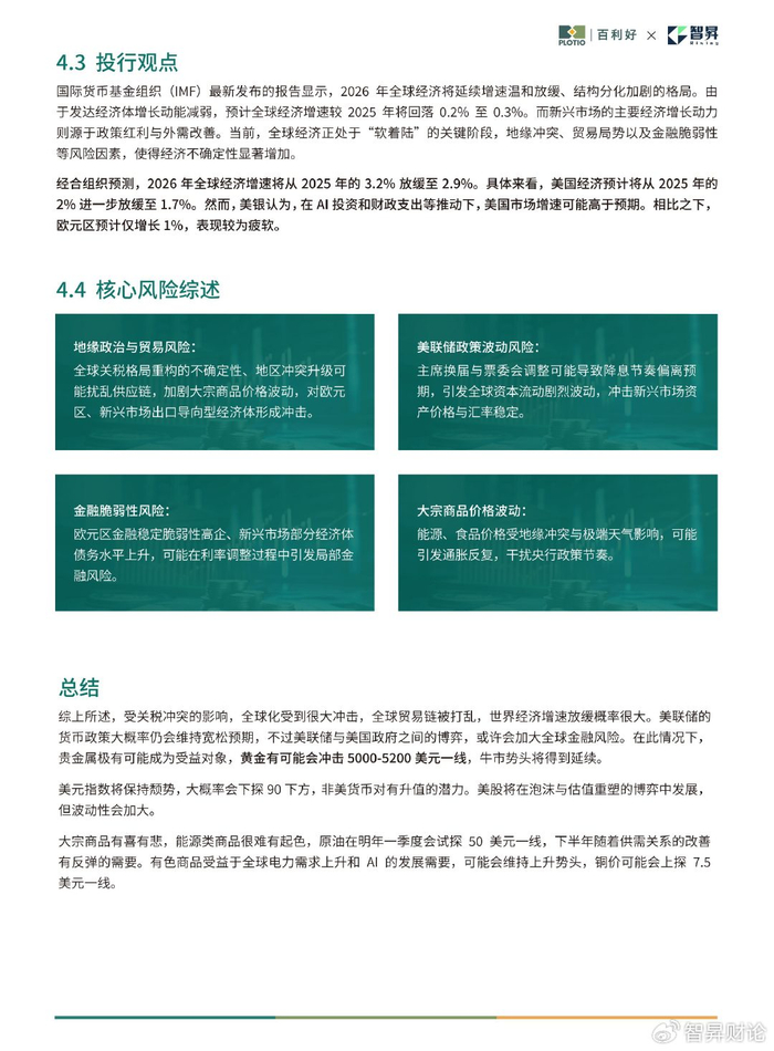
①政策线:美联储降息 3 次开启宽松周期,全球央行转向成商品 “强心剂”;
②经济线:发达放缓、新兴接棒,增长格局深度分化;
③资产线:黄金冲 5000 美元、原油成黑马、美股震荡上行、美元走弱…
机遇在哪?风险如何规避?
【百利好 x 智昇 2026 全球经济与大类资产展望・重磅前瞻】第四部分核心数据已正式释放!
这份报告直接讲透 2026 年资产走势与经济运行的底层逻辑 —— 从降息周期的影响,到大宗商品的行情节奏,从经济体增长分化的趋势,到具体资产的配置方向,关键信息一次覆盖。
想要获取完整报告内容?后台私信 “报告” 即可获取~





4001102288 欢迎批评指正
Copyright © 1996-2019 SINA Corporation
All Rights Reserved 新浪公司 版权所有
All Rights Reserved 新浪公司 版权所有