跨境电商浪潮席卷全球 欧洲依然是热门市场
每年年底至第二年年初,都是亚马逊等各大平台招商黄金时期。此时,无数新手卖家纷纷踏上了进军欧洲市场的征途。对于那些正忙于筹备欧洲站点的新手卖家来说,他们就像是刚攀过店铺入驻、选品上架、物流运输这三座大山,本以为可以喘口气,却不料一转眼,又跌入了海外市场那错综复杂的合规政策和税务天坑,一个个都变成了迷茫的小羔羊……
今天,我们就来为广大卖家详细解读欧洲VAT税务容易掉坑里的方方面面,让您在欧洲市场的征途上,少一份迷茫,多一份从容!
VAT基本问题一网打尽

01什么是VAT?VAT,全称Value Added Tax,即增值税,是欧盟国家普遍采用的一种税收制度。适用于在欧盟境内产生的进口、商业交易以及服务行为。要求符合条件的卖家必须按要求注册申报欧洲增值税,平台也有相对应的监督税务合规的义务。02如何确定需要注册哪些国家的VAT?
欧洲各国对VAT的要求不尽相同,您需要根据以下情况来判断:
- 使用了欧盟各国当地仓库:包括授权欧盟国 FBA 仓库、第三方仓库、自建仓等;
- 是否超过了特定国家的远程销售限额(不同国家远程销售限额不同,如德国是10万欧,西班牙、意大利是3万5千欧等);
- 在欧盟国港口或者机场托运交货到欧盟的货物,或获得增值税的退税;
- 是否在某个国家成立了公司;
- 是否参与了泛欧计划。
03VAT税费如何计算?
以法国标准税率(20%)为例:
进口部分: 进口税 = 进口关税 + 进口增值税 进口关税 = 申报货值 x 产品税率 进口增值税 = (申报货值 + 头程运费 + 关税)x 20%
销售部分: 销售增值税(销售VAT)= 定价(税前价格)x 20% 市场销售价格(含税)= 定价(税前价格)+ 销售增值税 应缴VAT = 销售 VAT - 进口 VAT
实际缴纳VAT = 销售 VAT - 进口 VAT
以下是欧盟27国VAT税率表,卖家可以保存下来方便随时查看:

04不注册欧洲VAT有哪些影响?
- 无法绑定店铺,无法正常发货销售。
- 发货清关时无法使用自有VAT号,无法申请进口增值税退税。
- 如使用他人VAT号或号码无效,货物可能被扣留,无法清关。
- 无法向客户提供有效VAT发票,可能导致交易取消或被举报偷税。
05欧洲VAT申报注意事项
- 申报周期:不同国家有不同的申报周期。例如,英国、德国、法国、意大利和西班牙都有各自的申报截止日期,通常为每月或每季度的10日。

- 申报流程:备妥所有必需文件和信息,并通过可靠的税务代理(例如商易跨境咨询)向税务局完成申报。
- 申报方式:若在一个申报周期内,卖家在特定国家未发生任何商品销售,可进行零申报。若在该周期内有销售业务,则应执行正常申报流程。
请注意,代扣代缴后不可直接选择零申报。您仍需上传销售额数据,系统将自动计算您应缴的税金。若您已全额缴纳,系统将自动识别并显示您的应缴金额为0元,无需多余担忧。请区分清楚,零申报与正常申报后税金为0是两个不同的概念。
06未按规定缴纳VAT的后果有哪些?
- 若卖家未能按时完成VAT的申报与税款支付,欧洲各国税务局将实施处罚措施,这可能包括但不限于:对未缴税款加收罚金、滞纳金以及利息。此外,税务机关会将此类违规情况通报给卖家所在的交易平台,并指令平台实施相应的限制措施。
- 交易平台对于被判定为不遵守税务规定的卖家及其账户,将采取一系列限制措施,这可能包括下架商品、限制销售权限,甚至关闭店铺等。因此,无论商家是自己处理VAT事宜,还是委托服务商进行VAT认证,都应高度重视税务合规,严格遵循相关规定进行申请和税务申报,以确保业务的顺畅运营,并防止不必要的麻烦和损失。
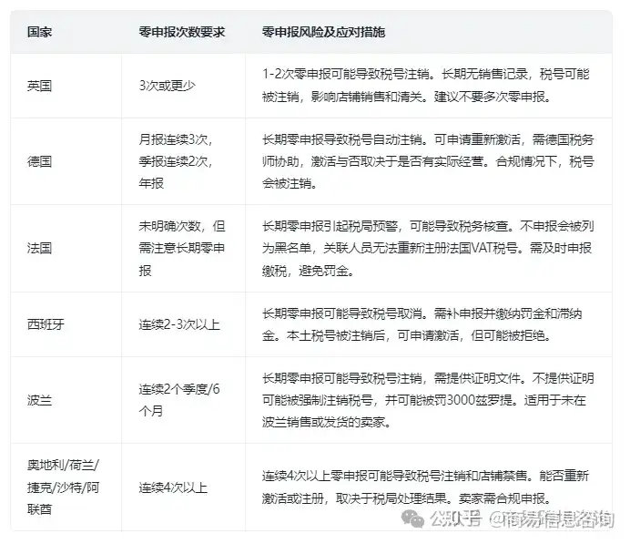
07欧洲各国0申报的影响
各国对于零申报的规定不尽相同,对零申报的次数限制也有所差异。那么,具体哪些国家对于零申报的次数有特定要求?进行零申报可能面临哪些风险?以下针对几个国家的情况进行分析。

请注意,表格中的信息会根据不同国家不同时期实际情况会有所变化,具体应咨询专业税务顾问如商易跨境咨询。
跨境电商行业在欧洲的税收规定比较复杂,卖家应避免长期0申报,及时调整自己的申报及交易记录,保证自己在欧洲市场的合法运营,实现长期稳定发展。
欧盟增值税差距

欧盟委员会在 2024 年 12 月发布的《欧盟增值税差距报告》指出,未来将加强增值税管理的国家分为两类:一类是增值税合规差距较大的国家,另一类是税收流失严重的国家。以下是一些具体情况:
- 罗马尼亚(30.59%):合规差距最高,税务漏洞突出,为改革的重点对象。
- 马耳他(25.89%):尽管经济体量小,但合规差距大,管理压力明显。
- 希腊(13.71%):较高的差距表明未来可能需要通过政策和技术的改进来加强管理。
- 意大利(10.55%,税收流失163亿欧元):巨额税收损失使其成为关键的改进目标。
- 法国(6.03%,税收流失127.8亿欧元):尽管合规差距中等,但税收流失严重,预示着未来可能实施更严格的管理。
- 德国(4.32%,税收流失128.9亿欧元):将进一步加强税务数字化管理。
此外,随着欧盟政策的推进,包括电子发票和实时交易报告在内的数字化管理措施将在整个欧盟范围内得到加强,所有成员国都将面临VAT管理的收紧趋势。
01什么是欧洲增值税合规差距?
增值税(VAT)合规差距是指国家预期应收VAT与实际征收VAT之间的差异。这一指标用于评估VAT合规程度和征管效率,揭示了国家因各种因素未能充分收取的VAT。
报告指出,合规差距的主要来源包括:
- 欺诈与逃税:包括虚假发票、失踪交易商欺诈(MTIC)等行为。
- 税收规避:纳税人利用合法手段减少税负,但不符税收宗旨。
- 破产与非欺诈性经济问题:企业破产或无力支付VAT。
- 计算错误:企业和税务机关在计算税额时的失误。
- 政策性减免:特定商品或服务的免税或税率优惠降低了税收收入。
随着欧盟统一数字化税务管理进程的稳步推进,德国、法国、荷兰等经济体量较大的国家,也将借助实时监控系统与电子发票技术,进一步优化增值税管理流程,提升管理效率,欧盟增值税政策,将会越来越严格!
VAT号和EORI号

EORI编号是“Economic Operator Registration and Identification”(经济运营商注册与识别)的简称,它是欧盟境内从事进出口业务的商户必须持有的注册号码。该编号在欧盟任何一国海关申请后,即可在全欧盟范围内用于清关。
VAT号和EORI号都是跨境电商在欧盟国家展开正常贸易时候,必须要注册的,EORI号是在当地国家海关申请,用于商品货物的清关;而VAT号是在当地国家税局申请,用于缴纳关税、进口增值税以及销售VAT的纳税申报。
需要注意的是,虽然EORI编号在欧盟各国均可申请,但每家公司仅能申请一个EORI号。换言之,一旦在某一个欧盟国家成功申请了EORI号,便无需在其他成员国重复申请。
海关通过EORI号确定申报主体企业,并依据企业提交进口申报产品的HS CODE来确定关税。
4001102288 欢迎批评指正
All Rights Reserved 新浪公司 版权所有
