中商情报网讯:广东省新能源产业主要包括风能、太阳能、新型储能、氢能、智能电网、核能、天然气及其水合物、生物质能、地热能、海洋能等领域。广东省是经济大省,能源消费需求大,粤港澳大湾区和“一核一带一区”发展战略为新能源产业发展提供了有利的政策和市场环境。
一、新能源产业现状
1.新能源产业规模不断壮大
广东省风能、太阳能、生物质能实现规模化应用,核电装机规模、天然气储备能力全国领先,海上风电进入快速发展通道。阳江风电全产业链基地初具规模,粤东风电运维、海工基地加快建设,储能产业快速发展。2024年,广东省新能源产业集群实现营业收入11163.18亿元,超额提前完成2025年目标(10000亿元)。

2022年,广东省新能源产业集群涉及的发电装机规模8605万千瓦,2023年,广东省新能源产业集群涉及的发电装机规模10171万千瓦。预计到2025年,广东省新能源产业集群涉及的发电装机规模约14430万千瓦。

在海上风电方面,广东海上风电总装机容量达到1198万千瓦,居全国第一。“十四五”期间,广东海上风电发展步入快车道,连续4年海上风电年度新增并网容量超过100万千瓦。与此同时,海上风电技术也在蓬勃发展。在2024年已投运的3个重大海上风电项目中,阳江漂浮式海上风电示范项目投运了全球单机容量最大的双机头漂浮式风电机组,阳江青洲六海上风电项目为广东首个单体容量达百万千瓦的海上风电项目。
在核电方面,目前广东省已经在深圳、阳江、台山、惠州、廉江、陆丰等地区落地核电项目,目前在运核电机组14台,装机容量达1614万千瓦,全国占比超过28%,位居全国首位。
在新型储能方面,2024年,广东省新型储能装机规模达350万千瓦,同比增长114%。2025年,广东省新型储能产业营业收入将达到6000亿元,装机规模将达到300万千瓦。
2.产业技术水平加快提升
广东省风力发电机组、逆变器、高效太阳能电池和集热器、氢燃料电池电堆等研发制造处于全国领先地位,氢能利用、储能技术、充电桩和智能电网建设位居全国前列,自主品牌“华龙一号”三代核电技术达到国际先进水平,天然气水合物连创试采纪录。
3.能源基础设施加速布局
“十四五”以来全省新增电源装机约8000万千瓦,总量突破2.66亿千瓦。油气管道里程达到7528公里;建成LNG接收及储气设施9个,天然气储备能力达到402万立方米;原油商业库容1428万立方米,成品油商业库容1356万立方米。全省累计建成公共充电桩超56万个、私人充电桩超95万个、超充站超2000座,公共充电设施保有量、充电电量位居全国第一。
4.产业集聚效应逐步显现
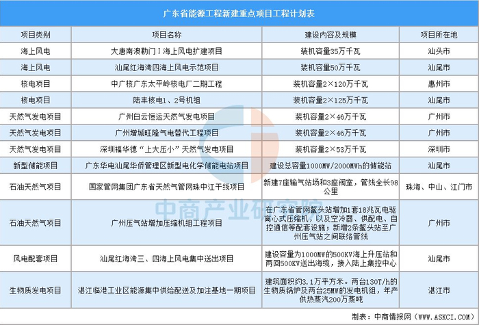
广东省在广州、深圳、汕头、汕尾、惠州、湛江等地建设海上风电、新型储能等方面的能源工程项目。

二、新能源产业布局
广东省新能源产业在广州、深圳、东莞、佛山、阳江、湛江等地已经初步形成了产业集群。
广东省新能源产业分布

三、新能源产业园区分布
广东省新能源产业重点园区主要分布于广州、深圳、东莞、江门、佛山、阳江、湛江、茂名等地。
广东省新能源产业重点园区

四、新能源产业企业分布
广东省新能源产业龙头企业主要有:中广核、广环投集团、比亚迪、捷佳伟创、佛山爱旭科技、爱德曼氢能、亿纬锂能、智光电气等。
广东新能源产业龙头企业分布情况


更多资料请参考中商产业研究院发布的《广东省产业链招商及投资研究报告》,同时中商产业研究院还提供产业大数据、产业情报、行业研究报告、行业白皮书、行业地位证明、可行性研究报告、产业规划、产业链招商图谱、产业招商指引、产业链招商考察&推介会、“十五五”规划等咨询服务。
4001102288 欢迎批评指正
All Rights Reserved 新浪公司 版权所有
