中商情报网讯:宠物经济是指围绕宠物的饲养、服务、消费等形成的一系列经济活动的总和,涵盖宠物从出生到死亡的全生命周期,涉及生产、销售、服务等多个环节,是随着人们宠物饲养需求增长和消费升级而兴起的新兴经济领域。
一、 中国宠物经济行业产业链环节上市公司整体情况
宠物经济涉及众多行业,包括宠物食品、宠物用品和宠物医疗等。宠物食品行业上游为原材料供应环节,如粮食、肉类等,中游为宠物食品生产,下游是消费渠道。宠物用品上游为原材料,主要包括纺织品、板材、塑胶、橡胶、金属、绒毛浆、卫生纸、流延膜、高分子、膨润土等,中游为产品生产制造,包括宠物卫生用品、宠物美容用品、宠物训练用品、宠物玩具、宠物食用器皿、宠物配饰和服饰、宠物寝具用品、宠物旅行和户外用品等,下游为销售渠道。宠物医疗上游为医疗设备和医疗耗材供应环节,中游为医疗服务环节,下游为医疗平台或直接医疗服务直接面向消费者。

代表性企业有乖宝宠物、天元宠物、瑞普生物等。

二、 中国宠物经济行业上市公司区域分布情况
宠物经济行业重点上市公司分布不均,呈现明显的区域集中特征。山东、浙江等省份的相关上市公司数量相对较多,而部分省份(如西部、北部一些地区)则较少甚至没有。
三、 中国宠物经济行业上市公司经营情况对比分析
2024年中国宠物经济行业上市公司多数实现营收增长,宠物食品类企业表现突出,宠物用品企业增速较快,仅普莱柯营收负增长。

数据来源:中商产业研究院整理
四、 中国宠物经济行业上市公司业务布局情况
中国宠物经济上市公司业务布局呈现出宠物食品类公司聚焦细分产品、业务占比高,宠物用品类公司产品多元、布局境内外,宠物医疗类公司覆盖多区域、业务综合且各环节企业在产业链深耕、区域布局广泛但各有侧重的特点。

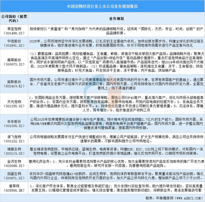
五、 中国宠物经济行业上市公司业务规划情况
中国宠物经济行业上市公司业务规划聚焦多维度发展,涵盖品牌升级、市场拓展、产品创新、产能优化、资源整合、研发强化等,围绕产业链各环节,借策略升级适配市场需求、提升竞争力,推动行业进阶。

4001102288 欢迎批评指正
All Rights Reserved 新浪公司 版权所有
