人类一万年的文明历史中,我们高度依赖单年生富含淀粉的谷物(比如水稻、玉米、小麦等)作为主要热量来源,时至今日,这种模式仍旧是维系地球数十亿人生存的基础。
然而,这一传统路径也带来了诸多挑战:耕地资源持续紧张、土壤肥力不断退化、大量农林生物质被低效利用甚至废弃,进而加剧了资源浪费与粮食安全风险。
与此同时,地球上最丰富、最具潜力的可再生多糖——纤维素(广泛存在于秸秆、木材、草类等农林废弃物中)——其价值却长期被严重低估,未能有效转化为支撑人类发展的粮食级战略资源。
近日,中国科学院天津工业生物技术研究所体外合成生物学中心、低碳合成工程生物学全国重点实验室张以恒研究员团队在纤维素制淀粉领域取得重要进展。
团队成功构建了全新的体外酶合成途径,将纤维素向淀粉的转化理论产率首次提升至100%,并以其高纯度直链产物直接应用于高端产业,实现了对手性药物色谱分离介质这一核心“卡脖子”技术的国产替代。
这不仅刷新了该领域的纪录,更标志着一种全新的“非粮路线”正在从实验室走向现实——将农业废弃物如秸秆中的纤维素,直接转化为可食用淀粉,以及高纯度、高品质的合成淀粉,其潜在的经济与战略价值难以估量。
这项成果的背后,是张以恒及其团队十余年深耕“体外合成生物学”(in vitroBioTransformation, ivBT)的结晶(DOI: 10.35534/sbe.2023.10013)。

图:张以恒研究员
在接受智药局专访时,张以恒坦言:“这不是终点,而是新生物制造与农业工业化+的起点。”他的目标远不止于发表一篇论文、申请一项专利,而是要构建一个能够重塑中国乃至全球生物制造以及第二农业格局的技术平台。

破局:从50%到100%,一条自然界不存在的新路径
将地球上最廉价、最丰富的生物质——纤维素,转化为人类社会最需要的基础产品之一——淀粉,代表了资源利用的一种理想范式,也是人类“筑基”技术之一。
自然界存在具备分解能力的微生物,它们通过“吃掉”纤维素代谢出淀粉或其他产物。
然而,这种方法效率极低,因为微生物会将绝大部分能量用于自身生长和维持。
而传统化学方法,即通过强酸、强碱或高温高压将纤维素水解成葡萄糖,再通过复杂的化学修饰聚合为淀粉,成本高昂、污染严重、得率低下,在经济上几乎不可行。
长久以来,如何高效、可持续地利用纤维素是困扰全球科学家的难题。
在本次突破之前,张以恒团队已通过人工设计的体外酶合成途径实现了全糖利用,但纤维素只是半转化为淀粉(理论得率50%):将纤维素水解产生的葡萄糖单元中的一半体外高效转化为目标产物淀粉,而另一半则由微生物低效地转化为乙醇或微生物蛋白等副产物。
因此,原先体外的理论产率最高也只有50%,而实际产率则更低。
此次突破,正是针对这“低效的一半”发起的总攻。团队意识到,问题的核心在于能量瓶颈。
那么,能否找到一种方法,为剩下的葡萄糖单元提供足够能量,将其也“激活”并聚合成淀粉?
为了解决这个难题,张以恒和团队没有局限于对原有路径的优化,而是采取了“问题导向、需求导向”的研发策略,从头设计了全新的、更为精巧的体外合成酶途径——iC2S(in vitro Cellulose-to-Starch)(图1)。

图
1:多酶分子机器介导的体外纤维素到淀粉(iC2S)生物转化的示意图
核心创新点之一:ATP的“外挂”与再生循环。
淀粉的生物合成是一个耗能过程,需要将葡萄糖活化为ADP-葡萄糖,这一步骤消耗ATP。在iC2A路径中,团队引入了一个高效的ATP再生模块。
他们利用多磷酸激酶(PPK),以廉价的无机多磷酸盐(PolyP)作为磷酸基团供体,将ADP重新转化为ATP。同时,加入焦磷酸酶(PPA)水解反应中产生的焦磷酸(PPi),推动反应向淀粉产物方向进行,彻底解除热力学化学反应平衡限制。
这个“外挂”能量系统,使得所有葡萄糖单元都有机会被活化,从而打通了通往100%理论得率的最后一道关卡。
核心创新点之二:关键酶的AI筛选与改造。
一条完美的路径,需要每一个环节都高效运转。然而,来自不同生物体的酶,其最适反应条件(如pH、温度、离子强度)往往相互冲突。
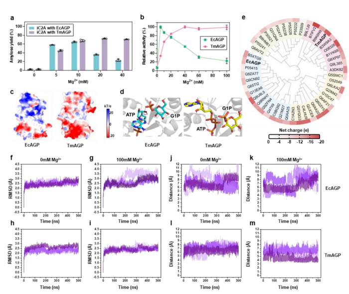
例如,许多糖代谢酶需要镁离子(Mg²⁺)作为辅因子,但过高的镁浓度又会与反应体系中的磷酸盐形成沉淀,抑制其他酶的活性。
如何找到兼顾效率与兼容性的酶?张以恒团队没有采用传统的试错法,而是运用了人工智能辅助的蛋白质工程。
最终,他们锁定并优化了来源于嗜热菌的一种AGPase(TmAGP),使其在高磷酸盐、适度镁离子的复杂环境中依然保持高活性和稳定性。
在这个过程中,张以恒表示:“AI扮演了超级助手的角色。”
核心创新点之三:分子多酶机器的极致优化。
除了关键酶,整个七酶分子机器系统的协同工作同样至关重要。团队对反应条件进行了精细调控,包括底物浓度、引物比例、温度梯度等。
他们发现,引物的浓度直接决定了最终合成淀粉产物的聚合度(DP)。通过调节这一参数,可以按需定制不同链长的直链淀粉,从而满足从手性分离介质到食品添加剂等不同下游应用的需求。
最终,在优化后的体系中,他们实现了惊人的97.8%的转化率,这意味着几乎来自纤维素的每一个葡萄糖单元,都被精准地编织进了淀粉分子之中。

图
2:iC2A通路的验证与优化

升维:从健康食品到“卡脖子”材料的多元价值图谱
这项技术应用场景极其丰富,原因在于它既可以产出性能卓越、结构均一、纯度极高的定制化淀粉(如直链淀粉),也可以产出结构混杂的淀粉,这为打开一系列高附加值或大宗市场提供了可能。
高端手性分离介质:打破日本垄断的“国之重器”。
在现代制药工业中,手性药物的纯度至关重要。沙利度胺悲剧(反应停事件)就是一个惨痛教训:其R-异构体具有镇静作用,而S-异构体则有致畸性。
因此,高效分离手性分子是药物研发与生产的关键环节。目前,全球高端手性色谱柱市场长期被日本大赛璐垄断,其核心技术正是基于一种特殊改性的直链淀粉。这种淀粉价格高达60万元/公斤,是名副其实的“卡脖子”材料。
而张以恒团队的合成直链淀粉,因其近乎完美的线性结构和可控的分子量分布,成为理想的替代品。目前,团队已与国内色谱填料龙头企业纳微科技(688690.SH)展开深度合作。
“他们试了很多年,从植物里提取的天然淀粉都无法达到日本大赛璐公司的水平,”张以恒透露,“我们的样品一给他们,立刻就看到了希望。”
据悉,双方已申请专利,并计划于明年实现量产。这不仅将为国内药企每年节省巨额采购成本,更是中国在高端分离科学领域实现自主可控的关键一步。
健康与可持续材料:从胶囊到包装膜。
除了医药领域,这种高纯度直链淀粉在大健康产业和环保材料领域也大有可为。由于其分子结构规整,它具有优异的成膜性和极低的氧气透过率。这意味着它可以被制成:
植物基空心胶囊:替代传统的动物明胶胶囊,满足素食主义者和特定宗教信仰人群的需求,同时为易氧化的活性药物成分提供更好的保护。
可食用/可降解食品包装膜:在减少塑料污染的同时,延长食品保质期。
抗性淀粉:直链淀粉本身难以被人体小肠消化,是一种优质的膳食纤维。将其添加到普通食品中,可以降低餐后血糖反应,改善肠道健康,为糖尿病患者和注重健康饮食的人群提供理想选择。
大宗饲料原料:未来的星辰大海。
当然,张以恒的目光并未只停留在高精尖领域。他深知,要真正解决中国的粮食安全问题,必须面向更广阔的市场——非反刍动物饲料。
中国每年进口近亿吨大豆,其中主要用途是将榨油后的豆粕作为动物蛋白饲料。如果能用秸秆生产的淀粉和氨基酸部分替代玉米和豆粕,其战略意义不言而喻。

然而,这条路充满挑战。饲料是典型的成本敏感型市场,玉米淀粉的价格极其低廉(约3000元/吨)。张以恒团队为此设定了清晰的量化目标:将生物制糖的成本降至2500元/吨以下,SE值(每公斤酶对应的底物重量)提升至400以上(DOI: 10.12211/2096-8280.2025-020)。
目前,他们的SE值约为50,虽已能支撑高端应用,但距离饲料市场的门槛仍有不小差距。这需要在酶的低成本制造(如将纤维素酶成本从100元/公斤降至50元/公斤)、预处理工艺优化(目标是每吨原料预处理成本不超过200元)等方面取得持续突破。

农业工业化:六亿吨秸秆背后的经济和战略价值
张以恒强调:“中国的粮食问题,本质是土地资源问题。”
他测算过,中国用18亿亩耕地养活14亿人,但若要让全体国民从“吃饱”迈向“吃好”,所需的优质耕地面积将超过30亿亩,存在12亿亩的巨大缺口。继续开垦边际土地不可持续,过度依赖进口则受制于人。
破局之道,就在每年被焚烧或废弃的9亿吨农作物秸秆之中。
张以恒提出一个宏大的构想:拿出其中6亿吨用于生物制造,这相当于新增3.6亿吨主粮,可折算为近8亿亩优质耕地!

为了高效、经济地利用这庞大的生物质资源,团队摒弃了传统“一步到位”的粗放式预处理思路(如剧烈蒸汽爆破),转而采用“价值优先、分步提取”的精细化策略:
第一步:温和提取半纤维素。半纤维素比纤维素更容易降解,且其主要成分木糖的市场价格(1.2–1.5万元/吨)是葡萄糖(约3000元/吨)的4-5倍。通过温和的蒸汽爆破,优先将这部分高价值组分提取出来,用于生产木糖、L-阿拉伯糖等高附加值产品。
第二步:强化处理纤维素残渣。在移除半纤维素后,剩下的富含纤维素的残渣可以承受更剧烈的处理条件,而不用担心半纤维素降解产生抑制微生物发酵的有毒副产物。这部分纤维素正是iC2S路径的理想原料。
这种“两步走”策略,虽然增加了操作步骤,但通过最大化整体价值链,显著提升了项目的经济可行性。
更重要的是,它为不同终端产品提供了灵活的原料基础:高端应用可使用高纯度纤维素,而动物饲料等大宗产品则可容忍一定程度的杂质,从而省去昂贵的纯化步骤。
目前,该项目已获得国家科技部重点研发计划的支持,并与央企国投生物及国企河南新拓阳建立了紧密合作关系,正在河南鹤壁与黑龙江海伦推进中试放大。
张以恒的目标非常明确:“未来两年内必须完成中试。”
他相信,一旦技术成熟,可节约大量大豆进口外汇,并构建一个“农民增收(稳定的秸秆收购价,减少大豆进口)—企业增效(生产高值产品)—国家增安(保障粮食与能源安全)”的完美闭环。

范式拓展:体外合成生物学的独特优势与未来版图
在当前火热的合成生物学赛道上,主流声音大多聚焦于“细胞工厂”——即通过代谢工程与合成生物学技术改造微生物,让它们在体内合成目标产物。相比之下,张以恒坚持的“体外合成生物学”显得有些特立独行。
对此,他有着清醒认知和坚定信念。他认为,两种范式各有优劣,适用于不同的场景:
体内合成适合生产高附加值、结构复杂的小分子(如青蒿素、紫杉醇),因为细胞内的复杂环境可以支持多步氧化还原反应。
体外合成则在生产大宗化学品、聚合物和涉及简单异构化/重排反应的产品上具有压倒性优势。其核心优势在于:
无细胞生长负担:所有能量和底物都用于目标产物合成,转化(能效)效率极高。
反应条件高度可控:不受细胞膜传质限制,易于放大,且不产生复杂的代谢副产物。
催化剂(酶)可回收利用:对于可溶性底物,酶可通过固定化技术反复使用,大幅降低成本。
张以恒将体外合成比作新能源产业:“一旦成本越过临界点,就会迎来爆发式增长。”他坚信,当生物制糖的成本低于玉米糖20%时,整个饲料、发酵工业的原料格局都将被重塑。

展望未来,张以恒团队的“体外合成工具箱”还在不断扩充。他们正在探索利用氢气驱动体外ATP再生的新路径,扩充ivBT的应用场景;也在开发一种名为海藻糖-6-磷酸(T6P)的植物“胰岛素”,喷洒后可使作物增产20%-40%。
这些看似分散的研究,实则都服务于同一个宏大目标——用工业化、工程化的思维,重新定义现代农业的边界。

写在最后
张以恒的终极愿景,是一场深刻的“农业工业化”革命。他期待看到的未来图景是:
广袤的田野上不再是一年生的玉米和小麦,而是固碳能力强、产量高的多年生能源植物(如再生水稻、芒草);
乡村的中心不再是粮仓,而是一座座生物精炼厂,将收割的生物质“秸秆”实时转化为淀粉、糖、氨基酸、材料;
而城市的餐桌和药房,则源源不断地接收着这些绿色、健康、可持续的产品。
“传统农业已经看到了天花板,”张以恒说,“我们必须跳出‘气候与土地资源决定我能种什么’的被动逻辑,进入‘效率与成本决定我该如何配置资源’的主动时代。”
从一根无人问津的秸秆,到一粒救命的药片,再到一顿健康的餐食——研究团队所构建的,是一个连接第一、第二、第三产业,贯通农业、工业与服务业的全新生态。
在这场静悄悄却波澜壮阔的革命中,中国正凭借其独特的资源禀赋和前沿的科技创新,站在引领全球生物经济新浪潮的历史性起点上。
这不仅是技术的胜利,更是一种面向未来的、更加智慧与可持续的文明形态的萌芽。
4001102288 欢迎批评指正
All Rights Reserved 新浪公司 版权所有
