
本文大概1300字,读完约3分钟
鲲鹏区域与产业新发展联盟对机器人的产业发展一直高度关注,近日,在联盟秘书处智行院与盘古智库联合举办了机器人产业发展情况研讨会,围绕机器人产业发展趋势、园区建设等问题进行了研讨、交流。
以下基于研讨会内容整理,全部内容共分为四部分,本文为第三部分:“机器人产业发展情况(三)—— 国内外机器人产业技术现状及比较”。
一、国内外工业机器人产业技术现状及比较

表1 国内外工业机器人产业技术现状及比较
近年来,在市场需求带动下,我国自主品牌工业机器人发展迅速,在技术攻关和设计水平上有了长足的进步。但同国外先进水平相比,各环节仍存有差距。
本体方面,国外龙头企业年销量万台以上,国内五家龙头企业销量在千台左右。国外企业六七十年代建厂,已经历了五十年的摸索与完善,在产品的可靠性、一致性方面比较强,而机器人产业本身也是需要时间积累的过程。
减速器方面,RV减速器:日本纳博公司占60%;谐波减速器:哈默纳科占15%。RV减速器与谐波减速器在应用中的区别是:机器人的负载量,如果操作的物体重量要求大,RV减速器负载能量就大1.2-1.4倍,而谐波减速器负载量小一些。
伺服电机方面,欧美的产品货载能力高,后台响应好;日本产品质量可靠;台湾的伺服电机产品不错,质量虽不如日本,但是较大的价格优势是的国内企业用的较多。
控制器方面,国外的主流机械厂商的控制器均为多轴运动,而且龙头企业都自己的研发平台;虽然国内企业也在做控制器,但仍需要一个摸索的过程。
系统集成方面,最鲜明的特点是在汽车之外的行业在寻找发展机会。判定工业机器人最有说服力的指标是产品在汽车行业能否实现应用,而国内企业在汽车行业处于劣势。第三方检测机构(国家机器人检测与评估中心)成立时间短,检测项目不完整。
二、国内外服务机器人产业技术现状及比较
近年来,我国服务机器人开始起步,各类自主研发产品开始不断涌现。
● 我国已经成功研制出6000米自治水下机器人、长航程水下机器人、7000米水下潜器(蛟龙)、系列化作业型水下机器人(ROV),为谱系化水下机器人研究与规模化应用奠定了坚实的基础。
● 我国长航程南极科考移动机器人已经初步完成样机研制,即将开始科考工程的实际应用,为我国不远的将来利用移动机器人进行南极大时空范围科考、乃至构建机器人南极科考站提供了技术保障。
● 我国自主研发的多种型号核裂变堆运行维护机器人已经投入示范应用,为我国核能源安全利用提供了技术手段。
● 我国的救灾救援、公共安全等多种型号机器人已经开始进入示范应用阶段;部分型号军用机器人也经实现应用。
● 我国手术机器人、辅助治疗机器人等医疗机器人也实现了技术突破,开始进行试验应用。
● 清洁机器人、两轮平衡车和消费类无人机等家用服务机器人领域也涌现出一些表现优异的企业。

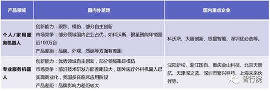
表2 国内外服务机器人产业技术比较
服务机器人方面,“蛟龙号”在国际深潜方面处于领先地位,南极科考机器人、救灾救援机器人仍在试验应用阶段。总体来说,国内服务机器人产业的发展水平与国际差距较小,基本上处于病好阶段,在某些具体领域国内服务机器人产品性能更好一些,我国无人机占全球无人机市场份额的70%以上。
三、阻碍机器人产业健康发展若干问题
第一,关键零部件对外依存度高,尤其在机器人三大核心部件方面,国外企业市场占比很高;
第二,自主创新能力不足,主要是关键核心技术的原创性差,国外企业经过五六十年的积累,能够不断的试错反馈信息不断地完善产品性能,任何一个行业都有类似的发展过程;
第三,产业发展秩序亟待规范及高端技术人才匮乏,我国机器人产业处于新兴阶段,行业标准缺失,使得产业发展秩序不规范,产品质量参差不齐,同时机器人产业面临人力资源结构性短缺。■
责任编辑:吕晴晴
主编邮箱:wangyue@pangoal.cn
4001102288 欢迎批评指正
All Rights Reserved 新浪公司 版权所有
