一
净资产变负是公司带帽主因
新三板年报披露季即将落下帷幕,随着年报披露而来的不独是分层的调整,更有ST阵营的重新洗牌。根据《全国中小企业股份转让系统业务规则(试行)》规定,只要触碰如下三个标准中的其中一个,公司就面临被ST处理的可能:
一是最近一个会计年度的财务会计报告被出具否定意见或者无法表示意见的审计报告;
二是最近一个会计年度经审计的期末净资产或被追溯重述后为负值;
三是全国股份转让系统公司规定的其他情形。
据我们的粗略统计,截至5月4日,新三板市场被实行风险警示的ST公司达到44家,其中既有基础层的挂牌公司,也有创新层的挂牌公司。在进一步的研究中,我们发现这些ST 公司之所以被带帽,大多是因触及标准的第二条即净资产为负数。当然,此外也有少数公司是由于财会报告被出具了否定意见或无法表示意见的审计报告。


可以预见的是,随着新三板市场快速扩容,ST股的数量也将与市场规模成正比关系。因此,今后新三板市场上,ST股的数量还会进一步增加。
更为重要的是,正如5月14日由新三板智库(ID:xsbzhiku)公号所推送的《抽血太狠,这家央企被母公司掏空成ST了(以超链接形式呈现)》一文里所强调的:
由于A股长期采取的是审批制和核准制,上市难度大,这就使得很多A股公司虽然被ST处理,但仍然存在着壳资源的炒作和投资价值。反观新三板,由于采取的是类注册制,相比于A股,其挂牌条件更为宽松、门槛也更低,这就使得新三板的ST公司并不具备A股市场上那种壳资源投资价值。也正是因此,与A股公司被ST相比,新三板的很多企业被ST之后,其摘帽会比较难。
当然,尽管新三板企业相对而言摘帽难度较大,但总有例外,一些企业通过自身的努力,最终还是成功实现摘帽。譬如ST天涯。
二
天涯摘帽
2015年5月15日,ST天涯(833359)发布了一则题为《天涯社区网络科技股份有限公司证券简称变更公告》的公告,公告称:
天涯社区网络科技股份有限公司(以下简称“公司”)因2016年经审计的期末净资产为正值,已消除股票风险警示的情况,经向全国中小企业股份转让系统申请,公司将于2017年5月16日正式在全国中小企业股份转让系统进行证券简称变更。公司证券简称由“ST天涯”变更为“天涯社区”,证券代码为833359,保持不变。

这也就意味着ST天涯成功摘帽。据ST天涯2016年年报显示,公司去年实现营业收入1.31亿元,同比下降24.25%;亏损1088.47万元。期末净资产3373.35万元,而上年同期该数值为-2355.17万元,净资产已由负转正,成功摘除“ST”。
就其摘帽的原因,ST天涯给出的解释是,由于公司主动收缩低毛利的电子商务业务,营业收入出现一定程度下滑,但亏损额已大幅减少。对于2017年的经营目标,公司计划大力优化天涯社区用户体验和网络社区生态,抓住移动视频社交平台的风口机遇,确保移动端用户流量大幅度增长,力争实现收入大幅增长和扭亏为盈。

三
融资吧,融资
但ST天涯之所以得以摘牌,关键在于它融资了。
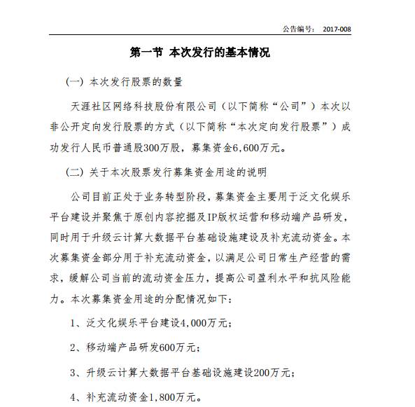
根据规定,新三板公司最近一个会计年度经审计的期末净资产为负值就会被 ST 带帽。因此,如果ST公司通过获得定增融资,从而使公司期末净资产变成正值,那么公司就可以摘帽。2017年1月10日公司发布公告,称公司正处于业务转型阶段,基于泛文化娱乐平台建设并聚焦于原创内容挖掘及IP版权运营和移动端产品研发,同时为了升级云计算大数据平台基础设施建设及补充流动资金,提高公司盈利水平和抗风险能力,公司决定发行300万股普通股,每股22元,预备募集资金6600万元。
它的这一股票发行方案得到了市值过千亿的主板公司华夏幸福(600340)的积极响应,华夏幸福以 2200 万元的现金非公开认购了ST天涯100万股,占股超1%。也是这笔融资的加持,使得ST 天涯摘帽成为可能。

四
摘帽,还可借壳
新三板ST公司想要摘帽,除此之外,似乎还可向ST亚锦(830806)取经,搞搞资产重组或许也不失为一个办法。
2016年2月,当时市值仅1150万元的亏损挂牌企业ST亚锦与亚峰电器完成了重大资产重组事项,后者将其持有的南孚电池 60%的股权,认购公司所发行的26.4亿元的股份。公开资料显示,ST亚锦成立于2004年3月,主营业务为医疗数字化、信息化技术的开发与服务,是为医疗卫生行业信息化建设提供专业整体解决方案的服务商。完成重大资产重组之后的“ST亚锦”转向电池的研发、生产、销售。经过一年的经营,ST亚锦成功实现“摘帽”。根据亚锦科技2017年2月28日发布的年度报告内容显示,2016年,2016年亚锦科技营业收入为21.89亿元,同比增加1.14%;净利润方面,2016年亚锦科技的净利润为5.09亿元,同比增加1.20%。也就是说,得益于这一重组,ST亚锦2016年度经审计的期末净资产恢复为正值。为此,公司于2017年3月7日发布公告,称其已被获准“摘帽”,公司证券简称随后恢复为“亚锦科技”,而证券代码(830806.OC)则继续维持不变。

当然,要想摘帽且让公司长期可持续发展,根本之道还是在于提高企业自身经营能力,改善企业业绩。
文/韩和元
▪
4001102288 欢迎批评指正
All Rights Reserved 新浪公司 版权所有