
在IPO过程中,发行人境外客户,受所在地外汇储备不足、汇款出境手续繁琐、时间长、手续费高等原因,通常委托迪拜、香港等地的外汇公司代为支付货款。与境内交易相比,境外交易本身存在真实性核查困难的特点。在尽调过程中,中介机构将回款查验的结论作为判断收入真实性的重要依据。若在境外交易存在三方回款的情况下,中介机构如何进一步查验回款的合理性与收入的真实性。

一、威马农机
1、反馈问询
根据审核问询回复,报告期各期,发行人采用查阅经销协议、查询工商信息系统、获取第三方付款确认函等核实方式累计核实付款方与客户的关系占各期第三方回款金额的比例分别为 72.02%、 61.09%和 92.34%。中介机构获取并核查了大额第三方回款的销售合同或订单、出库单、相关签收记录、报关单、提单及银行回单等原始单据,报告期各期核查比例分别为 42.03%、 46.58%和66.35%。请保荐人、申报会计师说明:
(1)SABZ KOOSH NEGIN CO.,L TD、 SPART SISTEM Co.,Ltd、KAYHAN MOTOR CO. 等境外客户存在较多非关联方为其付款的原因及合理性,中介机构对该情形的具体核查情况,是否均获得第三方付款确认函;
(2)MCT GROUP GUC MAKINE TEKSTIL INSAAT GIDA MEDIKAL VE DIS、 MANLEY CO LTD、 ASIA TRADE COMPANY CO LTD 等公司的性质,上述公司 2021 年帮多名客户代为回款的原因,其他报告期内是否存在类似的公司及情形;
(3)发行人报告期内第三方回款比例高于同行业的合理性,相关客户存在较多外汇管制对其未来合作回款质量的影响。
2、反馈回复摘要
(1)SABZ KOOSH NEGIN CO.,L TD、 SPART SISTEM Co.,Ltd、KAYHAN MOTOR CO. 等境外客户存在较多非关联方为其付款的原因及合理性,中介机构对该情形的具体核查情况,是否均获得第三方付款确认函:
报告期内,针对部分境外客户存在较多非关联方为其付款的情况,主要原因为发行人与客户主要采用美元进行结算,部分客户所在国家存在外汇管制或外汇限制,存在结算不便利、额度限制、周期长等问题,如 SABZ KOOSH NEGIN CO.,LTD、 KAYHAN MOTOR CO.系伊朗客户,由于伊朗外汇汇率波动较大,政府认为有必要严格外汇管制,以确保其市场稳定;SPART SISTEM Co.,Ltd 系乌兹别克斯坦客户,由于乌兹别克斯坦实行多重汇率,官方利率和平行的市场利率之间存在利差,因此外汇交易存在额外成本。根据中华人民共和国商务部编制的《对外投资合作国别(地区)指南》文件,对处于外汇管制/限制地区且需通过第三方付款机构代为支付货款的客户,在实践中通常需委托当地金融市场的外汇兑换机构等渠道获取外汇并由其安排支付。上述客户基于其长期形成的外贸交易习惯、自身外汇管理和支付的需要,通过其他第三方付款机构代为支付货款,符合外销交易的经营特点,具有合理性。
保荐人、申报会计师针对上述情况执行了以下核查程序:
A、访谈发行人销售负责人,了解发行人销售市场区域、第三方回款总体情况及第三方回款的原因、背景及商业合理性等;
B、对主要第三方回款客户的发行人业务人员及客户相关负责人进行访谈,了解客户采购产品的用途、结算方式、委托第三方付款的背景原因、相关各方是否存在关联关系等;
C、抽取单笔回款金额在人民币 30 万元以上的交易记录,获取其销售订单、报关单、提单及银行回单等原始单据,核查相关交易真实性、回款金额的准确性;
D、查询第三方回款涉及的主要国家和地区的外汇管理政策,分析第三方回款的必要性和合理性;
E、对该情形主要客户进行了访谈及邮件确认,核查确认了委托非关联方第三方付款的相关背景及具体原因;
F、针对上述情形,获取相关客户第三方付款确认函,取得客户关于第三方回款相关交易真实性及其对自身原因产生委托付款行为不存在任何争议和潜在纠纷的声明,部分付款方与发行人不存在关联关系的声明。
(2)MCT GROUP GUC MAKINE TEKSTIL INSAAT GIDA MEDIKAL VE DIS、 MANLEY CO LTD、 ASIA TRADE COMPANY CO LTD 等公司的性质,上述公司 2021 年帮多名客户代为回款的原因,其他报告期内是否存在类似的公司及情形:
根据中华人民共和国商务部编制的《对外投资合作国别(地区)指南》文件,对处于外汇管制/限制地区且需通过第三方付款机构代为支付货款的客户,在实践中通常需委托当地金融市场的外汇兑换机构等渠道获取外汇并由其安排支付。此外,由于俄罗斯地区直接外汇付款受限或缺乏便捷性,因此根据当地长期形成的外贸交易习惯,通过当地专门从事进出口贸易的中介机构代为向公司支付货款,在当地属于合法合规行为。
上述客户通过 MCT GROUP GUC MAKINE TEKSTIL INSAAT GIDA MEDIKAL VE DIS、 MANLEY CO LTD、 ASIA TRADE COMPANY CO LTD 等第三方付款机构或专门从事进出口贸易的中介机构支付货款符合当地外贸交易习惯, MCT GROUP GUC MAKINE TEKSTIL INSAAT GIDA MEDIKAL VE DIS、MANLEY CO LTD、 ASIA TRADE COMPANY CO LTD 等付款方作为从事境外货币交易的机构,相关公司帮多名客户代为回款具有合理性。
发行人其他报告期内存在同一付款方帮多名客户代为回款的情形,结合发行人存在第三方回款的主要原因,对上述情况说明如下:
A、外汇结算不便:对处于外汇管制/限制地区且需通过第三方付款机构代为支付货款的客户,在实践中通常需委托当地金融市场的外汇兑换机构等渠道获取外汇并由其安排支付;部分地区直接外汇付款受限或缺乏便捷性,因此根据当地长期形成的外贸交易习惯,通过当地专门从事进出口贸易的中介机构代为向公司支付货款
B、关联方代为付款:付款方与客户间存在关联关系,如该客户与付款方为同一集团内公司、多名客户均由该付款方控制、多名客户属于同一实控人控制且该实控人与付款方存在关联关系等;
C、商业合作伙伴代为付款:部分客户基于自身资金安排,通过其上下游或委托其商业合作伙伴等相关方代为付款。
针对上述情形中涉及的付款第三方机构,保荐人、申报会计师执行了以下核查程序:
①获取发行人涉外收入申报单,确认境外付款方常驻国家(地区)及外汇收入真实性;
②查询付款方公开网站,确认其公司性质及基本信息;
③获取主要客户三方付款确认函,核查相关客户委托付款原因及与付款方之间的关系;
④查阅发行人经销协议及相关客户的工商信息,核查经销协议中是否就委托付款情况进行约定,及该客户与付款方是否存在关联关系;
⑤获取部分客户与付款方存在关联关系的说明文件;
⑥查询第三方回款涉及的主要国家和地区的外汇管理政策,分析第三方回款的必要性和合理性。
(3)发行人报告期内第三方回款比例高于同行业的合理性,相关客户存在较多外汇管制对其未来合作回款质量的影响:
发行人在报告期内以境外销售为主,外销收入占主营业务收入的比重分别为72.30%、 75.38%和 78.24%。发行人境外销售客户所在国家主要包括瑞典、印度、俄罗斯、西班牙、伊朗、菲律宾等,与可比公司存在差异,其中伊朗、印度、俄罗斯、菲律宾等均属于外汇管制或限制国家,该国家或地区客户出于外汇管制或外汇储备不足、汇款出境手续繁琐、时间长、手续费高等原因,通过委托第三方代为支付可提高结算的便利性,缩短交易周期,尽快达成交易。
发行人与主要客户均保持稳定、持续的合作关系,并建立良好有效的沟通机制。报告期内,发行人销售规模快速增长,且下游客户规模不一,较为分散,因此公司在市场开拓、销售过程中尤为重视回款的安全性和及时性,针对涉及第三方回款的销售业务,在合同订单评审、出库及报关出口、付款控制等环节均制定了较为完善的有效内部控制措施。
对于处于外汇管制国家或地区且属于中信保无法投保区域的客户,发行人通常采用 D/P(付款交单)或“前 T/T”方式与该客户进行结算,即先款后货。对于处于外汇管制国家或地区,但属于中信保可投保区域的客户,发行人通常采用D/P(付款交单)、 “前 T/T”或“后 T/T”等方式与该客户进行结算,对于可以在中信保进行投保的客户,给予一定时间的信用期。

二、德芯科技
1、反馈问询
申报文件显示,报告期内发行人第三方回款金额分别为 3,179.43 万元、4,048.00 万元和 3,246.53 万元,占当期营业收入的比例分别为 13.86%、 16.87%和 11.98%。请保荐人、申报会计师对以下事项发表明确意见,并按本所《创业板股票首次公开发行上市审核问答》问题 26 进行核查,对重点核查事项发表明确意见,并说明核查的过程、核查程序是否足以支持销售真实性的核查结论:
(1)第三方回款是否符合行业经营特点、相关方是否为关联方、列示相关情形的金额及占当期营业收入比例;
(2)说明第三方回款的客户名称、客户类型、报告期内销售额、回款单位名称、客户与回款方的关系、采用第三方回款的原因。
2、反馈回复摘要
(1)第三方回款是否符合行业经营特点、相关方是否为关联方、列示相关情形的金额及占当期营业收入比例:境外销售产生第三方回款的主要原因为:①受客户资金安排、交易习惯、支付便捷等因素影响,存在通过其关联公司、股东、员工等控制的账户向公司支付货款的情况;②报告期内部分境外客户所在国家(如巴基斯坦、孟加拉国等)存在外汇管制或限制,通过第三方在迪拜、香港等地的银行账户向发行人支付货款。
报告期内,公司外销业务产生的第三方回款情况符合国际业务结算的特征,国际结算相比国内结算程序更加复杂、面临的管制更多、风险更高,因此,出于外汇管制、由集团统一协调或出于支付结算便利等因素的考虑,外销客户选择通过第三方来支付货款的情形比较常见,符合行业经营特点。
报告期内,上述相关客户及第三方付款方与公司及其关联方均不存在关联关系。
(2)说明第三方回款的客户名称、客户类型、报告期内销售额、回款单位名称、客户与回款方的关系、采用第三方回款的原因:
公司的外销客户数量多、分布广泛,除了美国、欧洲等发达国家或地区外,还包括伊拉克、巴基斯坦、孟加拉国等经济不发达的国家或地区,这些国家或地区部分客户出于外汇管制及外汇储备不足、汇款出境手续繁琐、时间长、手续费高等原因,通过委托其他商业合作伙伴代为支付美元可提高结算的便利性,因此采取通过关联方或指定其他第三方付款的方式向公司支付货款。

三、境外三方汇款核查思路总结
(1)三方回款的原因
与境内三方回款核查思路相似,境外三方回款核查第一步可以通过访谈发行人相关责任人,以及境外客户工作人员,了解三方回款的原因。境外客户选择第三方代为支付货款的原因,一般为收到当地外汇管制,如伊朗、伊拉克、俄罗斯、孟加拉等国家,均存在严格的外汇限制。
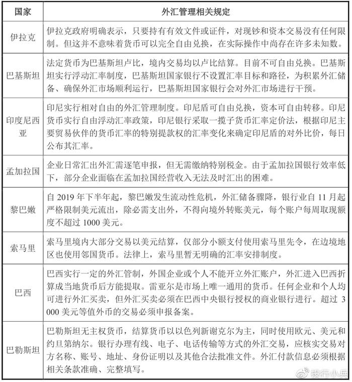
根据中国商务部编制的《对外投资合作国别(地区)指南》文件以及中国外汇管理局编制的《“一带一路”国家外汇管理政策概览(2018)》文件显示以上主要国家的外汇管理如下:


除受到外汇管制外,境外客户也可能存在出于自身资金安排考虑,由关联方或下游客户代为支付相关款项。
(2)佐证三方回款原因的真实性
①外汇管制导致的三方回款
针对外汇管制导致的三方回款,核查人员可以通过查询境外客户所在地区具体外汇政策,或者通过访谈境外客户工作人员了解当地外汇政策,分析第三方回款的必要性和合理性。
了解通过中信保、公司网站等途径了解第三方付款方相关信息,确认其公司性质及基本信息。通过邮件、邮寄等方式向第三方函证付款原因、金额等信息。向第三方付款方访谈,了解与境外客户之间的业务情况。
②关联方三方回款
针对关联方导致的三方回款,获取部分客户与付款方存在关联关系的证明文件,并向关联方函证相关信息。
③下游客户或其他第三方回款
通过境外客户访谈等程序,了解三方回款的原因,获取下游客户与境外客户存在交易往来的证明文件。通过邮件、邮寄等方式向第三方函证付款原因、金额等信息。
(3)其他核查程序
第三方回款查验的目的为确认收入的真实性,故也可以通过其他程序核查收入真实性,间接确认三方回款的真实性,例如获取发行人涉外收入报关单、提单、运单等外部资料,与同行业境外销售三方回款比例进行对比分析等。
(全文完)
4001102288 欢迎批评指正
All Rights Reserved 新浪公司 版权所有
