【第一商用车网 原创】
2026年伊始,商用车行业高层人事变动浪潮延续去年势头,一汽解放、陕汽控股、东风股份和潍柴动力等企业密集调整核心领导层。
中国一汽:张小帆任党委常委、副总经理!
近日,中国第一汽车集团有限公司召开会议,宣布领导班子成员任职决定:根据中央组织部关于集团公司领导班子成员任职通知,张小帆同志任中国第一汽车集团有限公司党委常委、副总经理。相关职务任免,按有关法律规定办理。

公开资料显示,张小帆生于1970年,历任东风股份总经理助理、东风特种商用车有限公司副总经理、东风汽车集团有限公司(党委、董事会)办公室主任、东风商用车总经理、东风汽车集团股份有限公司商用车事业部副总经理等职务。2025年4月,张小帆升任东风汽车集团股份有限公司商用车事业部总经理,后兼任东风商用车董事长与东风股份董事长。
此外,2026年1月23日,中国一汽旗下子公司一汽解放集团股份有限公司发布关于公司董事会秘书辞职的公告。公告显示,一汽解放集团股份有限公司(以下简称“公司”)董事会近日收到公司董事会秘书王建勋的书面辞职报告。王建勋因工作调整原因,申请辞去公司董事会秘书的职务(其原定任期至公司第十届董事会届满之日止),辞职后仍在公司担任其他职务。根据相关法律法规和《公司章程》的有关规定,王建勋的辞职报告自送达公司董事会时生效。

陕汽控股:迎来新任董事长!
2026年1月20日,在陕西宝鸡召开的陕汽商用车2026合作伙伴大会上,刘义以陕西汽车控股集团有限公司(简称“陕汽控股”)党委书记、董事长的身份发表重要讲话。此次公开亮相,标志着刘义已正式履新,执掌这家陕西省属大型全系列商用车制造企业。

据悉,刘义出生于1978年12月,其履历深深烙印着技术专家的鲜明特质。从设计工程师起步,刘义历任设计室主任、设计研究所副所长、所长、副总工程师、总经理助理、副总经理等。2024年8月,刘义迎来了职业生涯的重要里程碑,出任法士特总经理一职。凭借扎实的专业技能,刘义参与项目“重型商用车动力总成关键技术及应用”获国家科学技术进步奖一等奖,还获中国机械工业科学技术特等奖、陕西省专利奖励一等奖等。
潍柴动力:孙少军辞职 董事成员变更
2026年1月13日,潍柴动力股份有限公司发布关于董事变更的公告。公告显示,潍柴动力近日收到孙少军提交的书面辞职报告,因年龄原因,孙少军申请辞去公司执行董事、董事会战略发展及投资委员会委员等职务。辞去上述职务后,孙少军将不再担任公司(含控股子公司)任何职务。孙少军的辞职未导致公司董事会成员低于法定人数,不会影响董事会的正常运作及公司的正常经营。

经公司2026年第一次临时董事会会议审议通过,同意选举王延磊为公司第七届董事会非执行董事候选人,该事项尚需提交公司股东会审议,任期自股东会决议作出之日起至第七届董事会届满之日止。
东风股份:发生重要人事变动!
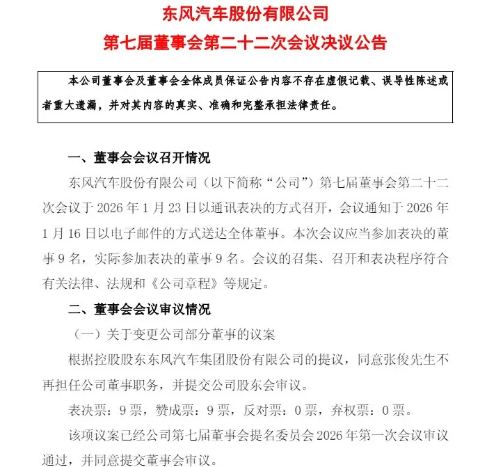
2026年1月23日,东风汽车股份有限公司发布第七届董事会第二十二次会议决议公告。公告显示,此次会议通过了关于变更公司部分董事的议案以及关于聘任公司副总经理的议案。

关于变更公司部分董事的议案:根据控股股东东风汽车集团股份有限公司的提议,同意张俊不再担任公司董事职务,并提交公司股东会审议。
关于聘任公司副总经理的议案:同意聘任李旸为公司副总经理,任期自本次董事会决议通过之日起至公司第七届董事会届满之日止。
中通客车:发生多项人事变动!
2026年1月22日,中通客车股份有限公司发布第十一届董事会第十四次会议决议公告和关于选举公司十一届董事会职工代表董事的公告。1月20日,中通客车召开第十一届董事会第十四次会议审议通过多项议案,其中包括关于推选何伟为公司第十一届董事会非独立董事的议案和关于推选田景东为公司第十一届董事会非独立董事的议案。

同日,中通客车召开职工代表大会联席会议,选举赵洪清为公司第十一届董事会职工代表董事,任期自公司职工代表大会选举通过之日起至公司第十一届董事会任期届满之日止。

1、推选何伟为公司第十一届董事会非独立董事
根据《公司法》、《公司章程》及《董事会议事规则》的有关规定,推选何伟为公司第十一届董事会非独立董事候选人。任期自股东会审议通过之日起至第十一届董事会届满之日止。
2、推选田景东为公司第十一届董事会非独立董事
根据《公司法》、《公司章程》及《董事会议事规则》的有关规定,推选田景东为公司第十一届董事会非独立董事候选人。任期自股东会审议通过之日起至第十一届董事会届满之日止。
3、选举公司第十一届董事会职工代表董事
根据最新的《中通客车股份有限公司章程》,公司董事会成员中包括1名职工代表董事,职工代表董事由公司职工通过职工代表大会、职工大会或者其他形式民主选举产生和罢免。
2026年1月20日,公司召开职工代表大会联席会议,选举赵洪清为公司第十一届董事会职工代表董事,任期自公司职工代表大会选举通过之日起至公司第十一届董事会任期届满之日止。赵洪清的任职资格符合《中华人民共和国公司法》《深圳证券交易所上市公司自律监管指引第1号—主板上市公司规范运作》等法律法规及《公司章程》等规定,赵洪清当选公司职工代表董事后,公司董事会中兼任高级管理人员以及由职工代表担任的董事人数未超过公司董事总数的二分之一。
全柴动力:总工程师辞职
近日,安徽全柴动力股份有限公司发布关于公司高级管理人员辞职的公告,公告显示,汪志义因已到法定退休年龄,申请辞去公司总工程师职务,辞职后将不在公司担任其他职务。

根据《公司法》等有关法律法规及《公司章程》规定,高级管理人员的辞职报告自送达董事会之日起生效。上述变动不影响公司经营管理工作的正常运营。截至本公告披露日,汪志义持有公司股10000股,将继续遵守有关减持公司股份所做出的公开承诺(自购买之日起,在其任期及离任后6个月内不减持其持有的公司股份),并严格遵守《上海证券交易所股票上市规则》、《上海证券交易所上市公司自律监管指引第15号——股东及董事、高级管理人员减持股份》等法律法规的相关规定。
云内动力:常务副总辞职
近日,昆明云内动力股份有限公司发布关于常务副总经理辞职的公告,常务副总经理李钧因工作调整申请辞去职务(其原定任期至第七届董事会任期届满为止)。

辞职后,李钧仍在公司担任董事及董事会下设投资与决策咨询委员会委员职务。
根据《公司法》《深圳证券交易所上市公司自律监管指引第1 号——主板上市公司规范运作》等法律法规及《公司章程》的有关规定,李钧的辞职报告自送达公司董事会之日起生效。截至本公告披露日,李钧未持有公司股份,亦不存在应履行而未履行完毕的承诺。
康明斯:宣布多项人事任命
康明斯日前宣布,为进一步推动业务增长与组织能力建设,自2026年2月1日起,现任康明斯动力系统事业部中国总经理相永东将赴任动力系统事业部全球供应链执行总监,现任重庆康明斯发动机有限公司总经理袁军将接任康明斯动力系统事业部中国总经理。

相永东在负责动力系统中国业务期间,带领业务实现近10%的销售额年复合增长,为业务的发展作出卓越贡献,此次调任是对相永东多年来对动力系统事业部及中国区业务发展所做出卓越贡献的高度认可。
在新职务中,相永东将领导供应链关键举措,与本地及全球利益相关者通力合作推动重要产品本地化。这需要有效协同动力系统业务线领导以及全球供应链领导设定的战略方向,为康明斯和客户实现最大价值,包括满足时间节点、成本目标,并恪守全球质量标准。

为确保动力系统业务在华持续增长并强化本地化能力,袁军将于2月1日正式出任动力系统事业部中国总经理,直接向康明斯全球副总裁、康明斯中国董事长石内森(Nathan Stoner)汇报。
在新岗位上,他将全面负责中国区动力系统事业部的整体运营、战略规划、业务拓展及团队管理、客户关系与合作伙伴生态构建等各项核心工作。
袁军此前担任重庆康明斯发动机有限公司总经理,在任期间推动公司在营收能力、生产能力、技术创新与团队建设等方面取得了卓越成绩,为业务高质量发展奠定了坚实基础。
袁军拥有丰富的企业运营及管理经验,对行业发展趋势与市场动态有着深刻的洞察。自2009年加入康明斯以来,他先后在供应链、滤清系统、排放处理系统等不同领域担任工厂经理、业务发展总监、供应链总监和总经理等重要职务,成功主导了多个重大项目,在提升运营效率、增强产品竞争力、推动盈利增长等方面取得了令人瞩目的成绩。
动力系统事业部中国业务自成立以来一直保持稳步增长,市场地位持续巩固。本次领导层调整是康明斯应对业务增长、供应链韧性建设以及全球区域化布局需求的重要举措。
结语
2026年刚过去一个月,商用车行业已迎来多位新任高管。接下来,他们即将面对的是比人事更替更为复杂的市场考验。
4001102288 欢迎批评指正
All Rights Reserved 新浪公司 版权所有