
作为东盟第一大经济体,印尼一直被视为中国企业出海东南亚的首选。自2023年1月2日起《区域全面经济伙伴关系协定》(RCEP)对印尼正式生效,将使中国与印尼经贸合作更上一层楼。此外,印尼数字经济发达,有望在2025年成为东南亚第一大数字经济国家。
近年来,印尼通过逐步放宽投资领域、完善投资一站式服务、推出税收优惠政策等方式改善本国投资环境,吸引外商投资。但印尼的外商投资法律环境也处于快速的变化之中,中国投资者也可能受制于新的法律规则的要求,建议投资者在赴印尼投资以前,充分了解印尼的外商投资法律环境。

印尼投资优势
中国和印尼自1990年恢复外交关系以来,双边经贸合作全面发展,尤其是近年来中国和印尼在贸易、投资和工程承包等领域合作发展迅猛,中国已连续多年成为印尼第一大贸易伙伴、第二大直接投资来源国。印尼具有全球22%的镍储量、16%的锡储量、5%的黄金储量、3.2%的铝储量、3%的铜储量,同时还是全球最大的动力煤出口国。其丰富的自然资源和延伸出的加工制造产业链吸引了大量中国投资者。
近年来,印尼通过逐步放宽投资领域、完善投资一站式服务、推出税收优惠政策等方式改善本国投资环境,吸引外商投资。2021年2月,印尼政府颁布了包含《新投资清单》的《投资与业务领域第10号总统令》,将原先以“负面清单”为主的外资准入管理模式替换为以“鼓励投资清单”为主的外资准入管理模式,进一步减少了外商投资限制。2021年5月,印尼政府颁布了《第49号总统令》,进一步调整了外商投资的限制范围,也反映出印尼投资市场进一步开放的趋势。

印尼外资准入规定
不同于原先的“负面清单”,在“鼓励投资清单”管理模式下,向外国投资者开放的行业与日俱增。目前,印尼的外资准入可区分为“禁止投资领域”“有条件开放领域”和“完全开放领域(含鼓励投资领域)”。
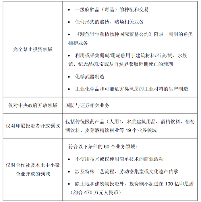
(一)禁止投资领域
印尼的禁止外商投资领域可分为“完全禁止投资领域(本国投资者同样不可投资)”“仅对中央政府开放领域”“仅对印尼投资者开放领域”和“仅对合作社及本土中小微企业开放的领域”。

(二)有条件开放领域
印尼对外商的有条件开放领域可分为“外资持股限制领域”“特殊许可领域”“必须与合作社及本土中小微企业合作的领域”,具体内容规定在《投资与业务领域总统令》附件II中。

(三)完全开放领域
外国投资者可自由投资不包含在“禁止投资领域”和“有条件开放领域”内的其他业务领域。其中,以下领域被印尼政府认定为优先发展行业,外国投资者投资相关领域的,可以享受财政激励(税收减免、投资津贴、进口关税豁免等)和非财政激励(简化商业许可、提供配套基础设施和其他便利)。
·国家战略规划项目;
·资本密集型产业;
·劳动密集型产业;
·使用先进技术的产业;
·先驱产业;
·出口导向性产业;
·以工业为导向的研究、开发和创新活动。
根据《投资与业务领域总统令》附件I,包括纺织服装、数字经济、钢铁、汽车、能源等在内的245个业务领域被印尼政府认定为优先发展行业。

印尼公司设立和治理规定
(一)外商投资企业的主体形式
根据印尼《投资法》,外国投资者只能以设立有限责任公司(Perusahaan Penanaman Modal Asing,又称“PMA公司”)的方式在印尼开展商业活动。有限责任公司的股东人数不得低于2名,可为自然人或法人。若有限责任公司存续期间股东人数低于2名,公司股东应在该情况发生的6个月内通过股权转让或发行股份的方式为公司引入新股东,否则股东将对公司的法律行为及债务承担连带责任,且与公司存在利益关系的任何主体(包括但不限于公司董事、监事、雇员、债权人等)可请求法院裁定解散公司。
有限责任公司存在外国股东的,即被认定为外商投资企业(PT PMA)。外商投资企业的最低投资额、最低发行与实收资本均为10,000,000,000印尼盾(约合470万元人民币),初始最低实缴比例为25%,单个股东所持有的最低注册资本为1,000,000,000印尼盾(约合47万元人民币)。需要注意的是,前述最低投资额、最低发行与实收资本仅为对开展单个业务的外商投资企业的要求,若外商投资企业拟从事两个以上独立业务,相关要求将根据其拟从事的业务数量倍增。
(二)外商投资企业的设立程序
外商投资企业与印尼本土公司的设立程序并无区别,均包含以下步骤:
1. 企业核名
本项程序通常由公证人协助进行,需要注意待核准的公司名称必须为印尼语且应至少包含三个音节。
2. 签订公司成立契约并公证
外商投资企业的股东必须在印尼公证人面前以公证书形式签订印尼语版本的公司成立契约与公司章程。公司成立契约一经签订,外商投资企业即告成立,但未经印尼法律与人权部批准,外商投资企业无法取得“有限责任公司”的法律地位。
3. 递交设立申请
公司股东应当在公司成立契约签订之日起60日内向印尼法律与人权部提交公司设立申请,本项程序通常由公证人协助进行。印尼法律与人权部批准公司设立申请后将在印尼国家公报上进行公告。
4. 取得商业许可
根据印尼《综合法》,在印尼开展的所有商业活动都需要通过统一的一站式许可证申请系统取得政府的商业许可。政府基于不同类型、规模商业活动涉及的健康、安全、环境、资源利用风险等级不同,将商业活动分为四类,并提出了不同的许可要求,这些要求包括:
·商业识别号码(Nomor Induk Berusaha):企业通过注册系统取得的工商注册号。
·标准证书(Sertifikat Standar):对于中低风险业务,企业仅需要提交自身符合相关标准的声明,对于中高风险业务,企业需要取得中央或地方政府核准的标准证书。
·营业执照(Business License):由中央或地方政府为具体业务颁发的业务许可。

5. 申请纳税人识别号
公司可通过在线系统向税务部门申请纳税人识别号,以取得纳税居民身份,并开展后续业务。
(三)外商投资企业的公司治理
印尼企业的公司治理结构包括股东会、董事会和监事会等,现将其重点介绍如下:
1. 股东会
根据《印尼公司法》规定,有限责任公司应当于每个财年结束后的6个月内召开年度股东大会,可以经股东要求召开临时股东大会。实践中,年度股东大会的议程通常为审议董事会提交的年度报告;临时股东大会的议程通常为决议通过变更公司名称、地址等临时性事项。
《印尼公司法》对有限责任公司股东会决议事项的法定人数和表决比例做了强制性规定,部分事项需要经过3/5、2/3或3/4股东出席并投赞成票方可通过。
2. 执行董事/董事会
根据《印尼公司法》,执行董事/董事会的主要职责为根据公司的宗旨和目标管理公司的日常经营活动。印尼要求公司至少一名董事在印尼暂留和居住,持有工作和居留许可证以及纳税人识别号,以履行执行董事/董事会的职责。因此实践中,外商投资企业通常任命至少一名驻印尼高管为公司董事。
除非公司经营的业务存在特殊要求(如开展公共资金募集业务的公司需要至少两名董事),有限责任公司可不设董事会,仅任命一名董事作为执行董事,全权负责公司日常经营。
就董事会的行动而言,若法律或章程无特别规定,每一名董事均可以代表公司开展公司业务或签订任何文件。实践中,为控制业务风险,有限责任公司通常通过章程约定仅有一名董事(通常为董事长)有权代表董事会处理公司业务和签订文件;另一种常见的实践为授权两名董事代表董事会,但要求被授权的两名董事必须同时行动。
就董事会的决议而言,《印尼公司法》并未赋予董事长任何特殊投票权。公司可以通过章程约定董事长在董事会表决时具有决定性的一票。
3. 监事/监事会
根据《印尼公司法》,监事的职责为监督董事会对公司的日常经营管理活动。根据章程的特殊约定,监事有权在特定情形下暂停部分董事的职务,也有权要求董事会通过部分决议、开展部分行动前必须获得监事批准。
有限责任公司可不设监事会,仅任命一名监事履行监督职能。若有限责任公司设立监事会,监事会必须作为一个整体进行履职,各监事不得以个人身份单独从事监督活动。

印尼土地制度
印尼实行土地私有制,但外商投资企业无法取得印尼土地的所有权,仅能取得印尼土地的建筑权或使用权。
(一) 土地权利转让
外商投资企业拟在土地上建造房屋或附属设施的,应当通过转让方式自土地所有人处受让土地建筑权。土地建筑权的初始有效期为30年,外商投资企业可以先后申请两次续展,两次最长续展期限分别为20年和30年。外商投资者可就土地建筑权进行转让或抵押,转让或抵押均应在土地局进行登记。
外商投资企业拟利用土地开展采矿、油气开发等业务的,应通过转让方式自土地所有人处受让土地使用权,土地使用权的初始有效期为30年,外商投资企业可以先后申请两次续展,两次最长续展期限分别为20年和30年。外商投资者可在获得土地所有权人同意的情况下就土地使用权进行转让或抵押,转让或抵押均应在土地局进行登记。
前述土地权利转让需要交易双方在土地契约官员的见证下签订买卖契约。实践中,交易双方通常会在“具有最终约束力的买卖契约”外签订一份“买卖约束契约”,以约定转让方在受让方支付全部土地购买价款之前应履行的义务,从而更好保护受让方的权益。
(二)土地租赁
除受让土地权利外,外商投资企业还可以与权利人签订租赁协议。尽管外商投资企业无法通过租赁协议实际取得相关土地权利,但仍可以依照合同约定行使权利人所享有的相关土地权利。
尽管印尼未规定土地租赁协议的最长期限,考虑到外商投资者租赁土地的目的是行使权利人所享有的相关土地权利,实践中租赁协议的期限通常短于出租方原始权利的剩余有效期。

印尼劳动用工基本制度
(一)员工雇佣
印尼企业雇佣员工的,应当与员工签订劳动协议,并为员工缴纳医疗保险和社会保障金。印尼劳动协议分为固定期限劳动协议和无固定期限劳动协议:固定期限劳动协议必须以书面形式订立,最长期限为5年,固定期限劳动协议订立后应当向印尼人力部登记;无固定期限劳动协议可以以口头形式订立。需要注意的是,无固定期限劳动协议可以约定最长不超过3个月的试用期,而固定期限劳动协议通常不得约定试用期。
印尼企业拟雇佣非印尼籍员工(“外籍员工”)的,只能与外籍员工签订固定期限劳动协议。雇佣外籍员工应当同时满足以下条件:①接受过与任职岗位相符的教育;②具有足够的能力或至少5年的工作经验以适配所任职岗位;③将他的知识与专业技能传授给印尼员工。为确保外籍员工将自身知识与专业技能传授给印尼员工,印尼要求企业为每一位外籍员工指定一位印尼员工,以便印尼员工学习和接受培训。企业每年需要向印尼人力部提交培训义务执行年度报告。
印尼公司雇佣员工人数超过10人的,应当向印尼人力部登记公司规章制度,或向印尼人力部登记公司与员工所在工会签订的集体劳动协议;印尼公司雇佣员工人数超过50人的,应当建立双边合作机构,以促进公司与工会/工会代表的沟通与交流。
(二)员工解雇
对于签订不同类型劳动协议的员工,企业解雇所需要支付的补偿金额不同。若企业拟解雇签订固定期限劳动协议的员工,企业应当支付赔偿金(金额为剩余劳动期限工资总额)与离职补偿金(金额根据员工服务年限计算,不适用于外籍员工)。若企业拟解雇签订无固定期限劳动协议的员工,企业应当支付离职补偿金、长期服务费(金额根据员工服务年限计算)和权利补偿金(对未休年假及搬迁等事项的补偿)。
企业拟解雇正式员工的,应当在解雇前14个工作日向员工出具解雇通知及解雇理由;企业拟解聘试用期员工的,应当在解雇前7个工作日向员工出具解雇通知及解雇理由。员工对此无异议的,印尼企业应当就员工解聘情况向人力部提交报告,报告内容应当包括企业解雇员工的程序、企业向员工支付的经济补偿,并附上企业出具的解除劳动关系通知书和员工无异议的回执。员工对此存在异议的,应当在7个工作日内以书面形式进行反馈并通过协商方式解决争议,若争议无法解决的,应当按照劳资纠纷解决程序的要求先向当地劳动主管部门提交争议,后选择通过调解或仲裁解决争议。

反垄断审批
若外国投资者拟以并购形式投资印尼企业,且并购交易同时满足以下条件的,应当在交易交割完成后30个工作日内向印尼商业竞争监督委员会进行申报:


对于中国企业赴印尼投资的法律建议
印尼优越的地理位置条件、丰富的自然资源与人力资源以及愈发开放、友好的营商环境吸引了全球投资者赴印尼投资。然而,值得注意的是,印尼对于外商投资仍然存在一定的限制和要求,印尼的外商投资法律环境也处于快速的变化之中,随着相关制度的不断出台或完善,中国投资者也可能受制于新的法律规则的要求。我们建议中国投资者在赴印尼投资以前,充分了解印尼的外商投资法律环境,咨询专业人士的专业意见,为投资保驾护航。
来源:中伦视界
4001102288 欢迎批评指正
All Rights Reserved 新浪公司 版权所有
