

碳排放量最大的100家上市公司,2024年碳排放总量51.34亿吨,较2023年减少0.27亿吨,可能已接近达峰。百大上市公司碳排放披露比例已从2021年的43%上升至2025年的80%
文|中国人民大学应用经济学院 中创碳投 《财经》联合研究团队
2025年是中国深入推进双碳战略的第五年。9月,中国宣布了新一轮国家自主贡献(NDC)目标,不仅体现了对全球气候治理的责任担当,也标志着中国气候治理进入了更加系统、全面的新阶段。今年,在延续前四年《中国上市公司碳排放排行榜》的基础上,中国人民大学应用经济学院作为新加入力量,首次与中创碳投公司、《财经》杂志携手,共同呈现本项研究的第五次年度成果。
经过五年的积累与完善,我们构建起一套多维度的榜单体系:全面覆盖中国碳排放总量最高的百家上市公司,细化呈现碳排放总量排名、碳效率表现以及企业双碳战略领导力评估。此外,针对新能源设备、食品饮料、汽车与动力电池、房地产、互联网、金融六大关键行业,我们还设立了双碳领导力专项榜单。
中国百家上市公司碳排放总量榜能够帮助社会各界清晰识别各领域头部企业的最新减排进展,助力中国双碳目标的实现。碳效榜则量化展示百家企业每排放1单位二氧化碳所创造的营收,排名靠前的公司意味着其经济产出与碳排放实现了更高程度的脱钩,资源利用效率更为卓越。本报告所聚焦的百家上市公司,其2024年碳排放总量为51.34亿吨,排放量最高的十家企业,其碳排放总量约占榜单的38%。根据国际能源署报告,2024年中国碳排放总量为126亿吨,百家上榜上市公司的排放量占到40.75%。上市公司在引领经济发展、履行社会责任以及信息透明度方面具有不可替代的地位,深入分析其碳足迹和气候领导力,对加速中国实现净零排放目标具有重要战略意义。

本报告充分利用2020年至2024年的上市公司碳排放信息披露数据,系统揭示了五年来各企业排放趋势、信息公开进展以及行业间的气候绩效差异。随着双碳战略逐渐深入,企业的碳披露意识显著增强,上榜的百家公司中,主动披露碳排放数据的比例已从2021年的不足50%跃升至2025年的80%,为投资者、监管机构和社会公众提供了更加透明的气候信息基础。
为精准衡量这些头部企业在响应国家气候承诺过程中所展现的前瞻性战略规划、组织执行能力和实际减排成果,我们结合双碳目标设计了双碳领导力榜单。该体系通过涵盖十大核心议题和数十项细化指标的全面评分,将企业的领导力水平划分为:AAA、AA、A、BBB、BB、B和CCC七个等级。评价议题涵盖碳排放管理机制的建立与全面覆盖、气候风险识别与管理能力的系统性构建、碳排放绩效的量化展示与持续改善、科学可信的碳排放目标设定、低碳战略的制定与价值链协同、低碳行动的深度与创新性、业务发展的绿色转型路径、低碳投融资的规模与效果,以及目标评估调整的动态机制。
《中国上市公司碳排放排行榜暨双碳领导力榜》既是对中国双碳实践的系统记录,也为政策制定者、投资者和企业管理层提供了重要决策参考,成为观察中国绿色转型进程的重要窗口。

中国百家上市公司碳排放榜(总量榜&碳效榜)
2024年中国百家上市公司的碳排放总量为51.34亿吨,较2023年的51.61亿吨下降0.52%,延续了自2021年以来的波动调整态势。总量榜上榜门槛为1031.28万吨,较2023年的1153.29万吨下降10.58%,反映出头部高碳企业排放强度的整体收敛。碳排放总量榜的榜首是华能国际,碳排放量为36474.7万吨;碳效榜榜首为中国建筑,碳效为8.47万元/吨。


2024年度百家上市公司的碳排放量仍集中于1000万-2000万吨,区间企业数量从2023年的34家降至32家;2000万-3000万吨区间从19家增至23家,而3000万-4000万吨区间从14家缩减至10家,表明中等排放规模企业结构进一步优化。3亿吨以上的高排放群体保持稳定,仍有两家企业位列此区间,电力、水泥等传统高碳行业占据主导。
1.1碳排放:规模小幅下降,行业分布呈现集聚特征
2021年-2024年,百大碳排放上市公司的排放总量在2023年达到51.61亿吨的峰值,2024年再次出现回落,同时,榜单门槛在2023年达到1153.29万吨的峰值,2024年与碳排放总量同步回落,数据说明中国碳排放前100家上市公司碳排放可能已接近达峰。2021年至2023年排放总量从51.01亿吨增至51.61亿吨,年均增速约0.59%,而2024年转为-0.52%,凸显双碳政策的深化见效与企业减排行动的加速。

从行业结构看,全国碳排放呈现明显的行业集中特征。2024年,电力行业碳排放量约22.9亿吨,继续成为榜单中排放规模最大的行业,占比保持在高位区间,对全国碳排放总量具有决定性影响。水泥行业排放量约7.7亿吨,仍位居第二,但2021年以来持续下降,形成连续四年回落态势。钢铁行业排放规模约5.8亿吨,相较2023年出现明显回落,在峰值附近波动后重新回落至接近2022年水平。石化、煤炭等行业排放规模处于中等区间,其中石化行业保持小幅增长,煤炭行业整体在3.4亿吨左右小幅波动。

部分行业表现出阶段性增长特征。2024年化工行业排放规模较上一年度显著提升,接近0.8亿吨,规模首次逼近中等排放行业区间;航空与航运行业在2024年均出现增长,其中航空行业排放量突破0.8亿吨,较2022年明显回升。造纸、有色、通信、建筑及综合类行业整体排放规模较小,维持在低位区间,对整体排放结构影响有限,但内部呈现一定波动,其中有色行业小幅增长,造纸行业在经历2023年增长后再次回落。
1.2碳效:整体趋于平稳,行业分化特征凸显
2024年,百家上市公司平均碳效为0.399万元/吨,与2023年的0.40万元/吨基本持平。2021年-2024年,平均碳效提升10.83%。具体来看,2021年碳效为0.36万元/吨,2022年跃升至0.41万元/吨的峰值,增幅达13.88%,2023年与2024年微降并保持在0.40万元/吨的水平,这一变化表明碳效在2021年-2022年加速增长后进入平台期。

需要强调的是,由于各行业生产工艺、排放边界和会计核算口径存在显著差异,碳效在行业间并不具有严格可比性,更适合用于观测各行业自身随时间变化的内部趋势。榜单中共有七个行业较上年实现碳效提升,包括航运、建筑、通信、造纸、化工、电解铝与综合,其中化工行业改善幅度较为显著,2024年碳效回升至0.39万元/吨,为近三年最高。航运行业止跌回升,碳效由0.86万元/吨提升至0.92万元/吨;造纸行业碳效小幅增长,较上年提升约15%。
在三大主要行业中,电力行业碳效在经历三年连续上升后,于2024年略有回落。2024年碳效为0.069万元/吨,与上年基本持平,较2021年累计提升约13%。整体保持稳中微升态势,波动幅度较小,是榜单中趋势最平稳的高排放行业之一。水泥行业碳效小幅下行,2024年为0.078万元/吨,较上年下降约6%。钢铁行业延续缓慢下行趋势,2024年为0.27万元/吨,较上年下降约4%,为连续第三年回落。

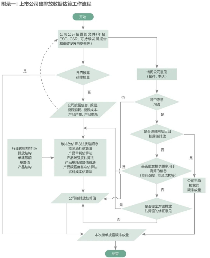
1.3碳披露:覆盖率持续增长,各上市地点披露水平趋于均衡
从披露企业数量看,2024年度共有80家企业披露碳排放信息,较2023年的65家增加23%,披露覆盖率达到近四年最高水平。自2021年榜单建立以来,披露企业数量已由当年的43家增加至80家,四年累计增长86%。

电力行业披露比例为77.42%,连续两年保持稳定增长,已处于榜单中高水平区间。水泥行业披露比例达到85.71%,继续保持行业领先地位,在四年内始终高于榜单平均。钢铁行业披露比例为75.00%,自2022年以来稳步提升,已成为披露较完整的传统高耗能行业之一。煤炭行业披露比例为50.00%,在前一年较低水平基础上回升,整体仍处于中等区间。
从上市地点看,A股公司碳披露比例持续上升,由2021年的16.67%提升至2024年的70.97%,实现连续四年增长,各上市板块披露差距逐步缩小。A+H股公司披露比例整体保持稳定,近四年均处于80%-90%区间,2024年为90.91%。H股公司披露比例自2021年以来持续高位运行,2022年为93.75%,2024年达到100%。




中国百家上市公司双碳领导力排行榜
今年,我们首次对评价体系进行了调整,将领导力评级由原先的5级扩展为7级,具体新旧级别对应关系详见附录中的对照表。2025年双碳领导力榜单中,获得“AAA”“AA”“A”“BBB”“BB”“B”和“CCC”级别的上市公司分别为1家、3家、5家、44家、33家、13家和1家。中信股份是唯一一家获评“AAA”级的上市公司。3家上市公司等级提升较为迅速:东方盛虹由“B”变为“AA”;中国东航的级别由“BB”到“A”;三钢闽光由“CCC”升级为“BBB”。


2.1双碳领导力大幅提升:整体表现持续向好,主要行业逐年进步
2025年榜单中,获得“A”及以上级别的上市公司有9家,较去年增多了6家;获得“BBB”的上市公司有44家,比去年增加了15家;获得“BB”的上市公司有33家,比去年增加了6家;“B”和“CCC”等级的上市公司数量比去年均有所减少。榜单上公司整体在双碳领导力方面的表现愈发突出。往年双碳领导力表现分布均呈现“中间多,两头少”的特点在2024年有所改变,“BBB”和“BB”级别占77%,成为了榜单的主力,“A”及以上级别的公司数量大幅度提升。

今年上榜公司数量不少于五家的主要行业共有六个,分别为电力、钢铁、煤炭、石化、水泥、有色,所有行业中均有不少于一半的公司达到“BB”及以上级别,石化行业“BB”及以上级别公司比例更是达到100%。在2021年至2024年期间,电力、钢铁、水泥行业中达到“BB”及以上级别的公司呈现出逐年上升的态势,电力行业进步巨大,从2023年的34.4%跃升至2024年的77.4%。

2024年电力、钢铁、水泥、煤炭、石化和有色行业中表现最突出的公司分别为中国电力、宝钢股份、亚洲水泥(中国)、兖矿能源、东方盛虹和中国宏桥。其中,仅有钢铁行业排名第一的公司宝钢股份与前三年相比没有变化,其他行业都发生了新晋企业的双碳领导力得分赶超,竞争格局正在经历调整。
2.2市场间差距大幅缩小:H股企业表现突出,A股企业迎头赶上
上榜的100家公司分别在A股、H股和A+H股三个市场上市。前三年均呈现出“A+H股高等级比例最高,H股次之,A股最低”的特征,这可能与港交所对上市公司ESG治理层面的严格要求有关。2024年,A+H股和H股上市的公司在“双碳”目标方面依然表现出色,H股上市公司“BB”及以上等级比例甚至反超A+H股,而A股市场在往年市场表现与另外两个市场有相当距离,前三年占比均不足50%。为了解决这一问题,A股交易所逐渐推进ESG信息披露迈向标准化,沪深北交易所自2024年5月1日起实施《上市公司可持续发展报告指引》,对ESG信息披露方面作出明确规范,这促使A股的上市公司越发重视低碳工作。A股市场维持着占比逐年上升的趋势,从12%提升至81%,在2024年迎头赶上另外两个上市地的公司水平。

2.3从目标到行动:多项议题得分提升,目标落实仍需加强
2024年,“信息披露与沟通”议题平均得分达到83.4,较2023年提升约20分,这主要归因于企业的披露覆盖率持续增长,2024年度共有80家企业披露碳排放信息,较上年新增15家;“碳排放管理机制”“气候风险识别与管理”“低碳战略”“业务发展”的平均得分在55-65之间,较上年提升10-21不等;“碳排放绩效”和“低碳行动”得分较上年增长不足5分,仍低于50;其余三个议题平均得分均低于40。总体而言,平均得分高于50的议题有五个,较上年增加四个,表明上市公司在多方面有所进步,但在践行“双碳”目标的道路上还有提升空间,尤其是“碳排放目标”“低碳投融资”“目标评估与调整”方面。




食品饮料行业双碳领导力榜
食品饮料行业连接农业和制造业这两大高碳排放行业,其碳排放大部分来自供应链、包装和物流等间接环节,且塑料包装消耗量大、冷链能耗增长快,碳排放问题不容忽视。2025年,工信部等七部门发布《食品工业数字化转型实施方案》,推动企业碳足迹管理、数字化控排,行业绿色转型加速。榜单选取2024年营收前30家企业,与其他行业相比新增“包装减碳目标”“物流减碳目标”等五个评价维度,全面衡量食品饮料行业双碳表现。
今年榜单中,伊利股份、蒙牛乳业评级为“A”,连续两年保持行业领先;华润啤酒、优然牧业等10家上市公司获“BBB”评级。评级为“BB”“B”和“CCC”的上市公司分别有15家、2家、1家。获得BB级别及以上的企业较去年增加3家。食品饮料企业双碳能力建设呈现稳中向好的局面,但整体仍有较大提升空间。
分议题看,“碳排放管理体系”“气候风险识别与管理”“碳排放绩效”“碳排放目标”“低碳战略”和“低碳行动”六个议题上得分企业占比超80%,最高达96.7%;开展低碳投融资与目标定期评估的企业较少。
碳排放管理方面,已有29家企业披露了碳排放量,较去年增加5家;其中9家披露了范围三排放,增加2家。企业不仅在逐步扩大碳信息披露的覆盖面,也开始关注供应链上下游的碳排放情况,体现出对全生命周期碳管理的初步探索。但目前仅7家企业应用了信息化工具辅助碳管理工作,14家企业建立了低碳导向的考核机制,尽管数量较去年有所提升,但整体覆盖率仍然偏低。
包装与物流减碳方面,虽然半数以上的企业已采取多样化的减碳措施,但当前分别仅有八家和两家企业设定了明确的包装减碳目标和物流减碳目标,多数企业仍缺乏系统的目标设定与成效评估机制。


汽车与动力电池行业双碳领导力榜
2024年,汽车行业政策体系多维深化,生态环境部等15部门印发《碳足迹管理体系实施方案》,财政部启动县域充换电补短板试点,商务部提升新能源汽车以旧换新补贴,多重政策推动行业从被动减排向主动减排转型。
2025年榜单中,30家上市汽车与动力电池企业双碳领导力表现大致均衡分布,13家企业获“A”及以上等级,较上年增加12家;11家获“BBB”级,较上年增加4家。所有参评企业均达“BB”及以上等级,行业低碳努力取得一定成效。

与2024年榜单相比,排名中游的企业(如比亚迪、一汽解放)进步显著,其主要在“气候风险识别与管理”“碳排放绩效”等方面改观明显。去年榜单排名靠前的企业(如吉利汽车、宁德时代、赛力斯)依旧保持着在双碳领导力方面的优异表现。
分议题看,“碳排放管理机制”“目标评估与调整”“气候风险识别与管理”得分超80分;“碳排放绩效”“业务发展”“绿色金融”方面的表现仍有待进一步提升。
企业在碳足迹管理领域的实践呈现多元化特征。在碳足迹核算与披露方面,头部企业已实现从被动合规到主动管理的转变;在生产端,企业也聚焦能源结构优化与工艺革新;供应链碳管控方面,部分车企已展开探索与实践,理想汽车将碳绩效纳入采购评标体系、比亚迪与锂矿企业合作减少采矿环节碳排放。
新型电力系统同汽车与动力电池行业的深度融合也成为减碳重要路径,30家企业主要围绕“充电基础设施建设、V2G技术应用、绿电消费升级”三大方向展开布局,形成“车企主导、能源企业协同、政策引导”的发展模式。
新能源车企凭借完善的碳治理架构、明确的减排目标与领先的低碳技术持续领跑;行业方面,低碳竞争力决定未来地位的趋势已愈发清晰。随着政策、技术、市场的持续发力,中国汽车行业有望在全球低碳竞争中占据更有利地位,为全球汽车产业绿色转型提供中国方案,助力双碳目标如期实现。


互联网行业双碳领导力榜
2024年,中国数据中心用电量达1660亿千瓦时,占全社会用电量的1.68%,互联网行业在数字技术减排与绿色生态构建中价值愈发凸显。随着我国推进绿电直供、绿电和绿证交易的积极推进,部分先进数据中心绿电使用率达到80%。许多互联网企业通过优化能源利用效率、利用数字技术优势、推动绿色生活普及等措施,成为产业绿色转型的推动者。
相比去年,今年榜单名单变化较大,有10家企业新进榜单,其中两家评级为“BBB”、两家评级为“BB”,其余6家表现为“B”。虽然榜单中企业整体得分有所上升,但就连续两年在榜的20家企业的评价结果来看,表现出头部、中部有所退步,尾部进步的特征。
企业气候风险识别与管理进步显著,13家企业基于情景方法识别、评估了气候风险和机遇。有17家企业明确了识别、评估气候风险的工作过程,16家描述了企业如何监督、管理已经识别出的气候风险。
企业碳排放信息披露意识正在提升,但碳排放管理能力仍有待增强。28家企业披露碳排放量,但仅有14家明确碳排放管理团队、3家制定规章制度、1家开展员工能力建设。多数企业虽已初步搭建碳排放管理的基础组织框架,但在配套制度完善、专业能力培养等关键环节仍存在明显短板,碳排放管理的系统性与专业化建设尚未完全落地。
企业低碳战略与行动仍待加强,多数企业未形成“战略-目标-行动”的闭环落地体系。2024年,“低碳战略”的平均得分由上年的68降至37,“碳排放目标”的平均得分由上年的43降至33。此外,“低碳行动”议题2024年度的平均得分约25,较上年同期的37下降明显。企业需更加重视低碳战略及碳排放目标的制定,推进实际行动。


房地产行业双碳领导力榜
2024年房地产政策加码,“四个取消、四个降低、两个增加”政策出台,但市场疲弱,新建商品房销售额同比降17.1%。与此同时,全年城镇新建绿色建筑面积达16.9亿平方米,占新建建筑总量的97.9%,行业低碳转型基础夯实。
房地产的低碳转型具有“全生命周期减碳”与“技术驱动型转型”两大核心特征,减排覆盖从建材生产、设计建造到运营维护的完整链条,需依托技术创新与模式优化实现资源高效利用,并通过产业链协同放大减排效应。
2025年(按营收排名)进入榜单的30家企业中,共有7家企业发生更替,国央企减少,港资企业新进,远洋集团等企业因经营压力退出,反映出行业深度调整期企业分化加剧、头部效应愈发显著的趋势。
2025年榜单中,房企双碳领导力整体呈现“头部趋优、中段胶着、尾部掉队”的分化格局。相较于2023年“两极分化、部分房企缺乏改善”的态势,头部企业在双碳议题上的投入与披露显著增强,营收前30强房企中,获评“A”和“AA”等级的企业增至6家,占比达20%,较上年度增加4家;另有11家企业获评“BBB”等级。
值得注意的是,榜单中“A”和“AA”等级房企均为国央企。这一变化符合行业下行周期下,国央企具备更强抗风险能力、信息披露更规范的行业特征。其中,越秀地产作为唯一一家地方国企,表现尤为突出,排名居首。
分议题看,行业在气候治理与风险识别方面整体进步显著,气候双碳治理议题和气候风险识别与管理平均得分显著提升;供应链协同不足,27家企业对供应商提出绿色环保要求,但仅10家涉及低碳标准;能源绩效与碳排放目标披露缺乏统一标准,主观性强、可比性差的问题依然突出。整体而言,房企双碳实践已从“有无问题”转向“质量问题”,未来的关键在于从建立框架转向深化执行,并着力解决目标不可比、绩效不可量、价值链带动不实等结构性短板。


商业银行双碳领导力榜
“十四五”以来,中国绿色金融政策实现从框架建立到系统完善的跨越式发展,目前已形成多层次绿色金融市场体系。截至2024年底,绿色贷款余额36.6万亿元,同比增长21.68%,绿色债券发行6814.33亿元,托管量2.09万亿元,同比增长5.57%。碳减排支持工具延续至2027年,为商业银行开展绿色金融业务提供了有力资金支持。
2025年榜单中,30家上市商业银行行业整体表现显著提升,保持领先其他行业。各企业综合得分平均提升约18.12分,整体符合“头部引领、中部追赶、尾部提升”的行业格局。以兴业银行、招商银行、中信银行等为首的19家银行获评“A”及以上等级,较上年净增15家;长沙银行、宁波银行等8家银行获评“BBB”等级,较上年减少8家。去年龙头企业工商银行今年相对位次回落较大,但仍保持A级评级;成都银行、郑州银行等尾部机构因双碳基础薄弱且缺乏有效提升措施,持续处于行业末端。
行业所有十项议题得分均较去年有所上升,其中“评估进展”议题提升最大,得分从6提升至43,体现部分商业银行开始重视双碳工作的阶段性复盘与成效评估;气候风险识别与管理、碳排放绩效、绿色金融协同的得分也实现较高增幅。减碳目标披露仍有提升空间,部分头部国有大行与股份制银行尚未公开量化减碳目标,多数中小银行除长沙银行外,暂未披露减排承诺。
商业银行双碳领导力优势源于政策与行业能力共振。政策明确要求银行将气候风险纳入全面风险管理体系,并明确绿色项目界定标准,解决银行绿色信贷“投向模糊”问题。沪深北交易所要求银行单独披露绿色信贷碳减排测算依据,进一步倒逼银行提升双碳实践的透明度与专业性。
但当前绿色信贷仍存在区域与结构失衡,依托区域清洁能源项目密集优势,长三角、珠三角占比高达68%,国有大行与股份制银行占比达85%。中小银行受资金、规模限制发展滞后。


新能源设备双碳领导力榜
2024年中国可再生能源发电新增装机3.74亿千瓦,累计18.9亿千瓦,贡献全球新增装机的60%。虽然风电、光伏等新能源发电过程清洁,但相关设备生产过程仍产生较多排放,推动全链脱碳是新能源设备企业的主要责任。
2025年榜单显示,新能源设备行业的企业对于双碳管理工作的改进卓有成效,双碳领导力评级为“A”及以上的企业数量相较2024年榜单增加明显,多达10家,“BBB”等级企业共14家,“BB”等级企业5家,“B”等级仅有1家。
2025年榜单中,60%的企业披露了范围三温室气体排放的数据,相较上年明显增加;60%以上成功获取了法国、意大利等国家的碳足迹认证,其中隆基绿能、信义光能和协鑫科技三家企业详细披露了部分产品的完整碳足迹数据;超过三分之一的企业通过情景方法对气候风险进行了识别。
产业内外碳中和并行,晶澳科技打造扬州首家零碳工厂,电气风电汕头智慧能源示范项目电气风电汕头智慧能源项目落地;上海电气、金风科技打造可再生甲醇项目,天能动力推进污泥资源化利用,为环境保护和经济效益的协调发展提供了实践范例。
越来越多的企业已披露自身乃至对于供应链、全产业链的减排目标,并通过公开发布出台气候治理相关战略、政策以明确减碳路径,同时对减排绩效进行严格监督考核。

4001102288 欢迎批评指正
All Rights Reserved 新浪公司 版权所有
