
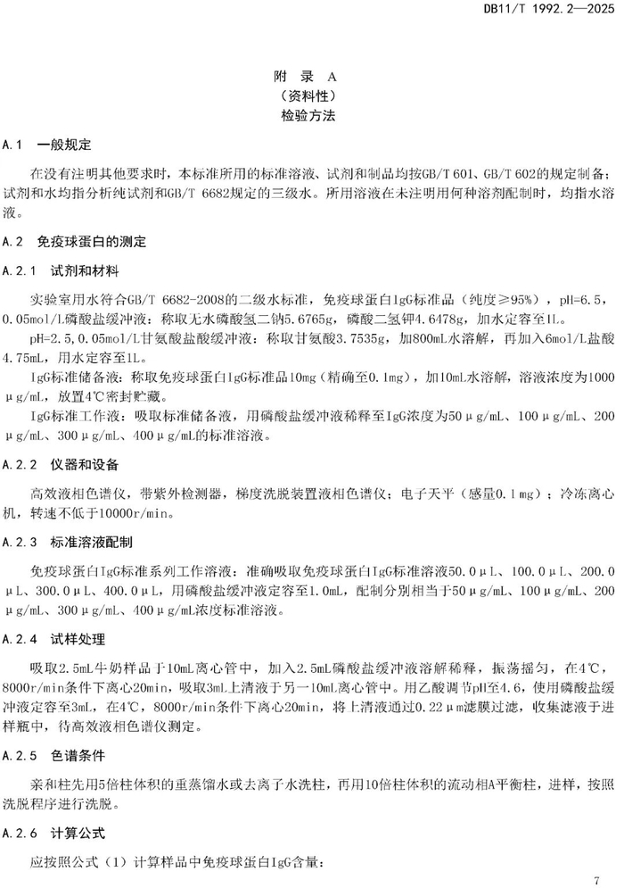
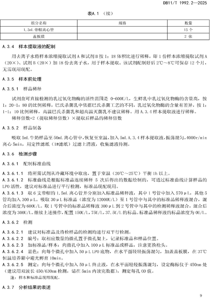
近日,北京市发布了《食品生产企业质量管理规范 第2部分:低温巴氏杀菌乳》《食品生产企业质量管理规范 第3部分:焙炒咖啡》和《食品生产企业质量管理规范 第4部分:复配食品添加剂》三项高质量发展地方标准,基于风险分析、信用体系和过程控制等原则,为北京市低温巴氏杀菌乳、焙炒咖啡和复配食品添加剂生产企业,提供了完善的质量安全管理体系、标准化的生产工艺流程,及提升食品营养和口味的指导方案。
《食品生产企业质量管理规范 第2部分:低温巴氏杀菌乳》,将“低温巴氏杀菌”工艺精准界定为“生乳加热至72 ℃~76 ℃保持15 s的杀菌工艺”,标准不仅首创性地将原料要求、生产过程控制和产品质量指标集于一体,而且生乳菌落总数和体细胞指标限量高于欧盟和美国标准要求;活性营养指标居于行业领先地位,该标准将于2026年1月1日实施。
食品生产企业质量管理规范系列标准,是北京市食品生产企业高质量发展的引领性文件。此次,北京发布这三项地方标准,力求通过明确、规范生产加工过程高标准要求,帮助低温巴氏杀菌乳、焙炒咖啡和复配食品添加剂生产企业搭建更科学的质量管控体系,提升生产效率与产品竞争力,促进企业以更优质、更贴合市场需求的产品回应消费者对食品营养健康与品质的期待,为产品贴上“京品”标签。
《食品生产企业质量管理规范 第2部分:低温巴氏杀菌乳》














来源:北京市市场监督管理局
4001102288 欢迎批评指正
Copyright © 1996-2019 SINA Corporation
All Rights Reserved 新浪公司 版权所有
All Rights Reserved 新浪公司 版权所有
