2023年,物业服务企业积极拥抱市场变化,以品质服务为抓手,谋求更加长期、稳定的发展,行业整体规模实现有序提升。同时,资本市场也在加速调整,随着高估值的不断出清,行业价值回归理性,上市物业服务企业此时通过回购等方式表达对企业未来良好发展的认可以期增强投资者信心,提振资本市场。可以说,这是一个充满挑战和机遇并存的时刻,而物业服务企业正是凭借着自身的实力和远见,不断开拓创新,引领行业朝着更加健康、可持续的方向发展。

第一部分 规模篇
高质量发展成行业“主旋律”,摒弃盲目追逐规模的“数字游戏”
2023年,高质量发展已成为行业“主旋律”。物业企业摒弃盲目追逐规模的“数字游戏”,不再以量为先,更加注重有质量的拓展,结合成本等经营要素,有选择、有目的的进行拓展,同时对于“拖后腿”的项目,主动选择“割舍”策略,从而“稳住”收益,为可持续发展奠定基础。
从行业规模来看,2023年物业管理行业管理规模预计将迈入300亿平方米大关,远高于2017年水平(近200亿平方米),行业整体管理规模实现稳步增长。但上游房地产市场继续承压、并购回归理性,增量市场空间有限,存量市场竞争愈发激烈,行业整体管理规模增速近年来略有放缓。
图:2017-2023年(预估)物业管理行业管理规模情况
数据来源:中指数据CREIS物业版从港股上市企业管理规模来看,2023年上半年,上市企业在管面积均值达1.4亿平方米,同比增长27.7%,增速略高于去年同期水平(24.44%),但远不及2020-2021年水平(40%左右),呈现放缓态势;上市企业合约面积均值约1.91亿平方米,较去年同期增长13.02%,低于去年同期增速3.53个百分点,低于2020-2022年全年水平(高于20%),合约面积增长亦步入“低速”阶段。
图:2020-2023年H1港股上市物业企业在管面积及合约面积增速情况
数据来源:中指数据CREIS物业版从港股上市企业营收规模来看,上市物业服务企业营收均值稳中有升,但增速明显放缓,且企业分化程度愈发明显。2023年上半年,上市企业营收均值约22.3亿元,同比增长9.9%,远低于2020-2022年水平(20%以上),增速明显回落。同时,港股上市的物业企业中,央企表现依然最为突出,营收保持超20%的速度增长,地方性国企同比增长18.44%,而民营物企表现相对逊色,营收均值同比增速仅为6.74%,较去年同期下降40.37个百分点,民企与国央企的差距进一步拉大。
图:2020-2023年H1港股上市物业企业营业收入及增速情况
数据来源:中指数据CREIS物业版承接关联方面积持续下降,第三方市场拓展显著增长
由于房地产市场延续低迷态势,关联方规模输送能力进入下降通道,物业企业纷纷寻求更“稳妥”出路,第三方拓展成管理规模增长的重要渠道。根据中指数据CREIS物业版的月度监测,2023年上半年,TOP50物业服务企业第三方市场拓展面积达8.1亿平方米,远高于2022年同期水平(4.8亿平方米),可见第三方拓展已成为物业企业提升管理规模不可或缺的“利器”。
图:2022年H1-2023年H1物业服务企业新增合约面积TOP50、第三方市场拓展TOP50、承接关联方面积TOP50情况
数据来源:中指数据CREIS物业版虽然承接关联方面积仍然是物业企业当下管理规模的重要来源,但物业企业积极采取措施,降低对关联方依赖,减少房地产行业波动带来的负面影响,探索独立发展之路。从港股上市物业企业在管面积构成来看,2023年上半年,港股上市企业来自独立第三方在管面积占比达64.8%,高于去年同期水平(55.5%),第三方在管面积占比稳步增长。在披露第三方在管面积情况的上市企业中,超六成企业第三方在管面积超过50%,已成为企业管理规模的“主力军”。
图:上市物业服务企业2022年H1-2023年H1在管面积占比情况

*此处数据仅统计截至发文,已正式披露第三方在管面积企业情况。
数据来源:中指数据CREIS物业版
并购热潮褪去,非住宅市场竞标成常态
物业管理行业并购热潮已褪去,截至目前,根据中指数据CREIS物业版的监测,2023年物业管理行业已披露相关信息的并购交易超90宗,交易金额近20亿元,不足2022全年交易总额的一半;大宗交易锐减,2023年以来并未发生单项并购金额超过10亿元的案例,并购金额超过5亿元仅发生一宗。2023年并购市场风格延续去年:(1)并购更加谨慎;(2)央国企并购相对活跃;(3)“规模型”并购与“业务型”并购共存,其中“规模型”并购更加聚焦特色细分赛道。
图:2019-2023年物业管理行业收并购交易金额情况(不完全统计)
数据来源:中指数据CREIS物业版市场竞标是目前物业企业拓展项目的必经之路,而非住宅拓展项目已成重要“战地”。随着政府、事业单位等后勤服务市场改革的推进,物业服务企业有机会通过市场竞标去挖掘相关存量市场机会。根据中指数据CREIS物业版,截至目前,2023年已公布的物业管理行业相关招标信息已超过20万条(与2022年招标总量持平),其中非住宅领域招标占比达96%,物业服务企业应更加关注非住宅物业管理赛道,精耕优势领域,奠定未来业绩增长的稳固基础。
图:2021-2023年物业管理行业住宅与非住宅业态招标数量占比情况(不完全统计)
数据来源:中指数据CREIS物业版在非住宅领域中,办公物业及学校物业是当下可重点布局的业态。2023年招标量位居前二的业态分别为办公物业、学校物业,在非住宅招标信息占比分别为61%、23%。通常,非住业态物业管理费普遍高于住宅业态,可高效提升盈利空间,同时衍生出的会议服务、团餐等配套服务,打破服务边界,拓宽盈利渠道。但由于市场参与者众多,竞争程度直线上升,物业管理费可能“比下来”,物业企业若想取胜,切莫图量,应以质为先,在被动“优价”时,勤修服务“内功”,完善服务体系,沉淀管理经验,形成良好的服务口碑,为企业拓展非住宅市场打下坚实的基础。
此外,竞争激烈的住宅物业存量市场仍然不容小觑。一方面,虽然公开招标中住宅物业项目数量占比不高,但究其原因,主要为大部分住宅物业项目不采用公开竞标模式,故市场监测中无法准确统计相关信息。另一方面,从存量市场来看,住宅物业项目是管理规模的“基石”。根据中指数据库·物业版的监测,截至2023年底,合约到期项目中住宅物业在管面积占比最高。以北京市为例,2023年,共有477个项目到期,其中住宅物业项目在管面积占比超50%。
图:2023年北京市合约到期项目各业态在管面积占比情况
数据来源:中指数据CREIS物业版第二部分 资本篇
市值下跌明显,市场整体处于修复期
截止2023年12月22日,国内物业管理行业共有66家上市公司,其中香港主板60家,A股6家。伴随2023年H1中部分企业增收不增利现象明显,行业估值继续下行,2023年全年港股物业服务行业总市值下降49.04%。目前,资本市场市值下跌明显,行业整体仍旧处于修复期。
图:2021年3月26日-2023年12月22日港股物业服务板块总市值走势
数据来源:中指数据CREIS物业版市值变化分民营企业与国营企业来看,港股民营企业市值变化均值为-67.12%,国资企业为-33.74%;市盈率方面,截至2023年12月22日,港股上市物企的平均市盈率为7.93倍,国资企业为9.03倍,民营企业为7.61倍。
图:2023年1月2日至2023年12月22日港股物业服务板块及成分企业总市值涨跌幅及市盈率
数据来源:中指数据CREIS物业版截至2023年12月22日,华润万象生活在上市物企汇总市值排名第一,市值为536.11亿元,市盈率为21.08倍,市值排名第二和第三的是万物云和碧桂园服务,市值分别约为245.74亿元、185.90亿元,市盈率分别为15.25倍和10.97倍,市盈率最高的企业是中天服务,为57.79倍。
图:物业上市公司市值及市盈率TOP10

注:数据截止2023年12月22日收盘
数据来源:中指数据CREIS物业版
物企IPO热度下降,年内上市仅2家
2023年,物业服务企业IPO热度较去年进一步降温。截止2023年12月22日,成功在港股上市企业仅2家区域型企业,分别为润华服务与众安智慧生活。2023年企业IPO融资总金额约为2.9亿港元,新增上市企业数量及融资水平与2015年相近。
图:港股历年新增物业上市企业数量及IPO募集资金总额情况
数据来源:中指数据CREIS物业版开启回购,彰显企业发展信心
今年物业企业的股份回购不在少数,截止2023年底,66家上市物企中10家企业回购,以回购金额排序,碧桂园服务年内回购3018万股,耗资2.66亿元,位居首位,中骏商管回购数量最多,为14000万股,结合资本市场情况来看,目前物业企业估值普遍偏低,此时开展回购可以通过较低的成本实现;物企回购股票的行为彰显出公司对自身业务发展及前景充满信心,并最终使公司受益及为股东创造价值回报,符合公司及股东的整体利益;此外,回购行为还能够显示企业现金流充沛,也能够进一步增强投资者的信心,推动股价回升。然而,通过回购拉升股价是一个长期且具有不确定性的过程,目前已发生的回购行为对股价的推动效果较为有限,仍需面临市场的检验。
表:2023年上市物业企业回购情况
数据来源:中指数据CREIS物业版第三部分 品质篇
品质服务重点提及,服务提升行动不断
企业深刻意识到满意度对发展的重要性,在行业发展回归服务本质的背景下,物业企业基于自身服务能力形成的差异化服务品质正在成为评估企业发展能力的重要因素,以品质服务提高满意度,赢得业主信赖。从2023年H1港股上市物业企业的业绩公告来看,九成以上的物业企业提到了服务品质提升和服务品质建设,其中包含的关键词有“提升服务体验”、“加强投诉管理”、“客户满意度”、“品牌升级”“品质体验官”以及“以客户为中心”等,这些词语的高频出现揭示了行业内提升服务品质的共识和趋势。
二十城物业费均价为2.57元/平方米/月,价格略有上涨
2023年12月,二十城物业服务均价为2.57元/平方米/月。一线城市物业服务价格水平居前列,其中深圳均价最高,为3.92元/平方米/月;北京、上海紧随其后,分别为3.45元/平方米/月和3.07元/平方米/月;杭州、广州、天津、宁波、武汉均价分别为2.84元/平方米/月、2.74元/平方米/月、2.74元/平方米/月、2.62元/平方米/月、2.56元/平方米/月;青岛、成都等6个城市均价在2.0-2.5元/平方米/月之间。
表:2023年12月城市物业服务均价(单位:元/平方米/月)
数据来源:中指数据CREIS物业版从不同星级物业服务收费来看,今年下半年,二十城三星级物业服务收费同比上涨态势,四、五星级同比均下跌。2023年12月,二十城整体三星级物业服务收费为2.02元/平方米/月,同比上涨0.02%。四星级物业服务收费为2.78元/平方米/月,同比下跌0.01%。五星级物业服务收费为3.95元/平方米/月,同比下跌0.04%。
表:2023年12月不同星级物业服务收费(单位:元/平方米/月)(按三星收费降序排列)
数据来源:中指数据CREIS物业版第四部分 品牌篇
随着物业企业的扩张,企业品牌逐渐多元化,通过精心设计的品牌体系来引领各种复杂的业务。简单的业务排列只是一加一减,而在品牌的引领下,可以实现更大的乘法效应。根据市场环境、企业自身能力和战略目标,品牌物业企业不断优化品牌架构,统一品牌管理。一些物业服务企业还需要与关联企业的品牌进行区隔,保持独立性,并进行品牌舆情监测,以实现品牌价值的最大化,并持续提升品牌资产的价值。
品牌规划:各具特色,业务能力构筑品牌力
三层次品牌架构成为行业主流,合理设计品牌架构层次,让每个品牌发挥最大的作用,避免内耗,有利于企业在市场竞争中更加主动,进而提高品牌溢价。
图:物业企业品牌架构
数据来源:中指研究院整理品牌依托于业务,业务决定品牌。部分企业根据自身业务开展设立专业品牌与子品牌,保利物业采用的是多品牌策略,各主要业务拥有独立的品牌名称和自成一套的体系,中海物业、特发服务、卓越商企服务则采取的是单一品牌策略,名称形式上,中海物业是以“海”字为串联,卓越商企服务是以“卓”字为串联,保利物业以“树”形展现,中海物业是矩阵形式展现。
表:部分物业企业品牌划分
数据来源:中指研究院整理第五部分 ESG篇
整体披露率超90%,港股物企显著高于A股企业
物业上市企业整体披露率高。66家上市物业企业中有61家进行了ESG信息披露,披露率为92.42%,较去年提升8.29%。其中,60家港股企业中,59家进行了披露,6家A股上市公司中,2家进行披露,较去年提升1家。其中,47家以单独的《环境、社会及管治报告》形式发布,较去年增加5家,13家在年报中以特定章节发布,较去年增加2家,众安智慧生活于今年7月份上市,招股书中依据港交所相关ESG披露要求进行了披露。
图:2021-2022年物业服务上市公司ESG报告披露情况
数据来源:中指数据CREIS物业版及格率较去年提升6.97%,央国企平均得分高出民企7.55分
整体来讲,2022年物业服务企业ESG表现优于2021年。59家样本企业ESG得分均值为66.29分,较去年提升1.69分,46家企业得分超过60分,及格率达到77.97%,较去年提升6.97%;样本企业ESG得分中位数为67,较去年提升1.5分,重心上移,整体表现越来越好。
图:2021-2022年样本企业ESG得分情况
数据来源:中指数据CREIS物业版样本企业整体得分趋于集中且向好,环境相关指标离散度高
2022年,从变异系数(标准差/均值,反映指标得分的离散程度)看,二级指标整体变异系数均值为0.2936,较去年降低0.0391,说明企业二级指标得分离散程度在缩小。变异系数值最小的三个为“ESG治理”、“员工发展与关怀”和“产品与服务”,分别为0.1295、0.1648和0.2025,说明该三项得分差异性较小。变异系数值最大的三个为“能源管理”、“排放物管理”及“社会贡献”,分别为0.4915、0.4232和0.4073,说明样本企业在环境(E)方面得分离散程度大,优秀的样本企业从数字赋能、设备改造、优化管理等方面提高资源利用效率,降低环境影响,发挥企业责任。
图:2021-2022样本企业二级指标变异系数
数据来源:中指数据CREIS物业版各行业一致性评价结果:物业管理行业处于领先位置
按照港交所(HS)行业分类,三级行业“物业服务及管理”(即“物业服务行业”)位于一级行业“地产建筑业”和二级行业“地产”下。从行业间对比来看,“地产建筑业”的一致性评价位于港交所12个一级行业中间偏后位置(第9位);单独考察“物业服务及管理”三级行业的一致性评价,其位于港交所12个一级行业的领先位置(第2位)。
图:各行业ESG一致性评价结果
数据来源:中指数据CREIS物业版第六部分 政策篇
随着国家和地方政策的不断完善,与物业管理行业有关的政策为行业的发展以及规范运营指明了道路。从各项政策来看,城市更新、城市改造、社区养老、保障性住房、收费标准与规范安全生产等内容与行业息息相关。随着这些政策的落地,有望提高行业整体水平、促进企业发展,并对物业管理行业产生积极影响。
城市更新拓宽物业行业市场,机遇与挑战并存
2023年城市更新的政策方针总结为配套设施和政策规范双螺旋模式。国家不仅从顶层设计出发,明确了城市更新的区域重点和功能分级,还注重改善基础设施。社区作为城市的重要组成部分,改善社区环境,使其融入城市发展是实现城市更新的关键环节。在这个过程中,物业企业可以充分发挥作用。
表:2023年城市更新等相关政策
数据来源:中指研究院整理保障性住房地位提升,重点城市市场空间大
今年以来,国务院在4月、7月中央政治局会议均提到要加大保障性住房建设和供给,并且在8月25日的常务会议上审议通过了《关于规划建设保障性住房的指导意见》,明显提升了保障性住房的地位。这份指导意见涵盖了保障对象、面积标准、配售规则、运营管理、试点范围、筹建方式、资金支持以及政策衔接等方面的内容。
政策提到保障性租赁住房的重点针对对象是住房有困难且收入不高的工薪收入群体,以及城市需要引进人才等群体,物业企业需要如何及时了解并满足不同群体的特点和需求,提供个性化的服务,这无疑是机遇和挑战并存。
与此同时,保障性住房的高服务品质也对物业服务企业提出了挑战,作为企业价值的试金石,特别是在行业发展回归服务本质的背景下,物业企业基于自身服务能力形成的差异化服务品质正在成为评估物企的重要因素。企业顺应市场形势变化,从业主的实际需求出发,提供优质优价的基础物业服务和直击社区消费痛点的增值服务,以质优价廉的服务脱颖而出,顺应政策发展。
针对试点范围,要求以需定建,支持城区常住人口300万以上的大城市率先探索实践。这些政策推动了大规模的住房建设和租赁项目,进而增加了物业管理企业的服务机会,根据第七次人口普查结果,上海、北京、广州、深圳等共35个城市超过300万,作为重点城市,未来保障房供应速度将加快,物企未来的区域布局围绕重点城市展开,市场空间更为广阔。然而,需要注意到保障性住房除了增加了物业服务需求外,也对服务质量提出了新要求,更专业、更优质的服务将成为未来市场的主流。
地方收费标准建立,明确前期收费标准
2023年11月广州市人民政府发布关于规范住宅物业服务收费等问题的通知。该通知指出:在业主大会成立之前的普通住宅(不含别墅)及配套自有产权车位(车库)的物业服务收费将实行政府指导价,而别墅、非住宅、以及业主大会成立之后的普通住宅及配套自有产权车位(车库)的物业服务收费将实行市场调节价。
尽管广州推出的收费标准为前期物业提供了指导意见,但在此次“定价”的推出对目前的行业收费难免产生一定影响。从主要城市物业费指导价相关政策来看,已推出的政策核心大致相同:“前期物业费由政府指导,业委会成立后的住宅类项目,实行市场调节价,由业主与物业企业双方协商约定”。其中,北京已全面取消指导价,交由市场自行调整,上海也是如此。然而,今年社会舆论对物业收费存在争议,广州在此时推出收费标准无疑提高了住户对物业收费的敏感程度。
社区养老鼓励政策延续,潜力将进一步释放
2023年内养老相关政策不断融合多元服务,打造便民生活圈,并且从多个方面入手,更实际的解决了目前一部分的老年人生活不变之处,随着政策的逐步完善与升级,物业服务企业可通过增值服务丰富服务内涵,持续挖掘增长空间,不断提升服务密度和渗透度,不仅限于养老,而是力求打通产业链,形成“物业+多元”的商业模式,进一步拓宽创收渠道。
表:2023年国家出台的养老相关政策
数据来源:中指研究院整理第七部分 展望篇
市场空间依旧广阔,城市服务及IFM服务未来可期
随着管理规模的逐渐增加、服务边界的不断延伸,物业管理行业管理规模及收入将继续保持稳定增长。根据测算,预计到2027年,物业管理行业管理规模将突破350亿平方米,结合平均物业费实际情况,基础服务收入规模将接近万亿元。目前,市场竞争已从“增量”市场逐渐转向“存量”市场、并购市场回归理性,物业服务企业不再一味追求绝对的“量”大,而是更加注重有质量的规模拓展,在关联方管理规模输送能力下降的时期,积极提升业务水平和服务质量,全力拓展第三方市场,夯实企业发展。
图:2017-2027年(预估)物业管理行业在管面积及基础物管收入情况
数据来源:中指数据CREIS物业版此外,物业服务企业已涉足更多创新型服务领域,如城市服务、IFM服务等,不断推高盈利“天花板”。具体来看,城市服务是物业企业争相“角逐”的重点领域。据测算,预计到2027年,物业服务企业参与城市服务的潜在市场容量将超过万亿元;同时,部分近期上市进程中的物业服务企业已将城市服务作为主要业务进行重点布局。未来,城市服务将成为物业服务企业业绩增长的“助推器”之一。此外,智慧城市也是城市服务未来重要的发展领域,不少头部物业服务企业积极参与智能化建设,搭建智慧城市服务平台,为城市治理贡献力量。
图:2017-2027年(预估)物业服务企业参与城市服务市场空间情况
数据来源:中指数据CREIS物业版IFM通过整合资源,满足客户日常所需,对工作场所进行空间利用,对设施设备维护降耗,对环境进行管理,总之可将客户非核心业务统一筹划与管理,是近两年物业服务企业开拓的新赛道。从内容方面来看,IFM服务包括七大类:设施维修及维护、环境与能源管理、安保服务、保洁服务、企业和资产管理、餐饮服务和综合服务(空间规划、员工福利管理、饮水服务、会务服务、制服服务、礼宾服务等)。根据国际调研机构PMR的预测,到2031年全球IFM市场规模将超万亿美元。同时,预计到2027年,国内IFM市场将成万亿蓝海,市场空间巨大,亦是物业服务企业可重点布局的领域。
资本市场热情有待回升,三大类企业仍有机会
纵观全年,资本市场估值下降明显,并且IPO水平也与2015年基本持平,虽然目前IPO排队企业不在少数,但市场热情回升仍需时间,但随着近期多家企业成功复牌,以及部分企业努力摆脱关联方影响,未来资本市场价值仍旧可以期待。未来,我们认为,以下三大类企业在资本市场的价值仍值得期待:国资背景企业,特别是地方国资企业,截至目前共有15家国资背景企业已经登陆资本市场。专业赛道中的领先者,例如在商管、市政、公建等领域有特色优势或特殊资源的企业,已经获得了投资者关注,未来冲击上市机会大。规模型企业,依旧具备冲击资本市场的实力。
图:在资本市场值得期待的三大类企业
数据来源:中指研究院整理优化服务品质,提升客户满意度
满意度自2021年起逐年下降,2023年降幅更为明显,同比下降3.0分,物企企业需着眼于高质量稳定的服务,通过提升短板,解决痛点赢得业主信任。
图:物业行业满意度变化趋势
数据来源:中指数据CREIS物业版随着行业向高质量精进,物业企业的发展正在回归常识:即通过高品质服务夯实品牌根基实现市场份额扩张,凭借基础服务维持稳定的现金流量和企业利润,并在此过程中不断探索多元、创新服务来提升企业整体经营水平。企业扎实做好物业服务是未来发展的“1”,而其它的要素均为“0”,如果服务品质无法保证,物业企业的价值将无从谈起。
物业企业深刻认识到满意度的重要性,正在通过增加区域范围内服务项目的数量,提高服务密度,落实规模化、集约化管理的方式来摊薄运营成本,促进服务效率的提升;此外,标杆企业积极开展多元增值服务,提升服务浓度,提高单位规模内的企业营收水平,并借助智能化手段,在管理提效的同时优化客户服务体验。
统筹品牌管理,优化品牌区隔
随着物业企业业务的扩张,企业品牌逐渐丰富,企业以精心设计的品牌体系引领复杂多元的业务阵列。简单的业务排列,是加减法,而在品牌阵列的引领下,就可以变为乘法与乘方。基于市场环境、自身能力与战略目标,品牌物业企业不断优化品牌架构,统筹品牌管理,部分物业服务企业还要做好与关联方企业品牌区隔,保持独立性,做好品牌舆情监测,进而实现品牌价值的最大化并持续提升品牌资产的价值。
避免细分赛道业务发展无序,子品牌多而无力,资源分配不合理等问题,品牌物业企业通过子品牌数量评估模型,合理统筹子品牌数量,实现业务合理化发展。在子品牌的布局上,一方面,品牌物业企业要达到的核心目标是各品牌分工明确,边界清晰,相互配合,相互补充,形成协调效应,避免公司内部出现恶性竞争;另一方面,对子品牌数量进行合理性评估,在综合考虑企业实力、企业品牌战略发展、业务开展难易、竞争门槛及投入门槛等基础之上,利用取舍性指标与检验性指标,基于业务发展导向和市场需求竞争及运营模式等考量配置子品牌、及是否保留与舍弃,从而达到子品牌数量科学合理。
图:品牌物业企业子品牌数量评估模型
数据来源:中指研究院整理社区增值服务更加聚焦,生活服务类业务成重要支柱
物业服务企业在社区增值服务方面经历从最初的“从无到有”,逐步演变为“从有到全”,如今正处于迈向“从全到优”的阶段,这标志着其进入高质量发展时期。目前,企业已不再盲目地追求服务种类的多样性,而是专注于某些特定领域。标杆企业在布局社区增值服务过程中不是盲目地追求服务种类多样,而是重点发力1-3项细分业务,尤其是生活服务类收入占社区增值服务收入比例较高,是企业社区增值服务的“主力军”。同时,标杆企业充分发挥自身资源优势,打造具有特色的增值服务。
表:2023年H1部分企业社区增值服务收入及业务情况
数据来源:中指研究院整理这种转变不仅在于业务的多样性,更体现在社区增值服务的质量和深度上。优质的社区增值服务不仅提升了用户的满意度,还增强了用户与企业的黏性。企业在经营和服务之间寻求平衡,以长期主义为核心理念,不断进行多种经营变革,以适应市场需求,并为用户创造更大价值。
ESG生态圈逐渐形成,各方参与推动可持续发展
通过各利益相关方循序渐进、不断迭代的探索、突破与创新,物业管理行业ESG生态圈体系正在加速构建。这些利益相关方既包括物业服务企业、客户、供应商及合作伙伴等直接利益相关方,也包括政府监管机构、媒体、测评机构等非直接利益相关方。在ESG生态圈体系中,在推进可持续发展及社会责任的议程中,因参与者角色不同,其发挥的作用也各不相同。
图:物业服务行业ESG生态圈体系参与方
数据来源:中指研究院整理物业服务企业作为物业管理行业ESG生态圈体系的起点、主要建设者与实践者,其稳健的ESG主张是与各利益相关方之间“社会契约”的体现,在追求经济价值的同时,做好ESG信息披露更能凸显生产经营活动对社会和环境的价值。ESG信息披露是ESG生态圈建设的重要根基之一。ESG信息可以展示物业服务企业业务的运行情况,是投资者投资参考的重要因素,也是众多利益相关者了解企业社会责任、环境责任的窗口。
超七成企业明确提及科技应用,智能化助力企业降本增效
物业管理行业是劳动密集型行业,面对人工成本刚性上涨,如何降本增效是企业长久发展必须解决的问题,而通常,借助科技手段是企业降本增效的“捷径”。同时,随着自有科技产品的成熟,企业可通过对外输出科技服务,为企业创收再添动力。从2023年上半年港股上市物业企业的半年报来看,七成以上的物业企业明确提到了科技应用的具体措施和产品方向。
目前,物业企业科技应用主要在:(1)内部运营效率提升:推进企业内部管理数字化建设,全流程采用电子化,在提升内部沟通效率的同时,实现企业精细化管理与运营,提升运营效率;(2)优化服务体验:一方面,通过APP、微信小程序等手段,强化客户互动,并通过线上服务的方式高效处理客户需求,提升客户满意度,另一方面,在项目管理中运用智能停车系统、智慧门禁等科技产品,减少人工成本,提升服务效率,优化客户体验;(3)对外输出智能化、数字化解决方案,拓宽企业盈利渠道。
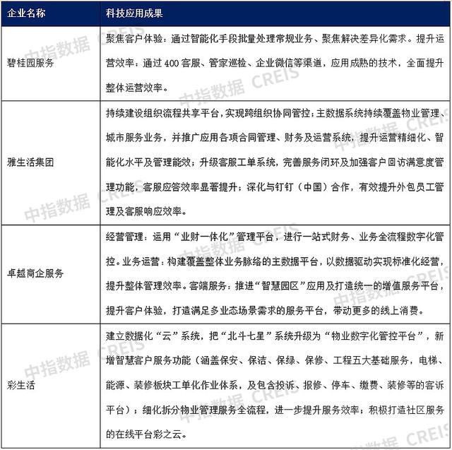
表:部分物业企业科技应用的实践
数据来源:中指研究院整理随着人工智能、大数据、云计算、物联网等科技应用与物业管理的深度融合,数字化、智能化已然是物业服务企业打破服务瓶颈的“加速器”,在助力企业降本增效的同时,提升客户体验,促进企业稳定发展。但科技应用不是一蹴而就,既需持续研发的毅力,又需不容小觑的“财力”,因此,物业服务企业要量力而行,把握自身节奏,适度推进智能化、数字化建设。
避免关联方危机影响,物业企业积极尝试自救
近年来,上游出险房企数量多、违约金额大、债务重组周期长,房地产市场不稳定因素增加,进而部分物业企业受到关联方“拖累”,面临巨大的发展挑战。目前,房企主要通过质押融资、现金借款、高额保证金、股权转让及出售物业等方式从关联物业企业获取流动性,从而导致物业企业风险加剧,未来发展不确定性增加。
在关联方的影响下,物业服务企业面临以下后果:(1)应收账款恶化,财务坏账风险加大。(2)大额资产减值计提,导致企业利润“失血”。(3)持续经营风险升高,企业战略发展受限。(4)控制权转移风险及其破坏性被加速放大。
为降低关联方传导来的风险,物业服务企业不断尝试自救,主要通过以下三种方式:
(1)法律诉讼追款:确认债权,表明态度。今年以来,至少有包括鑫苑服务、金科服务和恒大物业在内的三家上市物业企业对关联方提起了法律诉讼,追缴借款及被挪用的资金。目前相关案件均已被受理,但我们认为,企业通过诉讼行为直接追回欠款或被挪用资金的可能性较低,此举的意义在于:一是从法律角度公开确认债权关系;二是表明企业独立发展的态度,向市场和投资者交待实际情况。
(2)终止关联交易:迫于压力,回应市场。作为独立上市企业,物业企业向关联方输血的事件已经引起了市场的广泛质疑,迫于内部管理规范和外部市场压力,部分物业企业选择终止关联交易,及时回应市场的质疑声,给其它企业起到了积极的表率作用,但目前行业里的相关案例较少,并不是主流事件。
(3)接受抵债资产:整合困难,折价变现。据不完全统计,2023年以来,出险房企通过“抵房”向关联物企出售固定资产的典型案例不低于10宗,涉及交易金额约26.44亿元,涉及固定资产建筑面积约10.82万平方米。在我国房地产市场深入调整阶段,房企经营改善尚需时间,出险房企通过“抵房”向关联物企出售固定资产的操作存在常态化、升级化的可能性,而关联物业被动接受“抵房”资产后,可能面临两大风险:相关资产变现困难,市场折价预期高;冲击企业运营模式,扰乱战略发展节奏。基于以上风险预期,物业企业在接受相关抵账资产后,基本上都会选择主动大幅折价变现。
在当前房地产市场形势严峻,关联房企风险尚未出清的背景下,物业企业战略发展重心应是稳住当下经营现状,守住不被关联方“拖垮”的底线,通过务实经营和品质服务突出企业发展“韧性”。此外,要继续通过法律诉讼等多途径来保障企业自身和投资者权益。
从中长期来看,物业服务企业需优化企业治理结构,突出业务能力建设。物业企业一方面可以改善治理结构,优化控制权配置。另一方面,强化外拓能力建设,突出优势业务的垂直化发展,最终实现对关联方的业务乃至品牌的反超。物业企业的业务发展和能力建设可聚焦于以下两个方面:(1)以市场竞标为主的独立外拓能力;(2)优化增值服务的垂直化建设能力,通过高度专业化的服务,实现消费者对物业品牌的认可。
4001102288 欢迎批评指正
All Rights Reserved 新浪公司 版权所有
